青岛垚鑫智能科技有限公司
宣传

位置:中冶有色 >

有色技术频道 >

> 失效分析技术

分类:
全部
矿山技术
冶金技术
材料制备及加工技术
环境保护技术
分析检测技术
 
全部
物理检测技术
化学分析技术
力学检测技术
无损检测技术
失效分析技术
环境检测技术
地区:
全部
北京
天津
上海
重庆
河北
山西
辽宁
吉林
黑龙江
江苏
浙江
安徽
福建
江西
山东
河南
湖北
湖南
广东
海南
四川
贵州
云南
陕西
甘肃
青海
内蒙
广西
西藏
宁夏
新疆
其他
其他
展开
 
全部
上海

上海有色金属失效分析技术理论与应用

免费发布技术信息>>
实现过热和过电流保护的电源防雷装置

本实用新型公开了一种实现过热和过电流保护的电源防雷装置,包括:压敏芯片、固定支架和失效检测装置,所述压敏芯片设置于所述固定支架内部,所述失效检测装置的脱扣点设置在压敏芯片中心位置。失效检测装置包括脱扣部件和指示滑板,所述脱扣部件的一端设置一动触片,动触片穿过指示滑板和固定支架上的通孔,作为脱扣点以低熔点合金的方式焊接在压敏芯片中心位置上。所述动触片为弹性体。指示滑板通过弹性体设置在固定支架上,指示滑板滑动的方向与动触片的弹开的方向相反。与现有技术相比,本实用新型可以在最短的时间里切断本实用新型与线路的电连接,且同时可以对用户进行报警。

标签:
失效分析
上海 - 上海 来源:中冶有色网 2023-03-19
电涌保护器的远程报警系统

一种电涌保护器远程报警系统,该系统包括视频传输回路、电涌保护器、失效检测单元、嵌入式处理单元/ASIC及监控显示单元。失效检测单元分别和电涌保护器及报警信号发生传输单元相连,其用于检测电涌保护其是否失效,并将该信息输入至报警信号发生传输单元。嵌入式处理单元/ASIC完成视频信号提取、报警类型甄别、报警信息发生及叠加工作,将叠加了报警信号的视频信号通过视频传输回路传送至远端的监控显示单元。本实用新型通过视频传输回路以低廉的成本实现了对电涌保护器的远程实时报警。

标签:
失效分析
上海 - 上海 来源:中冶有色网 2023-03-19
多士炉控制器
多士炉控制器 992     
 0

本实用新型公开了一种多士炉控制器,包括:电磁铁驱动电路,所述电路的输入端与所述外部电源端相连,其输入端与所述定时失效检测电路的第一输出端相连;定时失效检测电路,所述电路的第一输入端与振荡器电路的输出端相连;振荡器电路。本实用新型利用可调振荡器调节烘烤时间从而实现多士炉控制。当定时电路开路后,定时失效检测电路可令系统进入自动保护,避免因烘烤失控带来的不必要损失。

标签:
失效分析
上海 - 上海 来源:中冶有色网 2023-03-19
密封结构及内窥镜系统
密封结构及内窥镜系统 1169     
 0

本申请涉及一种密封结构,包括工具,所述工具具有柔性管,所述工具具有连通所述柔性管的内腔;检测腔,所述检测腔与所述内腔相互连通;密封组件,所述密封组件设置于所述检测腔中,所述内腔、所述检测腔和所述密封组件气密连接组成封闭腔;压力反馈单元,用以反馈所述封闭腔内的压力变化,如果封闭腔密封失效以至发生压力变化时,测试者根据压力反馈单元的检测结果判断密封是否失效。还涉及一种具有上述密封结构的内窥镜系统。

标签:
失效分析
上海 - 上海 来源:中冶有色网 2023-03-19
层次化多重冗余的磁性随机存储器及其运行方法

本发明提供了一种层次化多重冗余的磁性随机存储器,包括控制电路、错误检测和校正电路、存储模块、行列地址映射表、块地址映射表;存储模块由K+K’个数据块组成,其中K个数据块是普通块,另外K’个数据块是冗余块;每个数据块有M+M’行、N+N’列,其中M个行是普通行,另外M’个行是冗余行,其中N个列是普通列,另外N’个列是冗余行。本发明通过在不同层次上的冗余,避免了对每一块/行/列都配置专门的失效地址映射表,使用错误检测和校正电路进行实时的错误检测和失效地址映射表更新。从而以较低的成本,使MRAM芯片在部分存储单元失效的情况下仍然能正常工作。

标签:
失效分析
上海 - 上海 来源:中冶有色网 2023-03-19
碎纸机用新型保护装置
碎纸机用新型保护装置 1165     
 0

本发明涉及一种碎纸机用新型保护装置,包括安装在入纸通道位置的纸张张数检测装置;安装在碎纸机上的警示装置;和分别与纸张张数检测装置和警示装置线路连接的控制装置,安装在碎纸机中并与驱动碎纸刀片的驱动部件线路连接,较佳地,还包括与控制装置线路连接的插入物检测装置,安装在入纸通道位置,还包括设置在入纸通道位置的不透光遮挡部件,沿长度方向设置有开缝,本发明在进纸阶段对所碎纸张的张数进行控制,并在预定数值范围内自动碎纸,避免了碎纸机在大量碎纸时出现机器卡死、打齿等使机器失效的异常,从而减少维修次数,降低维护成本,延长使用寿命,使碎纸机的应用更加安全可靠、方便简捷,实现了对碎纸机的更佳的保护。

标签:
失效分析
上海 - 上海 来源:中冶有色网 2023-03-19
厨房燃气灶
厨房燃气灶 1210     
 0

本公开是关于一种厨房燃气灶。该厨房燃气灶包括灶面、灶体和炉头,灶体位于灶面下方,炉头与灶体连接并穿过灶面设置,还包括测温组件,所述测温组件位于所述炉头中心,所述测温组件包括第一测温元件和第二测温元件;所述第一测温元件和所述第二测温元件,用于同时检测锅具底面的温度信息。该技术方案即便测温元件存在一定的失效概率,但两个测温元件同时失效的概率远远低于一个测温元件失效的概率,从而提高了测温元件对烹饪温度检测的可靠性。

标签:
失效分析
上海 - 上海 来源:中冶有色网 2023-03-19
FMEA数据库系统
FMEA数据库系统 950     
 0

本发明公开一种FMEA数据库系统,包括FMEA标准关系数据库、数据输入模块、数据关联关系模块、项目数据库和数据导出模块,其中,FMEA标准关系数据库,用于存储索引所有产品在设计或生产中涉及的FMEA数据,以及产品现场失效数据和自定义的数据;数据输入模块,用于输入失效分析记录;数据关联关系模块,用于建立不同项目数据库的指定数据记录之间的对应关系信息,将不同的项目数据库之间进行关联并管理;项目数据库,用于存储单个项目的数据记录的映射信息;数据导出模块,用于导出指定项目数据报告。本发明建立标准化数据库,在FMEA分析中进行搜索、索引和自动读取,极大的加快FMEA分析效率并提升FMEA分析报告质量。

标签:
失效分析
上海 - 上海 来源:中冶有色网 2023-03-19
配合光学显微镜使用的标记笔新设计

目前晶圆代工厂中对晶圆进行标记是人工操作的,而且是靠记忆来确定位置。因而会经常画错地方,甚至会将需要分析的结构弄脏,给后续的失效分析带来麻烦。针对这种情况,本发明提供了一种标记环的结构来节省标记时间并且避免标记错误。

标签:
失效分析
上海 - 上海 来源:中冶有色网 2023-03-19
重启优化的前瞻线程颗粒及其重启优化方法

本发明公开一种重启优化的前瞻线程颗粒及其重启优化方法,该前瞻线程颗粒由输入参数标识部分、执行部分、结果存储部分组成,输入参数标识部分由N+1个依次排列的二进制位构成,它用于标识前瞻线程颗粒是否使用了所述输入参数标识位组对应的输入参数;执行部分由前瞻线程中的若干程序语句构成,用于存储所述前瞻线程颗粒的执行语句;结果存储部分用于存储前瞻线程颗粒的执行结果。该重启优化方法操作步骤如下:A.检测失效的前瞻线程输入参数;B.查找依赖于步骤A中失效的前瞻线程输入参数的前瞻线程颗粒;C.将步骤B查找到的前瞻线程颗粒重启。本发明具有显著优点:它能够迅速判断前瞻失效时必须重启的前瞻线程颗粒,降低线程重启代价。

标签:
失效分析
上海 - 上海 来源:中冶有色网 2023-03-19
偏置集中力作用下的结构设计及优化方法

一种偏置集中力作用下的结构设计及优化方法,步骤如下:S1:根据输入条件,确定结构内外包络;并确定最严酷工况;S2:确定可优化设计区域,对目标区域采用实体单元填充,进行初始拓扑优化;S3:确定结构传力大致路径;S4:结合工程算法和结构仿真,确定结构框间距;S5:确定可优化设计区域,对目标区域采用壳单元,进行进一步拓扑优化;S6:进行结构设计;S7:分析确定结构的可能失效模式;并建立有限元模型进行仿真分析,要求能够覆盖结构全载荷工况的所有失效模式;S8:仿真分析结果至结构能满足结构设计要求;如否,则重复S6、S7;S9:结构零部件尺寸细化优化设计,至结构仿真分析结果能满足结构设计要求。

标签:
失效分析
上海 - 上海 来源:中冶有色网 2023-03-19
控制显示屏显示的方法和装置及一种触摸屏

本发明公开了一种控制显示屏显示的方法和装置及一种触摸屏。所述方法包括:检测显示屏的显示区域是否存在失效点;在检测到显示区域存在失效点时,根据所述失效点确定显示屏的失效区域;根据所述失效区域确定所述显示屏的有效区域;将待显示的内容显示在所述有效区域。本发明实现了显示屏的屏幕部分失效后,还可以重新利用屏幕的有效区域正常工作。

标签:
失效分析
上海 - 上海 来源:中冶有色网 2023-03-19
基于DFMEA的FMEDA信息可视化方法及系统

本发明涉及一种基于DFMEA的FMEDA信息可视化方法及系统,该方法包括:构建DFMEA产品结构树;通过调用功能库和特性库为DFMEA产品结构树中各节点对应的元件添加功能要求和特性要求,获得第一产品结构树;通过调用失效库为第一产品结构树中各节点对应的元件添加与该元件的功能要求和特性要求对应的失效模式,获得第二产品结构树;将各失效模式对应的风险分析和优化分析添加到第二产品结构树中对应的节点中,获得第三产品结构树;新建FMEDA项目;通过FMEDA项目中产品ID选择待设计产品的第三产品结构树;通过调用诊断措施库为待设计产品的第三产品结构树中各失效模式添加对应的诊断措施,获得第四产品结构树。

标签:
失效分析
上海 - 上海 来源:中冶有色网 2023-03-19
车用进气格栅组件的控制方法及控制装置

本发明涉及汽车控制技术领域,旨在解决现有配置有主动进气格栅的汽车行驶过程中易因叶片上冻导致进气格栅失效的问题,为此,本发明提供了一种车用进气格栅组件的控制方法及控制装置,进气格栅组件包括可转动的叶片,该控制装置包括:第一温度检测模块,其用于检测车辆冷却系统中冷却液的温度;第二温度检测模块,其用于检测环境温度;控制模块,其与两个温度检测模块连接,用于在第一温度检测模块检测到的冷却液温度低于预设温度阈值时根据第二温度检测模块的检测结果选择性地控制叶片的开度。本发明提供的控制装置,在汽车处于低温环境时,进气格栅叶片能够保持安全开度,从而避免叶片在完全闭合的状态下被冻住而导致进气格栅失效的问题。

标签:
失效分析
上海 - 上海 来源:中冶有色网 2023-03-19
移动定位点故障的通信恢复方法、代理设备及移动节点

本发明涉及无线通信系统,公开了一种移动定位点故障的通信恢复方法、代理设备及移动节点,使得因MAP故障所带来的通信中断能以较小的代价快速恢复。本发明中,在检测到MN所属的MAP发生故障后,该MN的HA获取该MN的有效LCOA,将收到的来自CN的需发送给该MN的报文,以该有效LCOA为目的地址转发给该MN,并将收到的来自该MN的以该有效LCOA为源地址的报文,转发给该CN。MN通过在向HA发送的BU报文中,携带该MN当前的LCOA,和该LCOA的有效期。MAP的故障可由MN检测到,也可由CN检测到。如果由CN检测到MAP发生故障,则HA还需通知MN其所属的MAP已失效,以便该MN能迅速地使用LCOA的方式恢复被中断的通信。

标签:
失效分析
上海 - 上海 来源:中冶有色网 2023-03-19
高压加热器轻量化设计方法

本发明公开了一种高压加热器轻量化设计方法,其特征在于,采用弹塑性材料本构模型,以实际高压加热器建立整体分析模型,采用数值分析技术,采用弹塑性应力分析确定高压加热器整体塑性垮塌载荷,采用设计系数确定其许用载荷,用于高压加热器轻量化设计,有效减薄常规设计部件的壁厚。本发明将弹塑性分析方法引入高压加热器的设计,将总体塑性变形作为失效判定条件的直接法,其在力学分析上更接近结构的实际承载情况,可以更真实地反映受压元件在载荷作用下的失效过程,有效减薄常规设计部件的壁厚,使得高压加热器的设计更安全、更经济。

标签:
失效分析
上海 - 上海 来源:中冶有色网 2023-03-19
网络信号和电源组合的防雷保护电路

本实用新型公开了一种网络信号和电源组合的防雷保护电路,包括均与设备金属箱体的PE线的电源防雷模块和网络信号防雷模块;电源防雷模块的温度限制电路的一个I/O端口与电源输入端电性连接,另一I/O端口与器件失效检测自动脱离电路的I/O端口电性连接,防雷电路的一个输出端与器件失效检测自动脱离电路的输入端电性连接,另一个输出端与PE线电性连接;失效指示电路的输入端与器件失效检测自动脱离电路的输出端电性连接;网络信号防雷模块包括信号输入端和信号输出端,在信号输入端与信号输出端之间电性连接设置一防雷装置,该防雷装置的接地端与PE线电性连接。有益效果:有效防止感应雷或大电流等各种因素设备的冲击损坏。

标签:
失效分析
上海 - 上海 来源:中冶有色网 2023-03-19
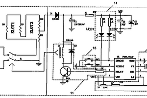
具有保护功能的多路恒流LED驱动电路及其线路板结构

一种具有保护功能的多路恒流LED驱动电路及其线路板结构,涉及用于车辆LED照明装置的驱动电路及其元件的布置,包括参考电压单元,恒流反馈单元,多路采样均流单元和LED串失效保护单元;多路采样均流单元对应连接到多路LED发光模块的各路LED串;各路电流采样反馈端,并联连接到所述恒流反馈单元的反馈信号输入端;对应于每一路LED串,多路采样均流单元设置一路恒流支路;LED串失效保护单元包括多路失效检测电路和可控电子开关,多路失效检测电路的各个检测输出端,通过或门电路连接到可控电子开关的控制极,LED驱动电路还包括LED保护单元,采用降功率发光而不是停止发光的方式实现过压保护和超温保护,可以在实现保护功能的同时保证行车安全性。

标签:
失效分析
上海 - 上海 来源:中冶有色网 2023-03-19
基于ARINC661的多显控数据同步方法及系统

本发明提供了一种基于ARINC661的多显控数据同步方法及系统,包括以下任一种或任多种;ARINC661控件的资源池化数据同步方法:对ARINC661图形控件例化对象进行了池化设计和管理,使得所有的应用程序终端节点共用同一资源池;竞争条件处理方法:依据航电网络延迟状况自适应调整记忆数据深度,允许航电网络中竞争条件的产生,并在最优数据深度链表中完成对竞争条件数据的查找和恢复;健康管理失效检测方法:通过自适应动态调整失效怀疑度,确保失效检测准确度,同时通过调整不同的阈值门限,控制分布式显控系统的虚警率和平均失效检测时间。本发可降低开发难度,提升开发效率,标准化程度高。

标签:
失效分析
上海 - 上海 来源:中冶有色网 2023-03-19
用于超级电容客车的车载远程监控方法

本发明公开一种用于超级电容客车的车载远程监控方法,包括确定超级电容客车的车辆技术状态评估参数和评估方案;确定超级电容客车的动力系统失效模式以及分析方案;通过动力系统失效模式分析,开发超级电容客车主动安全策略;开发智能化远程监控技术与运营数据平台的设计方案;结合车辆技术状态评估方案、动力系统失效模式分析方案及运营数据平台方案开发用于超级电容客车的车载远程监控模块。本发明进一步完善动力系统控制策略,通过主动安全技术实现辅助智能驾驶,并通过开发智能化车载远程监控模块与运营数据平台相结合,实现超级电容安全预警以及车辆的智能化调度等,进一步保障车辆安全、高效运营。

标签:
失效分析
上海 - 上海 来源:中冶有色网 2023-03-19
改善半导体样品定点研磨过程中平坦性的方法

本发明提供一种改善半导体样品定点研磨过程中平坦性的方法,该方法包括以下步骤:提供一半导体样品,所述半导体样品中包含用于失效分析的目标点;刻蚀所述半导体样品,形成包围该目标点的槽;在所述槽中填充金属,形成包围目标点的金属框。本发明可有效的避免半导体样品在研磨过程中由于累计按压造成的前层结构变形和人为因素引起的缺陷,以及对处于半导体样品边缘地带的目标点由于研磨速率快而导致的失效分析失败;提高样品研磨的平整度并克服边缘效应,进而提高失效分析的准确性。

标签:
失效分析
上海 - 上海 来源:中冶有色网 2023-03-19
芯片固定基座和芯片固定连接方式

本发明提供一种芯片固定基座,用于对存储芯片进行暂时失效分析,包括:底座、位于底座上的至少一个焊盘区、位于焊盘区上的基台,所述基台用于放置具有管脚的存储芯片,焊盘区形成有管脚,其中位于同一侧的焊盘区管脚数量大于或等于存储芯片管脚数量。本发明还提供一种所述芯片固定基座的芯片固定连接方式。本发明中位于同一侧的焊盘区管脚数量大于或等于存储芯片的数量,可以使得用于连接存储芯片管脚和焊盘区管脚的导线仅覆盖一侧的数据存储区,进行暂时失效分析时,可以完全暴露出存储芯片的另一侧的数据存储区,提高暂时失效分析的准确性。

标签:
失效分析
上海 - 上海 来源:中冶有色网 2023-03-19
位置传感器及换档装置
位置传感器及换档装置 1010     
 0

本发明公开了一种位置传感器及换档装置,该位置传感器用于检测操作部件的操作位置,包括:各自包含至少2个检测元件的第一检测元件组和第二检测元件组,以及被第一检测元件组和第二检测元件组中的全部检测元件共同检测的被检测体;本发明通过全部检测元件对被检测体不同的相对位置对应的检测区域的检测,使位置传感器可以输出不同的编码信息,从而检测操作部件的操作位置,实现了单点失效纠正和两点失效识别的功能;并且通过检测元件在相对位置转换方向存在物理位置偏差的设置,使被检测体运动过程中位置传感器所识别的合法的编码信息,相较于不存在物理位置偏差所识别的合法的编码信息大大减少,提高了检测效率。

标签:
失效分析
上海 - 上海 来源:中冶有色网 2023-03-19
AP1000核反应堆压力容器接管安全端焊缝区缺陷高级评定方法

本发明涉及AP1000核反应堆压力容器接管安全端焊缝区缺陷高级评定方法,包括对检测到的未穿透周向内表面缺陷尺寸表征;建立失效评定图包括基于三维有限元计算得到不同尺寸未穿透周向内表面缺陷的失效评定曲线族;根据缺陷尺寸选择失效评定曲线;基于三维有限元计算得到不同尺寸未穿透周向内表面缺陷的最深点处应力强度因子随外加总弯矩变化曲线族;根据总弯矩和缺陷尺寸确定应力强度因子;计算断裂比参数Kr;基于三维有限元计算得到不同尺寸未穿透周向内表面缺陷的极限载荷弯矩曲线族;根据缺陷尺寸确定极限载荷弯矩;计算载荷比参数Lr;将计算得到的坐标(Lr,Kr)标在失效评定图上,判断是否落在所选失效评定曲线、垂直截止线和坐标轴围成区域内。

标签:
失效分析
上海 - 上海 来源:中冶有色网 2023-03-19
多层次结构化产品的分层FMECA方法和系统

本发明公开了一种多层次结构化产品的分层FMECA方法和系统,该方法包括:获取多层次结构化产品的各级产品,并确定多层次结构化产品的分层FMECA的实施顺序与实施对象;根据实施顺序和实施对象构建各级产品的层次FMECA分析表格;自底向上对各级产品的层次FMECA分析表格进行逐层分析,确定影响多层次结构化产品的故障传递关系;根据故障传递关系确定对多层次结构化产品运营造成影响的故障模式失效率;分析处理故障模式失效率得到RAM指标,并通过RAM指标对多层次结构化产品进行RAM性能分析。本发明能够一体化各级产品间的数据信息,从而可直观的分析出每一硬件的故障模式对大系统整体的影响,并提高产品FMECA分析的准确性。

标签:
失效分析
上海 - 上海 来源:中冶有色网 2023-03-19
抛光垫清理器
抛光垫清理器 1142     
 0

一种抛光垫清理器,包括清理托盘、传动轴、支撑柱及机械臂,其特征在于,所述抛光垫清理器上设置有光电检测装置,所述光电装置包括检测标记、光电传感器及信号识别电路,其中,所述检测标记,包含有一个以上规则分布于清理托盘上的颜色标记,所述颜色标记与清理托盘具有不同的颜色;所述光电传感器,用于检测所述检测标记的位置变化,并将所述检测标记的位置变化转换为电学检测信号;所述信号识别电路,用于接收光电传感器提供的电学检测信号,将所述电学检测信号转换为指示抛光垫清理器当前状态的状态控制信号。本发明的抛光垫清理器通过光电传感器避免了传动部件失效时清理托盘转动情况的检测问题,保证了抛光垫清理器的清理效果。

标签:
失效分析
上海 - 上海 来源:中冶有色网 2023-03-19
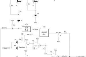
冗余控制系统及相应的汽车电子微控制系统

本发明涉及一种冗余控制系统及相应的汽车电子微控制系统,其中,所述的冗余控制系统,包括微控制单元失效检测模块、冗余控制模块及冗余电源模块,通过微控制单元失效检测模块对微控制单元进行检测,并将检测结果输送给冗余控制模块,冗余模块在微控制单元失效时,令所述的微控制单元的控制权无效,并代替所述的微控制单元输出控制信号,而冗余电源模块可在为所述的微控制单元供电的第一电源失效时,控制第二电源为所述的冗余控制模块供电,进一步增加电路的可靠性。采用本发明的冗余控制系统及相应的汽车电子微控制系统,具备低成本、高可靠性、轻量化以及低功耗的特点,适应性较好。

标签:
失效分析
上海 - 上海 来源:中冶有色网 2023-03-19
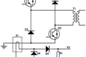
双管正激变换电路的保护电路

本发明公开了一种双管正激变换电路的保护电路,当上功率开关管、下功率开关管中有一个失效短路时,当进入续流状态时,电流检测器件采样输出电流为0,从而第二电阻两端电压为0V,此时便可以进入保护状态,从而保护其余器件不再损坏;当上箝位二极管、下箝位二极管失效短路时,通过检测第一电阻两端电压进行保护。该双管正激变换电路的保护电路,不仅检测流过直流母线正向的电流信号,还同时检测流过直流母线反向的续流信号,因此不仅能快速响应上箝位二极管、下箝位二极管失效短路,还能快速响应上功率开关管、下功率开关管的失效短路。

标签:
失效分析
上海 - 上海 来源:中冶有色网 2023-03-19
SMT元件资料数据管理方法、资料库、介质及设备

本发明提供一种SMT元件资料数据管理方法、资料库、介质及设备,SMT元件资料数据的管理方法包括:获取物料参数修改时间,和/或封装参数修改时间;生成物料修改分析结果和/或封装修改分析结果;根据所述物料修改分析结果和/或所述封装修改分析结果在所述SMT元件资料库中标记失效数据,更新所述失效数据的物料参数和/或封装参数;基于更新后的所述物料参数和/或所述封装参数,对所述失效数据进行校验及修改时间的更新。本发明通过时间比对的引入、相关时间的一系列更新,实现了SMT元件资料数据的动态管理。

标签:
失效分析
上海 - 上海 来源:中冶有色网 2023-03-19
空间长寿命轴承组件的设计方法

本发明公开了一种空间长寿命轴承组件的设计方法,包括以下步骤:S1、建立轴承动力学分析模型;S2、针对空间轴承的恶劣工况塑性变形失效和长期运转疲劳失效,对所述轴承动力学分析模型进行优化;S3、针对复合材料保持架磨损失效,进行空间复合材料保持架磨损寿命分析,确定保持架材料;S4、针对润滑油流失导致润滑失效,设计空间长寿命轴承的补充供油设置;S5、对上述步骤确定的空间轴承进行长寿命试验,验证该空间轴承具备长寿命性能。本发明方法可提高空间旋转机构可靠性,减少机械系统故障、提高平台运转精度、降低维护需求、延长空间设备使用寿命。

标签:
失效分析
上海 - 上海 来源:中冶有色网 2023-03-19
上一页 26 27 28 29 30 ... 62 下一页
共62页    到第

中冶有色为您提供最新的上海有色金属失效分析技术理论与应用信息,涵盖发明专利、权利要求、说明书、技术领域、背景技术、实用新型内容及具体实施方式等有色技术内容。打造最具专业性的有色金属技术理论与应用平台!

全国热门有色金属设备推荐
展开更多 +
全国热门有色金属技术推荐
展开更多 +

 

江西省隆恩特环保设备有限公司
宣传

报名参会
更多+

报告下载

有色专家
更多+

中南大学
中国工程院院士
江西理工大学
副校长/教授
中冶沈勘秦皇岛工程技术有限公司
原矿山院院长/教授级高工
中国有色金属工业协会
副会长兼秘书长
重庆理工大学
教授
赤泥综合利用研究报告2025
推广

热门技术
更多+

推荐企业
更多+

福建省金龙稀土股份有限公司
宣传

发布

在线客服

公众号

电话

顶部
咨询电话:
010-88793500-807