青岛垚鑫智能科技有限公司
宣传

位置:中冶有色 >

有色技术频道 >

> 新能源材料技术

分类:
全部
矿山技术
冶金技术
材料制备及加工技术
环境保护技术
分析检测技术
 
全部
功能材料技术
复合材料技术
新能源材料技术
合金材料技术
加工技术
地区:
全部
北京
天津
上海
重庆
河北
山西
辽宁
吉林
黑龙江
江苏
浙江
安徽
福建
江西
山东
河南
湖北
湖南
广东
海南
四川
贵州
云南
陕西
甘肃
青海
内蒙
广西
西藏
宁夏
新疆
其他
其他
展开
 
全部
重庆

重庆有色金属新能源材料技术理论与应用

免费发布技术信息>>
新能源汽车电池回收用智能型分离设备

本实用新型公开了一种新能源汽车电池回收用智能型分离设备,包括固定底盒、伺服电机和驱动电机,所述固定底盒的上方设置有伺服电机,所述固定底盒表面的一侧设置有驱动电机,所述伺服电机的输出端通过活动杆安装有螺纹杆,所述螺纹杆表面的一侧螺纹连接有螺纹套管,所述螺纹套管表面的一侧安装有固定板,所述固定板底部的一侧通过安装面板安装有磁吸板,所述驱动电机的输出端安装有转动杆,所述转动杆表面的一侧安装有驱动齿轮,所述转动杆的前端安装有搅碎杆a。本实用新型通过固定底盒、伺服电机、螺纹杆、螺纹套管、固定支架和磁吸板的设置,从而达到了将电池进行快速分离去除的效果,且便于工作人员进行操作。

标签:
新能源
重庆 - 重庆 来源:中冶有色网 2023-03-18
新能源管路系统用新型双向快速截流连接装置

一种新能源管路系统用新型双向快速截流连接装置,包括有上壳体(1)和下壳体(2),所述下壳体(2)密封连接在上壳体(1)下端,在上壳体(1)上端开设有插入接口(3),且下壳体(2)与该插入接口(3)连通,在所述上壳体(1)侧面还安装有多重锁止器(5),在所述插入接口(3)中还插入安装有阳插头(6);在所述阳插头(6)内部设置有上截流机构(7),在下壳体(2)内部设置有下截流机构(8),所述上截流机构(7)与下截流机构(8)相互接触而使得管路连通。本实用新型连接更加稳定,能够有效在管路连接不稳定或连接不到位时截住管道内液体,从而能够确认和检验管路连接安装是否到位和稳定,能够避免连接发生错漏。

标签:
新能源
重庆 - 重庆 来源:中冶有色网 2023-03-18
用于新能源汽车的自动门减速器

本实用新型公开了一种用于新能源汽车的自动门减速器,其特征在于,包括箱体(1),该箱体(1)上设置有输入轴(2)和输出轴(3)及双联齿轮(4);所述输入轴(2)和所述输出轴(3)均与所述双联齿轮(4)轴心线平行;该输入轴(2)上套装有第一齿轮(21);该输出轴(3)输入端上套装有第二齿轮(31),其输出端上同轴固接螺旋花键轴(32);该螺旋花键轴(32)上套装有螺旋套(33),所述第一齿轮(21)通过双联齿轮(4)与第二齿轮(31)啮合连接。本实用新型结构简单,可提供线性往复及低速输出。

标签:
新能源
重庆 - 重庆 来源:中冶有色网 2023-03-18
新能源汽车电池热管理系统

本实用新型公开了一种新能源汽车电池热管理系统,包括电池换热单元和空调换热单元,电池换热单元包括设置在电池组内的电池冷却板,板式换热器以及电子水泵;空调换热单元包括压缩机和集成有电磁阀的电磁热膨胀阀,电磁热膨胀阀通过管道连接至板式换热器;压缩机的出口依次连接有车外换热器、节流孔管以及闪蒸器,闪蒸器的汽出口连接至压缩机的中压输入口,闪蒸器的出口分别连接有电子膨胀阀和电磁热膨胀阀,电磁热膨胀阀与压缩机之间连接有气液分离器;电子膨胀阀的出口连接至空调的内蒸发器,内蒸发器的出口连接至气液分离器。本实用新型具有结构紧凑,能够对电池组进行制冷或加热,有利于使电池组工作在最佳温度范围内等优点。

标签:
新能源
重庆 - 重庆 来源:中冶有色网 2023-03-18
新能源汽车坐垫
新能源汽车坐垫 948     
 0

本实用新型公开了一种新能源汽车坐垫,包括头垫、靠垫和坐垫,所述头垫两侧设置有两条连接带和提神醒脑药物袋,所述连接带上分别设置有魔术贴公贴和魔术贴母贴,所述头垫前表面设置有功能袋,所述头垫下侧设置有靠垫,所述靠垫和头垫为一体结构,所述靠垫下侧通过卡扣和坐垫连接,所述靠垫和坐垫前表面设置有织锦套袋,所述织锦套袋内设置有按摩棒,所述坐垫一侧设置有拉链和USB接口,所述坐垫包括相连的上皮革层和下布层,所述上皮革层和下布层之间设置有加热层、气囊层、活性炭包层和底板,所述气囊层内部设置有气囊,所述气囊上设置有充气口。本实用新型通过气囊至少十个,能够起到缓冲的效果,按摩棒插接在织锦套袋中,能够很好的用于按摩。

标签:
新能源
重庆 - 重庆 来源:中冶有色网 2023-03-18
便于安装新能源汽车行李架

本实用新型公开了一种便于安装新能源汽车行李架,包括第一安装架、安装底板、第二安装架、弹性网兜、滑块和伸缩节,所述第一安装架通过连接杆与第二安装架连接,所述第一安装架的一侧外壁上安装有固定带,所述安装底板通过连接件安装在第二安装架的底部,所述滑块安装在安装底板的底部,所述第二安装架的内壁上安装有连接环,所述弹性网兜通过挂钩与连接环连接,所述第一安装架与第二安装架均由伸缩节与定型节组成,所述定型节的底面内壁上安装有电动推杆,所述定型节安装在伸缩节的输出端上。本实用新型行李架设计为可伸缩,高度也可随意调节,人们可根据需要携带的行李物品的大小调节行李架的高度与长度、宽度,携带物品范围种类较广。

标签:
新能源
重庆 - 重庆 来源:中冶有色网 2023-03-18
用于新能源汽车的网关模拟解析器正弦产生电路

本实用新型公开了一种用于新能源汽车的网关模拟解析器正弦产生电路,包括电源模块、正弦产生模块、正弦稳定输出模块和控制器,电源模块的电源输出端分别与正弦产生模块的电源输入端和控制器的电源输入端相连,控制器的信号输出端与正弦产生模块的信号输入端相连,正弦产生模块的信号输出端与正弦稳定输出模块的信号输入端相连,向外输出稳定的正弦信号。本实用新型能够在模拟整车信号时,输出稳定的12V正弦信号。

标签:
新能源
重庆 - 重庆 来源:中冶有色网 2023-03-18
新能源汽车CAN总线信号电路

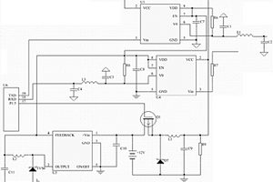
本实用新型公开了一种新能源汽车CAN总线信号电路,包括隔离芯片U3的电源输入端VDD分别与隔离芯片U3的使能端EN、电容C7的第一端、电阻R6的第一端、隔离芯片U4的电源输入端VDD、隔离芯片U4的使能端EN、电容C8的第一端、电阻R8的第一端、电压芯片U5的电压反馈端FEEDBACK、电容C11和电感L2的第一端相连,电容C7的第二端分别与隔离芯片U3的接地端GND和电源地相连,隔离芯片U3的信号输出端Vo分别与电阻R6的第二端和收发器模块的信息接收端相连,隔离芯片U3的阴极Vin与控制器的信息发送端相连。本实用新型能够降低外界条件对收发器的干扰冲击,有利于信号的正常传递。

标签:
新能源
重庆 - 重庆 来源:中冶有色网 2023-03-18
用于新能源汽车仪表电接触优化防护料的喷涂装置

本实用新型公开了一种用于新能源汽车仪表电接触优化防护料的喷涂装置,包括外壳、喷涂箱、支撑架,所述外壳内部设置有所述喷涂箱,所述喷涂箱内部上方设置有移动槽,所述移动槽下方设置有伸缩缸,所述伸缩缸内部上方设置有移动电机,所述伸缩缸内部下方设置有旋转电机,所述伸缩缸下方设置有旋转座,所述旋转座内部设置有行星齿轮组,所述旋转座下方设置有固定座,所述固定座内部设置有气缸,所述固定座下方设置有夹具,所述喷涂箱内部两侧设置有喷头。有益效果在于:1、夹具上方设置有行星齿轮组,可以将夹持的汽车仪表盘进行旋转,进行多个角度进行喷涂;2、喷涂箱设置有收集设备,可以将多余涂料进行回收,这节省了喷涂的成本。

标签:
新能源
重庆 - 重庆 来源:中冶有色网 2023-03-18
新能源汽车电芯模组安装固定结构

本实用新型公开了一种新能源汽车电芯模组安装固定结构,包括模组固定底座和模组固定顶板,其中,所述模组固定底座包括一个矩形的底板部、两个长侧板部和两个短侧板部,两个所述长侧板部和两个短侧板部各自两两相对设置,且分别自底板部的外缘向上延伸,所述长侧板部的高度高于短侧板部的高度,该长侧板部的上缘向内弯折后再向上弯折形成限位连接部;所述模组固定顶板与两个长侧板部对应的两侧外缘向上弯折形成安装连接部,该安装连接部与对应的限位连接部固定连接。采用以上结构,模组固定底座和模组固定顶板合围形成一个框架结构,能够稳定可靠地安装和固定电芯模组,结构紧凑,支撑强度高。

标签:
新能源
重庆 - 重庆 来源:中冶有色网 2023-03-18
新能源电池电极材料高温烘烤装置

本实用新型公开了新能源电池电极材料高温烘烤装置,包括烘烤箱,所述烘烤箱的左端下部固定安装有固定板,所述固定板的上端设置有滑动调节装置,所述滑动调节装置的上端设置有推拉装置,所述烘烤箱的内腔中部右侧设置有吹动装置,所述烘烤箱的内腔均固定安装有若干个支撑网板,若干个所述支撑网板的上端均放置有一个电池组,若干个所述电池组的左端中部均固定安装有一个回形板。通过风扇快速转动时将烘烤箱内部的热量快速排散出去,降低电池组表面的温度,防止烫伤,通过两个夹块穿插在回形板内,此时液压缸缩短时拉动电池组脱离烘烤箱,通过支撑板带动电池组往下运动时降低电池组的高度,方便搬运电池组。

标签:
新能源
重庆 - 重庆 来源:中冶有色网 2023-03-18
新能源汽车零部件加工用定位工装

本实用新型属于汽车零部件技术领域,尤其一种新能源汽车零部件加工用定位工装,包括安装板,所述安装板的顶部两侧均设有平移机构,两组所述平移机构的顶部均连接有支撑轴,所述支撑轴的顶端固定连接有安装座,所述安装座的内壁两侧滑动连接有滑动块,所述滑动块上连接有滑动组件,所述滑动块的正面两端均铰接有活动杆,两个所述活动杆的一端分别铰接有第一定位板和第二定位板,两个安装座的外壁上均焊接有抵压板,且第一定位板和第二定位板相互靠近的一端均与抵压板的一端相铰接,所述安装板的底部安装有高度定位组件;本实用新型增加了使用范围,调节方便,能够多方面的满足使用者的需求,减小定位时的局限性,操作简单,适合推广。

标签:
新能源
重庆 - 重庆 来源:中冶有色网 2023-03-18
生产新能源汽车电池用的检测台

本实用新型提供了一种生产新能源汽车电池用的检测台,包括主体和检测装置,主体的内侧顶部设置检测装置,检测装置的一端固定连接有伸缩杆,伸缩杆的外端对应连接有控制装置,主体的外端位置固定连接有支撑架,支撑架的内侧固定连接有集尘腔,主体的内部固定连接有防护框,防护框位于主体的内侧两边位置。吸尘嘴对电池表面进行除尘处理之后,通过集尘腔对灰尘和杂质进行收集,通过收卷辊对吸尘嘴对应的输送管进行缠绕收纳,在实际使用中,对电池进行检测的时候,需要对表面为位置进行除尘处理,通过吸尘嘴对电池的表面进行除尘处理,进行清洁,前端呈扁平状设置便于对电池有些凹陷的表面进行除尘。

标签:
新能源
重庆 - 重庆 来源:中冶有色网 2023-03-18
新能源汽车租赁的升降式停车机构

本实用新型涉及停车设备技术领域,具体为一种新能源汽车租赁的升降式停车机构,包括底座,所述底座上方设有四个电动缸II,所述电动缸II下方通过螺丝与底座固定连接,所述底座上方远离电动缸II处设有地面停车位,所述地面停车位下方等距离设有两个地下停车座,所述地面停车位与两个地下停车座两两之间设有四个支撑柱,所述支撑柱上下两端分别与所述地面停车位、地下停车座焊接固定;每个所述地下停车座中间设有载车板,所述地下停车座与载车板左侧开设有等大的圆孔,所述圆孔内插接设有推杆,所述推杆右端与载车板焊接固定;该设备改变了传统的停车方式,其能有效提高停车效率,提高空间利用率。

标签:
新能源
重庆 - 重庆 来源:中冶有色网 2023-03-18
新能源汽车PDU安装结构

本实用新型公开了一种新能源汽车PDU安装结构,其包括固定定位于汽车车身上且用于支撑PDU本体的安装支架,所述安装支架为四个,该四个安装支架通过所述PDU本体两端下部与所述汽车车身固连,其中,所述安装支架包括有与所述PDU本体一端面下部相固连且呈L形结构的PDU安装支架、及与所述PDU安装支架相对应且固连于所述汽车车身上的车身连接支架,该车身连接支架呈下框结构且在该下框结构内匹配设有也呈下框结构的PDU安装加强板,所述PDU安装支架、车身连接支架及PDU安装加强板叠置且固连。该实用新型结构简单,采用简单的安装结构实现了对PDU的稳定牢靠安装,增加了更换PDU的便捷性,节约了维修时间及成本。

标签:
新能源
重庆 - 重庆 来源:中冶有色网 2023-03-18
新能源电动车电池箱绝缘检测电路

本实用新型提供了一种新能源电动车电池箱绝缘检测电路,包括单片机微控制器模块MUC、控制逻辑模块ADC、运算放大器模块IC、数据选择模块MUX,以及通过导线连接的电阻、开关和二极管。本实用新型能够实时和动态的检测电池箱的绝缘情况,通用效果好,能够防止电池的过充和过放电,利用高阻值检测电阻,检测精度高,确保只有良好绝缘的电池箱才能装入电动汽车使用,减少由于电池箱绝缘不好带来的安全隐患的优点。

标签:
新能源
重庆 - 重庆 来源:中冶有色网 2023-03-18
电池冷却机构、电池包及新能源车

本实用新型提供了一种电池冷却机构、电池包及新能源车,涉及电池包热控制技术领域。该电池冷却机构,用于冷却圆柱形电池,电池冷却机构包括进口端、出口端以及位于进口端和出口端之间的微通道管,微通道管设置有用于使冷媒流通的通道。通道以及微通道管的外表面均为与圆柱形电池周向表面相对应的波浪形。电池包包括多个圆柱状电池和上述电池冷却机构。圆柱状电池的周向部分表面与电池冷却机构的弧形贴合面相配合,相邻两个冷却段之间设置有一排或者两排圆柱状电池。结构简单、紧凑,能够较好的对圆柱形电池降温,同时零件数量少。

标签:
新能源
重庆 - 重庆 来源:中冶有色网 2023-03-18
用于新能源变速箱加工生产的打磨装置

本实用新型公开了一种用于新能源变速箱加工生产的打磨装置,涉及打磨装置技术领域,针对现有的汽车变速箱加工用打磨装置,在作业时不便于对产生的废屑进行清理的问题,现提出如下方案,其包括加工台,所述加工台的顶部固定设置有定护罩,所述加工台的顶部滑动设置有动护罩,所述动护罩与定护罩的滑动套设连接,所述动护罩的顶部内壁上固定安装有鼓风机,所述定护罩的底端内壁上贯穿设置有收集盒,所述加工台的顶部转动设置有装夹卡盘,所述加工台的底部设置有与装夹卡盘适配的转动调节组件。本实用新型结构新颖,提高了对变速箱的打磨加工效率,且能够对加工产生的废屑进行收集,提高实用性,适宜推广。

标签:
新能源
重庆 - 重庆 来源:中冶有色网 2023-03-18
新能源汽车用锂电池引风装置

本实用新型提供一种新能源汽车用锂电池引风装置,包括连板,所述连板一面固定有筒体,所述筒体远离连板的一端设有圆圈,所述圆圈内固定有过滤网,所述筒体内设有轴流风扇,所述筒体内表面靠近圆圈的一侧固定有U型框,所述U型框内设有连接块,所述连接块面向圆圈的一面开设有螺牙孔,所述U型框靠近圆圈的一面开设有第一圆孔,所述U型框远离圆圈的一面开设有第二圆孔,所述圆圈远离筒体的一面开设有圆第一圆孔相配合的穿钉孔,与现有技术相比,本实用新型具有如下的有益效果:实现易滑牙部件的局部更换。

标签:
新能源
重庆 - 重庆 来源:中冶有色网 2023-03-18
新能源汽车管路连接装置校验卡套

一种新能源汽车管路连接装置校验卡套,包括有上壳体和下壳体,下壳体密封连接在上壳体下端,在上壳体上端开设有插入接口,且下壳体与该插入接口连通,在上壳体侧面还安装有校验卡套和多重锁止器,在插入接口中还插入安装有阳插头;多重锁止器设置有弹性尾架,在该弹性尾架前部设置有至少两组锁舌机构,锁舌机构中部呈圆弧状,且在锁舌机构中部还对称设置有斜滑台;校验卡套设置有U形弹性套体,在该U形弹性套体内侧面还对称设置有校验卡头,该校验卡头的一侧面光滑倾斜。本实用新型结构简单,连接更加稳定,能够自动锁止和目视防错,有效确认和检验管路锁止机构是否安装到位,并适合应对复杂的管路系统,能够避免连接发生错漏。

标签:
新能源
重庆 - 重庆 来源:中冶有色网 2023-03-18
用于新能源汽车电池盒安装孔的检具

本实用新型公开了一种用于新能源汽车电池盒安装孔的检具,包括工作台,所述工作台上对称设有夹紧组件和检测组件,所述检测组件包括若干支撑座和若干检测座,所述检测座呈周向安装在所述工作台上,所述检测座上设有若干检测孔,所述检测孔的上下两侧均设有避位槽,所述检测孔内插接配合有第一检测销,所述支撑座通过螺栓固定安装在所述工作台上,且位于所述检测座的外侧,所述支撑座上端设有安装槽,所述安装槽内通过螺栓固定安装有支撑块,所述支撑座上设有贯穿所述支撑块的定位孔,所述定位孔内插接配合有第二检测销。本实用新型可以更好的对安装孔进行检测、检测效率高,操作简单,使用方便。

标签:
新能源
重庆 - 重庆 来源:中冶有色网 2023-03-18
新能源电动车转速离心变档单向离合器结构

本实用新型涉及新能源电动车转速离心变档单向离合器结构,具有输出轴及安装在输出轴上的单向齿轮,单向齿轮上设有单向器,所述输出轴上还设有连接器及推进器,推进器跟随输出轴旋转并在一定转速时推动连接器,连接器沿输出轴的轴向移动并连接单向器,达成单向齿轮传递变档的动力给输出轴,所述输出轴与连接器之间设有变档阻尼。本实用新型结构简单,通过超越离合原理推动连接器,使连接器移动并连接单向器,达成两个传动载体动力连接,变速控制,同时在输出轴与连接器之间设有变档阻尼,使离合更稳定、可靠,适合用于机动车、三轮或四轮电动车的自动变速。

标签:
新能源
重庆 - 重庆 来源:中冶有色网 2023-03-18
新能源汽车用可调节充电桩

本实用新型涉及一种新能源汽车用可调节充电桩,属于充电桩技术领域,包括充电桩本体,充电桩本体底部安装有底板,充电桩本体上端安装有顶板,顶板通过支撑柱与底板固定连接,顶板上安装有挡板,充电桩本体底部固定安装有电动推杆,电动推杆的输出端与底部的底板固定连接,充电桩本体底板还安装有用于控制电动推杆的控制机构;本实用新型通过设置带有弧形浮板的控制机构对电动推杆进行控制,当出现积水时通过控制机构控制电动推杆自动工作使充电桩本体自动升高,可有效防止进水,保护效果好,同时通过设置转动机构将充电桩本体与挡板相连,在充电桩升降时可带着挡板转动,从而在有积水的恶劣天气对充电桩本体进行更好的保护。

标签:
新能源
重庆 - 重庆 来源:中冶有色网 2023-03-18
新能源塔的新型基座
新能源塔的新型基座 918     
 0

本实用新型公开了一种新能源塔的新型基座,包括混凝土垫层,所述混凝土垫层的上表面中间位置处通过螺栓固定连接有支座,所述支座的上表面中间位置处设置有固定筒,所述固定筒的内部设置有钢筋笼,所述钢筋笼的上表面嵌入安装有塔杆,所述塔杆的上端固定安装有发电机。该装置结构设计合理,安全可靠,通过C40混凝土将钢筋笼与固定筒、塔杆之间浇筑固定,使塔杆能够牢牢的固定在固定筒中,通过固定圈,能够对塔杆起到辅助性固定作用,提高了塔杆的稳定性,通过钢丝缆绳能够防止塔杆的上端发生晃动,防止塔杆发生倾倒或断裂情况,通过设置塔杆定位槽和钢筋笼定位槽,能够在浇筑C40混凝土时,防止塔杆和钢筋笼发生错位情况。

标签:
新能源
重庆 - 重庆 来源:中冶有色网 2023-03-18
新能源汽车空调冷却系统管路布置结构

本实用新型公开了一种新能源汽车空调冷却系统管路布置结构,其包括布设于汽车底盘上的冷却管路,该冷却管路由空调散热器管路出口连接至驱动电机的散热管路进口,并由该驱动电机的散热管路出口连接至PDU控制器总成的散热管路进口,再由该PDU控制器总成的散热管路出口连接至MCU控制器总成的散热管路进口,最后由该MCU控制器总成的散热管路出口连接回空调散热器管路入口形成一循环通路。该实用新型结构简单,通过冷却管路一个循环通路依次经过空调散热器、驱动电机、PDU控制器总成、MCU控制器总成,完成整个电动汽车的主要部件的散热功能,合并、简化了管路布置,降低了管路成本及整车成本,提高了市场竞争力。

标签:
新能源
重庆 - 重庆 来源:中冶有色网 2023-03-18
离网型新能源发电系统的高压储能装置

本实用新型涉及一种离网型新能源发电系统的高压储能装置,属于发电领域。该高压储能装置设置有升压型直流变换器、三段式充电控制器、蓄电池组,该升压型直流变换器的输入端连接发电系统的电能输出端,该升压型直流变换器的输出端连接三段式充电控制器的输入端,该三段式充电控制器的输出端接有所述蓄电池组。该装置可用于风力发电和太阳能发电,也可用于风光互补发电,能将发电设备产生电能直接升至小于500V的高压,并且能自动控制蓄电池的充放电状态,解决了微风、微光情况下蓄电池不能充电的问题。?

标签:
新能源
重庆 - 重庆 来源:中冶有色网 2023-03-18
便于新能源变速箱精密加工的柔性夹具

本实用新型公开了一种便于新能源变速箱精密加工的柔性夹具,涉及夹具技术领域,针对变速箱在加工时,由于通常采用螺栓进行固定,导致加工效率低的问题,现提出如下方案,其包括支撑座,所述支撑座的顶端固定安装有两个呈对称设置的支撑板,其中一个所述支撑板的侧壁表面固定安装有PLC控制器,两个所述支撑板相向的一侧共同滑动安装有两个滑块,所述支撑座的顶端固定安装有驱动机构,且两个所述滑块均与驱动机构相匹配,所述支撑座的顶端安装有支撑台,两个所述滑块均滑动安装有两个呈对称设置的支撑柱,相邻的两个所述支撑柱靠近支撑台的一端共同安装有夹持架。本实用新型结构新颖,具有了自动夹持功能,适宜推广。

标签:
新能源
重庆 - 重庆 来源:中冶有色网 2023-03-18
便于固定的新能源汽车电池包

本实用新型公开了一种便于固定的新能源汽车电池包,包括壳体,所述壳体的上侧壁开设有安装孔,所述壳体的两侧内壁之间共同固定连接有固定板,所述固定板的下侧壁固定连接有双轴电机,所述双轴电机的两个输出轴末端均固定连接有蜗杆,两个所述蜗杆外壁的螺纹方向相反,所述壳体的内顶壁和内底壁之间安装有贯穿固定板上侧壁且分别位于两个蜗杆两侧的四个转轴。本实用新型通过双轴电机驱动两个夹板相向移动对电池包的夹持固定,方便快捷,具有较高的夹持牢固性,降低了车辆行驶过程中因颠簸或者碰撞而发生脱落的情况发生。

标签:
新能源
重庆 - 重庆 来源:中冶有色网 2023-03-18
新型新能源电动车自动变档装置

本实用新型涉及一种新型新能源电动车自动变档装置,具有动力输入轴和动力输出轴,在动力输入轴和动力输出轴之间设有第一传动模组和第二传动模组交替传递动力,第一传动模组在常态下连通传递动力并在动力输出轴达到一定转速后断开;而第二传动模组在常态下断开并在动力输出轴达到一定转速后连通传递动力,藉此,电机的动力传递到动力输入轴后,动力输入轴通过第一传动模组和第二传动模组交替传递动力到动力输出轴上,实现电动车自动变档。本实用新型结构简单,方便制作及组装,利用转速自动实现高速档、低速档交替运转,达到多档输出动力,节能效果更好,减小直流电机的负载,能够有效延长直流电机及蓄电池的使用寿命。

标签:
新能源
重庆 - 重庆 来源:中冶有色网 2023-03-18
新能源汽车信号模拟电路

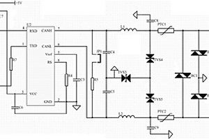
本实用新型公开了一种新能源汽车信号模拟电路,包括收发芯片U2,收发芯片U2的高电平总线端CANH分别与跳线JP1的第一端、瞬态抑制二极管TVS4的第一端和热敏电阻PTC1的第一端相连,跳线JP1的第二端与电阻R5的第一端相连,电阻R5的第二端分别与收发芯片U2的低电平总线端CANL、瞬态抑制二极管TVS5的第一端和热敏电阻PTC2的第一端相连,瞬态抑制二极管TVS4的第二端和瞬态抑制二极管TVS5的第二端分别与瞬态抑制二极管TVS3的第一端相连,瞬态抑制二极管TVS3的第二端与电源地相连,热敏电阻PTC1的第二端分别与放电管BC1的第一端、放电管BC2的第一端和总线的高电平总线端相连,热敏电阻PTC2的第二端分别与放电管BC1的第二端、放电管BC3的第一端和总线的低电平总线端相连。本实用新型能够降低外界条件对收发器的干扰冲击,有利于信号的正常传递。

标签:
新能源
重庆 - 重庆 来源:中冶有色网 2023-03-18
上一页 21 22 23 24 25 ... 50 下一页
共50页    到第

中冶有色为您提供最新的重庆有色金属新能源材料技术理论与应用信息,涵盖发明专利、权利要求、说明书、技术领域、背景技术、实用新型内容及具体实施方式等有色技术内容。打造最具专业性的有色金属技术理论与应用平台!

全国热门有色金属设备推荐
展开更多 +
全国热门有色金属技术推荐
展开更多 +

 

江西省隆恩特环保设备有限公司
宣传

报名参会
更多+

报告下载

有色专家
更多+

中国瑞林工程技术有限公司
中国工程院院士
赣州江钨钨合金有限公司
副总经理
有研资源环境技术研究院(北京)有限公司
副总经理/教授级高工
西安建筑科技大学
院长/教授
广东省科学院工业分析检测中心
副主任
赤泥综合利用研究报告2025
推广

热门技术
更多+

推荐企业
更多+

福建省金龙稀土股份有限公司
宣传

发布

在线客服

公众号

电话

顶部
咨询电话:
010-88793500-807