青岛垚鑫智能科技有限公司
宣传

位置:中冶有色 >

有色技术频道 >

分类:
全部
矿山技术
冶金技术
材料制备及加工技术
环境保护技术
分析检测技术
 
全部
废水处理技术
大气治理技术
固/危废处置技术
土壤修复技术
地区:
全部
北京
天津
上海
重庆
河北
山西
辽宁
吉林
黑龙江
江苏
浙江
安徽
福建
江西
山东
河南
湖北
湖南
广东
海南
四川
贵州
云南
陕西
甘肃
青海
内蒙
广西
西藏
宁夏
新疆
其他
其他
展开
 
全部
济南
青岛
淄博
枣庄
东营
烟台
潍坊
济宁
泰安
威海
日照
滨州
德州
聊城
临沂
菏泽

山东青岛有色金属环境保护技术理论与应用

免费发布技术信息>>
化工行业高盐高浓度废水处理装置

本实用新型公开了一种化工行业高盐高浓度废水处理装置,包括底座,底座的表面固定连接有蒸馏桶,蒸馏桶盛装有高盐高浓度废水,蒸馏桶的顶端开设有贯穿的通孔,且通孔内固定连接有导气管,导气管中设置有冷凝管,导气管远离蒸馏桶一端固定连接在净水桶的顶部,净水桶固定连接在底座的表面上,导气管的表面上开设有贯穿的通孔,且通孔中设置有过滤组件。该化工行业高盐高浓度废水处理装置,通过将整块碳板本体分成对组均匀大小的活性碳板,在更换时,只需对前端的活性碳板进行更换,后端的活性碳板移动到前方,在加入新的活性碳板,以此往复,从而保证过滤效果的同时避免活性碳板的浪费,提高活性碳板的利用率。

标签:
废水处理
山东 - 青岛 来源:中冶有色网 2023-03-19
石墨生产废水综合回用装置

本实用新型公开了一种石墨生产废水综合回收装置包括相互连接的酸回收单元和水回收单元,酸回收单元通过扩散渗析装置回收废水中的酸,水回收单元除去水中的可溶性物质,酸回收单元包括依次连接的第一过滤装置和扩散渗析装置,水回收单元包括调节池、加药沉淀池、第二过滤装置、反渗透装置、倒极电渗析装置和蒸发器,扩散渗析装置原液室出水口与调节池进水口连接,调节池出水口与加药沉淀池进水口连接,加药沉淀池出水口与第二过滤装置进水口连接,第二过滤装置出水口与反渗透装置进水口连接,反渗透装置浓水出口与倒极电渗析装置脱盐室进水口连接,倒极电渗析装置浓缩室出水口与蒸发器进水口连接。该装置酸回收83%以上,废水回收率达90%以上。

标签:
废水处理
山东 - 青岛 来源:中冶有色网 2023-03-19
偶氮废水吸附复合材料

本发明公开了一种偶氮废水吸附复合材料,包括下列重量份数的物质:丙烯酸高分子吸水树脂1-2份,甲基丙烯酸硬脂酸酯23-31份,甲基丙烯酸乙酯14-18份,线性低密度聚乙烯9-14份,白油3-8份,硝酸1-2份,木质纤维11-16份,阻燃剂0.5-1.3份,氧化铁3-6份,亚磷酸酯类抗氧剂12-18份。本发明的有益效果是:吸附性强,能将偶氮染料废水中的偶氮染料分子吸附在微小的网络中,达到高效率吸收废水中偶氮染料分子的效果,处理效果良好。而且,吸附后的染料废弃物可作为塑料和建筑材料用颜料。

标签:
废水处理
山东 - 青岛 来源:中冶有色网 2023-03-19
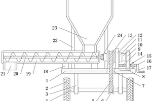
混凝沉淀法处理含汞废水用混凝剂添加装置

本实用新型公开了一种混凝沉淀法处理含汞废水用混凝剂添加装置,涉及废水处理技术领域,其包括底板,所述底板底部左右两侧均固定连接有连接板,且两个连接板内均卡接有轴承一。该混凝沉淀法处理含汞废水用混凝剂添加装置,通过推动把推动该装置并沿着沉淀池的岸边进行移动,从而带动车轮和转轴进行转动,转轴通过与皮带轮一、皮带轮二和皮带的配合带动套筒转动,套筒通过与滑槽一和滑条的配合可带动内齿套转动,内齿套通过与齿轮啮合可带动螺旋输送辊进行转动,通过螺旋输送辊的转动可将储料斗中的混凝剂依次通过输送筒和出料口一排出并添加到废水当中,从而最大程度节省了工作人员的体力和时间,提高了工作效率。

标签:
废水处理
山东 - 青岛 来源:中冶有色网 2023-03-19
环氧丙烷氯化钙皂化废水处理资源化方法

本发明为环氧丙烷生产废水处理方法,包括如下步骤:1、采用碳酸盐对废水中的钙离子置换,将氯化钙置换为氯化铵,2、将氯化铵上清液用膜浓缩到20%以上,3、再分别将浓缩氯化铵液体用MVR蒸发结晶为固体粉末,4、将沉淀碳酸钙离心脱水微波活化成纳米活性碳酸钙粉,5、回收回用90-95%的水分。

标签:
废水处理
山东 - 青岛 来源:中冶有色网 2023-03-19
自动化氮氨废水处理用脱氮装置

本实用新型公开了一种自动化氮氨废水处理用脱氮装置,包括电解池、电解组件、进液管、出液管以及排污管,所述电解组件位于电解池内部,进液管、出液管以及排污管均与电解池连通,所述电解池内部具有搅拌单元,本实用新型涉及废水处理技术领域。本技术方案通过对搅拌结构的升降,从而决定了反应时间,可有效的加快电解效率,从而对更多的氨氮废水进行过滤。

标签:
废水处理
山东 - 青岛 来源:中冶有色网 2023-03-19
胺盐废水的处理工艺
胺盐废水的处理工艺 749     
 0

本发明涉及一种胺盐废水的处理工艺,属于化工生产技术领域。本发明的胺盐废水的处理工艺,以氨水代替氢氧化钠液碱回收作为缚酸剂的叔胺,依次经中和、干燥、蒸馏处理,得到回收胺,收率95%,纯度99%,含水0.05%,可以套用于缚酸,中和产生的氯化铵废水依次经蒸发、结晶、过滤,得到副产的氯化铵,含水约6%,可用作农铵,同时蒸发得到的回收水,经配氨后套用于中和。本发明的处理工艺成本较低,物尽其用,具有原子经济性,且处理过程无三废排放,实现了清洁生产。

标签:
废水处理
山东 - 青岛 来源:中冶有色网 2023-03-19
高效废水处理剂
高效废水处理剂 824     
 0

一种高效废水处理剂,由以下重量份数的原料制成:石膏粉7-11份,抗菌微细粉1-5份,碳酸钙6-10份,亚磷酸酯类抗氧剂3-8份,三乙醇胺5-9份,50%的亚磷酸水溶液2-8份,烷基聚氧烷基醚硫酸酯10-18份,次氯酸3-7份,蒙脱石粘土2-9份,空心玻璃微珠5-10份,硅酸钠1-5份,氧化钾1-4份,氧化钠4-7份。本发明的有益效果是,本发明的高效废水处理剂,能够有效地对废水中的重金属离子以及化学毒素进行有效地吸附、沉淀,同时化学性质稳定,不易分解。

标签:
废水处理
山东 - 青岛 来源:中冶有色网 2023-03-19
微波协同钙钛矿催化降解高浓度有机废水的方法

本发明提供了一种微波协同钙钛矿催化降解高浓度有机废水的方法,本发明采用柠檬酸络合法制备铈掺杂的La1-xCexBO3钙钛矿作为催化剂,其中B为Fe、Co或Ni,Ce的掺杂量x=0.1–0.9,向有机废水中加入所述钙钛矿催化剂,所述钙钛矿的添加量为2.0~8.0g/L,在微波功率为200~700W下辐照2~10min;根据吸光度计算有机废水的脱除率。在催化降解反应中保持曝气或连续通入空气,借助于钙钛矿催化剂的氧传递实现反应的连续进行。该方法无需加入H2O2等氧化剂,而是利用钙钛矿氧化物本身的储氧和氧传递性能,在催化剂表面原位产生各种活性氧物种,进而在微波协同作用下实现有机物的降解。

标签:
废水处理
山东 - 青岛 来源:中冶有色网 2023-03-19
介电泳增强型铁氧化物处理含锑废水的方法

本发明公开了一种介电泳增强型铁氧化物处理含锑废水的方法,以含锑废水为处理对象,以廉价易得的氢氧化铁微纳米微末为吸附剂,结合介电泳力辅助增强锑吸附及捕获吸附后的氢氧化铁粒子,其中含锑废水浓度为10‑40mg/L,氢氧化铁微纳米粉末粒径范围在0.1‑100μm,氢氧化铁吸附剂浓度在100‑400mg/L,外加直流电压为10‑30V,吸附时间为60‑180分钟。吸附后的锑含量最高可减少95%,且最多90%以上的吸附剂被电极所捕获,在提高锑吸附量的同时,减少了吸附时间,且极大减轻了吸附后悬浮的吸附剂颗粒分离的负担。

标签:
废水处理
山东 - 青岛 来源:中冶有色网 2023-03-19
印染废水絮凝剂
印染废水絮凝剂 1162     
 0

本发明公开了一种印染废水絮凝剂,由以下的配方组成和质量组份配合而成:氢氧化铝10~35份,盐酸15~20份,稀硫酸4~6份,偏铝酸钠5~8份,聚丙烯酰胺3~6份,淀粉2~3份,加水至100份。其特点是对煮练、染色、丝光混合废水具有很好的絮凝效果,且色度除去率高,絮凝脱色性能好,是一种环保的印染废水絮凝剂。

标签:
废水处理
山东 - 青岛 来源:中冶有色网 2023-03-19
简易的废水混凝方法
简易的废水混凝方法 1121     
 0

一种简易的废水混凝方法,其特征是在废水处理现场,将铁屑、铁丝或铝屑、铝丝装入一容器中,向该容器加入盐酸或硫酸,将含有铁离子或铝离子的溶液加入到废水混凝池中即可。本发明与现有混凝方法比较,所需设备少,造价低,混凝剂的活性高。

标签:
废水处理
山东 - 青岛 来源:中冶有色网 2023-03-19
新型染料废水电絮凝脱色装置

本实用新型公开了一种新型染料废水电絮凝脱色装置,涉及废水处理装置技术领域,具体为一种新型染料废水电絮凝脱色装置,包括脱色絮凝箱,所述脱色絮凝箱的底部固定安装有电絮凝器,且电絮凝器的顶部固定安装有贯穿至脱色絮凝箱内部的导电杆,所述脱色絮凝箱顶部的左侧固定安装有驱动电机。该新型染料废水电絮凝脱色装置,在电絮凝器控制导电杆对脱色絮凝箱内部的废水进行电解絮凝处理后,通过驱动电机带动调节螺杆转动,并带动收集过滤板上移,通过收集过滤板带动絮凝处的杂质上移,并使收集过滤板移动至与出渣斗的接口处,拉动刮板即可将絮凝杂质刮出,便于对絮凝杂质进行清理。

标签:
废水处理
山东 - 青岛 来源:中冶有色网 2023-03-19
处理电池材料废水的物质

本发明公开了一种处理电池材料废水的物质,其特征在于,包括下列重量份数的物质:碱石灰2-9份,离子交换树脂1-7份,盐酸3-8份,硫酸铁5-14份,氨水3-8份,没食子酸1-8份,贝壳的外壳粉末30-45份,PC5-9份,PA10-16份,硅藻土5-16份,海泡石5-16份,麦饭石10-35份。本发明的有益效果先通过化学沉降废水中的金属粒子,然后通过离子交换树脂回收利用,剩余废水通过中和、生物净化等步骤处理后,再通过离子交换树脂进一步去除残余的金属粒子,从而实现了废水的资源化和无害化处理。

标签:
废水处理
山东 - 青岛 来源:中冶有色网 2023-03-19
高效纺织废水处理剂
高效纺织废水处理剂 903     
 0

本发明公开了一种高效纺织废水处理剂,其特征在于,原料各组分按照重量份组成如下:膦酰基聚丙烯酸12-15份、石灰10-12份、氯化钠3-5份、聚环氧琥珀酸钠8-12份、玉米淀粉3-5份、葡萄糖酸钠2-4份、木质素磺酸钠2-4份、活性炭3-5份、缓蚀剂2-4份、粉末助剂1.2-1.5份。本发明中通过聚环氧琥珀酸、缓蚀剂及粉末助剂的缓蚀作用,大大增加了高浊度的纺织废水的溶解度,从而解决纺织废水的结垢问题;不仅对污水中的有机物、氮磷及重金属均有显著的去除作用,而且对病毒及菌类具有杀灭或抑制生长作用,并且添加玉米淀粉和活性炭,进一步提供吸附与絮凝能力,沉降时间缩短,降低污水处理的成本低,提高了污水处理的效率。

标签:
废水处理
山东 - 青岛 来源:中冶有色网 2023-03-19
海藻加工废水处理的除渣装置

本实用新型公开了一种海藻加工废水处理的除渣装置,包括蓄水池,蓄水池具有入水口及排水口;集水槽,设于蓄水池外侧设有并与蓄水池连接,集水槽与蓄水池连接处的高度低于集水槽的高度,在集水槽上设有进水管;过滤网,过滤网的弧形面朝向蓄水池底面;除渣机构,设于过滤网上方并与蓄水池转动连接,除渣机构上设有多个用于清扫过滤网的毛刷;废渣收集槽,废渣收集槽设于蓄水池外侧并与蓄水池铰接;驱动装置,设于蓄水池外侧并与除渣机构连接,用于驱动除渣机构做回转运动。本实用新型能够有效过滤掉废水中细小海藻碎屑和尼龙碎屑,并且将过滤出来的杂质刮除,保证废水中无杂物,防止废水中的杂物堵塞后续的水泵。

标签:
废水处理
山东 - 青岛 来源:中冶有色网 2023-03-19
生活类废水处理用过滤除渣装置

本实用新型公开了一种生活类废水处理用过滤除渣装置,包括收集箱、电动闸板阀、下料管、壳体和两个连接管接头,所述壳体的底部与下料管焊接,且壳体的两端分别与两个连接管接头焊接,所述电动闸板阀通过法兰连接于下料管和收集箱之间,所述壳体的两侧均设有端盖,两个所述端盖之间通过轴承连接有转轴,且转轴的圆周外壁通过螺栓连接有四个环形阵列分布的连接杆。本实用新型中,可以有效的避免过滤网被堵塞,延长过滤除渣装置使用时间,减少拆检频率,节约生活类废水处理成本,装置通过太阳能电池板进行辅助供电,可以在阳光下节约电力的消耗,节约生活类废水处理成本,遮挡板可以减少装置受到阳光直射或风雨的侵蚀,延长装置的使用寿命。

标签:
废水处理
山东 - 青岛 来源:中冶有色网 2023-03-19
用于污废水处理的微生物处理装置

本实用新型公开了一种用于污废水处理的微生物处理装置,包括初处理池,初处理池前端设有废水入流管,初处理池内设有格栅,废水在初处理池内进行粗滤及沉降,初处理池底端安装有排污器,排污器连接有第一污物输送管道,第一污物输送管道同时连接第二污物输送管道和微生物反应池,微生物反应池的底部安装有曝气管,微生物反应池内设有微生物处理液,微生物处理液中含有微生物污水处理菌种,微生物反应池内还安装有膜处理组件,第二污物输送管道的末端伸入污物存储池内,微生物反应池连接有输水管道,其中第一输水主管道上设有抽吸泵,抽吸泵将处理过后的回收水排至回收水箱。本实用新型通过初滤沉淀、微生物处理、精滤的处理过程,高效环保无污染。

标签:
废水处理
山东 - 青岛 来源:中冶有色网 2023-03-19
富营养化污染恶臭生活废水脱色剂

本发明公开了一种富营养化污染恶臭生活废水脱色剂,原料各组分按照重量分组成如下:双氰胺15-20份、活性白砂15-20份、螯合剂8-12份、聚乙烯醇8-10份、硅藻土12-15份、螯合剂3-5份、除臭剂3-5份、分散剂0.6-0.8份、氯化铵4-6份、氧化剂2-4份、甘油4-6份、聚氧丙烯甘油醚3-5份、过碳酸钠0.6-0.8份;本发明除臭剂有与碳氢化合物反应生成芳香烃特性,祛味效果明显,分散剂利用分散剂的分散作用以及氧化剂的强氧化作用,将废水中的有色物质进行化学处理,螯合剂和硅藻土的双重吸附功能,将游离在废水中的色素吸附,使印染废水褪色,氧化剂改善废液颜色,色度呈淡黄色,清亮透明。

标签:
废水处理
山东 - 青岛 来源:中冶有色网 2023-03-19
去除废水化学需氧量的装置

本实用新型涉及废水处理技术领域,且公开了一种去除废水化学需氧量的装置,解决了目前市场上的去除废水化学需氧量的装置无法对相关部件进行降温,周边异味大,实用效果差、过多的浮沫缩小装置内部空间,浮沫转化流动液体速度慢的问题,其包括放置架,所述放置架内腔底部放置有处理机构,所述处理机构,所述处理机构包括调节池、缺氧池、膜生物反应池、污泥池、清水池,所述放置架内腔的底部放置有调节池,所述调节池的侧面安装有缺氧池,所述缺氧池的侧面安装有膜生物反应池;本实用新型,具有可针对相关发热部件进行降温,降低异味,实用效果好、可对浮沫进行集中式处理,提高装置内部空间利用率,加速浮沫转化流动液体速度的优点。

标签:
废水处理
山东 - 青岛 来源:中冶有色网 2023-03-19
生物吸附废水处理装置
生物吸附废水处理装置 1110     
 0

本实用新型公开了一种生物吸附废水处理装置,包括反应箱、通管、搅拌轴、第一填料和第二填料,所述反应箱的顶面通过合页转动连接有反应箱盖,所述反应箱盖的顶面插接有搅拌轴和进气管,所述搅拌轴的外壁焊接有搅拌叶片,本实用新型结构合理,通过安装第一填料、第二填料、分气管、搅拌轴、第一过滤管和第二过滤管的装置,可以避免使用物理和化学的方式进行废水的处理,能够在极大的程度上节约成本,还能够相应的减小相关的操作过程,同时填料设置成蜂窝状,同时能够加快整个的微生物的繁殖,加速微生物的生物新陈代谢,使得老化的生物膜从填料上脱落下来随污水流入连接管和出水管中,通过过滤管进行过滤分离,废水得到净化。

标签:
废水处理
山东 - 青岛 来源:中冶有色网 2023-03-19
废水生化处理的预处理装置

本实用新型公开了一种废水生化处理的预处理装置,具体涉及废水处理技术领域,包括处理罐,所述处理罐顶端贯穿设有阻挡机构,所述处理罐顶端贯穿设有进料机构,所述阻挡机构包括伺服电机,所述伺服电机底端固定有第一电机座,所述第一电机座固定在处理罐顶端,所述处理罐内部设有丝杆,所述丝杆顶端穿过处理罐以及第一电机座与伺服电机输出轴固定连接,所述处理罐内部设有圆板,所述圆板设在丝杆上。本实用新型的药剂不会因为搅拌而大量飞溅至上方空间的内壁上,也不会因与废水的距离差较大而发生大量飞溅或粘附在内壁上的情况,有效防止部分药剂无法参与反应,有效保证预处理效率。

标签:
废水处理
山东 - 青岛 来源:中冶有色网 2023-03-19
农药废水预处理装置
农药废水预处理装置 1007     
 0

本实用新型公开了一种农药废水预处理装置,包括碳钢防腐的长方形池体,池体内设碳钢防腐隔板,隔板将池体分割为调节池、反应池一、反应池二、一级沉淀池、反应池三、反应池四、反应池五、反应池六、二沉池、污泥池、加药装置及走道板;所述调节池一侧焊接有进水管道,另一侧通过污水管与反应池一的进水端相连接;所述反应池一通过过流孔洞与反应池二相连接;所述反应池二设有一出水管,所述出水管的出水口位于沉淀池内,所述沉淀池顶部设置有集水堰,出水管一端与集水堰连接,另一端与反应池三连接,反应池三、反应池四、反应池五、反应池六之间均通过过流孔洞连接,所述反应池六通过污水管与二沉池布水管连接。该污水处理系统主要用于农药废水预处理,降低废水COD,有利于后续处理工艺进行,且该系统出水水质稳定,自动化程度较高。

标签:
废水处理
山东 - 青岛 来源:中冶有色网 2023-03-19
移动式低浓度放射性废水处理装置

本实用新型涉及放射性废水处理技术领域。针对现有放射性废水处理装置均为固定设施,不能满足应急救援需要的问题,提供一种移动式低浓度放射性废水处理装置:包括应容器、反应容器盖、支架、惰性气体罐、压缩机、超声波搅拌器、保温夹套、试剂分配器、pH值测量仪、微型处理器、恒温器;反应容器的外壁设置保温夹套,反应容器内设置输气管,输气管的入口设置在反应容器的上端,输气管的下端成环形,并且分布气孔,设置在反应容器的底部;所述反应容器的上端设置放射性废液入口、酸碱液入口,底部设置排出阀;反应容器盖上设置试剂引入孔。该装置体积小,可集成在移动车上,使用方便灵活。

标签:
废水处理
山东 - 青岛 来源:中冶有色网 2023-03-19
节约高温位蒸汽的含酸含氨废水的处理方法

本发明属于废水处理与应用领域,涉及一种节约高温位蒸汽的含酸含氨废水的处理方法,先采用低压汽提脱酸脱氨,使废水分冷、热两股从带侧线抽出的低压脱酸脱氨塔上部和中上部分别进入塔内,使废水中的酸性气体从塔顶汽提出后,进入焚烧装置或者放空。再采用高压汽提脱酸脱氨,从氨凝液贮槽通过泵采出的氨凝液液进入高压脱氨塔的中上部,从高压脱氨塔的塔顶采出的含氨水蒸汽进入后续的分凝装置进行浓缩后,进入后续的氨净化装置或者直接利用,从高压脱氨塔底采集釜液返回原料水罐或者返回低压脱酸脱氨塔或者进入后续处理或者直接回收利用。经过处理后的废水硫化氢和二氧化碳的残留量低于50mg/L,含氨量低于100mg/L,符合规定标准。

标签:
废水处理
山东 - 青岛 来源:中冶有色网 2023-03-19
用于处理有机废水的微生物处理装置

本实用新型公开了一种用于处理有机废水的微生物处理装置,具体涉及有机废水处理技术领域,包括箱体,所述箱体一端固接有进水管,且箱体另一端固接有排水管,所述箱体上表面嵌入安装有自动下料机构,所述自动下料机构上方安装有除氧剂仓,所述箱体上表面靠近自动下料机构一侧安装有增氧机构。本实用新型通过设置了自动下料机构、增氧机构及电击机构,根据废水的实际流动速度来控制除氧剂仓内的除氧剂颗粒的下落速度,实现自动化控制,无须人工干预,减少劳动强度,避免除氧剂颗粒过度浪费,使得废水依次经过厌氧室、增氧室及电击室,有效的去除了大部分厌氧和亲氧类型的微生物,保证了微生物的处理效果,避免对环境造成破坏。

标签:
废水处理
山东 - 青岛 来源:中冶有色网 2023-03-19
利用废水、污泥的超早强韧性快修材料及其制备方法

本发明提供一种利用废水、污泥的超早强韧性快修材料及其制备方法,快修材料按重量份数包括以下组分:超早强材料20‑30份、调凝水性树脂1‑10份、污泥填料40‑70份、废水3‑20份。制备方法包括如下步骤:先按照配比称量各组分原料,然后将超早强材料与污泥填料混合均匀成干料,接着将调凝水性树脂、废水混合,再加入所述干料搅拌混合均匀后形成浆体,即可。本发明的快速修补材料可以利用大量污泥、废水等废弃物,调凝水性树脂具有亲水的胶体特性,具有保水性,阻止了水分的散失,使得快修材料的收缩率降低,保证了快修材料的体积稳定性,结合能力高。

标签:
废水处理
山东 - 青岛 来源:中冶有色网 2023-03-19
煤气化废水酚氨回收工艺

本发明涉及废水处理技术领域,具体涉及煤气化废水酚氨回收工艺。步骤为将进料废水分为冷进料和热进料分别从塔顶和塔中上部进入酸水汽提塔,塔顶压力设为0.9~1.2MPa,塔顶温度为50~80℃,塔釜压力设为0.92~1.25MPa,塔釜温度在178~188℃,塔顶采出酸性气体,侧线采出氨水汽;氨水汽依次用作酚塔和溶剂汽提塔再沸器的热源,然后进入三级分凝系统浓缩成粗氨气;酸水汽提塔的釜液进入萃取装置进行脱酚,萃取相进入酚塔,利用精馏分离萃取剂和粗酚;萃余相进入溶剂汽提塔,将废水中溶解的萃取剂汽提出来并返回萃取塔。采用本发明的工艺可以大幅度节约蒸汽的消耗,并且能保证较优的处理效果。

标签:
废水处理
山东 - 青岛 来源:中冶有色网 2023-03-19
零排放循环式漂洗废水处理装置

本实用新型公开了一种零排放循环式漂洗废水处理装置,涉及废水处理技术领域,具体为一种零排放循环式漂洗废水处理装置,包括混合桶,所述混合桶的内部固定安装有隔水板,所述混合桶的底部固定安装有驱动电机,所述驱动电机上方输出轴的外部固定安装有搅拌叶,所述混合桶的外侧考底部固定安装有连通管。该零排放循环式漂洗废水处理装置,通过在混合桶的前侧通过水泵连接固液分离桶,使固液分离桶的内部固定安装引流板和出料滤板与加热板,利用电热网的配合使用,能将固液分离桶的内部水与絮状沉淀物进行分离,同时在固液分离桶的右侧安装封隔挡板,方便使固液分离桶将水与反应产生的絮状沉淀进行分离。

标签:
废水处理
山东 - 青岛 来源:中冶有色网 2023-03-19
造纸废水回收再用方法
造纸废水回收再用方法 1211     
 0

一种处理造纸过程中产生的黑液、中段水和白水混合废水的方法。按本法先向废水加入电石泥或石灰,再用卤块或卤水或海水等凝聚剂处理;接着再向所得上清液1通入空气和烟道气;固液分离后,再将所得的上清液2用羟甲基纤维素钠和硫酸铝处理,最后让所得上清液3通过活性炭吸附床。经本法处理后的水可以排放或再用。本法工艺简单,操作方便,成本较低,污染物去除率高。

标签:
废水处理
山东 - 青岛 来源:中冶有色网 2023-03-19
上一页 75 76 77 78 79 ... 93 下一页
共93页    到第

中冶有色为您提供最新的山东青岛有色金属环境保护技术理论与应用信息,涵盖发明专利、权利要求、说明书、技术领域、背景技术、实用新型内容及具体实施方式等有色技术内容。打造最具专业性的有色金属技术理论与应用平台!

全国热门有色金属设备推荐
展开更多 +
全国热门有色金属技术推荐
展开更多 +

 

江西省隆恩特环保设备有限公司
宣传

报名参会
更多+

报告下载

有色专家
更多+

矿冶科技集团有限公司
所长/研究员级高工
武汉理工大学
外籍院士/教授
昆明理工大学
校长
任灵宝金源矿业股份有限公司
技术发展部经理
湖南科技大学
所长/教授
赤泥综合利用研究报告2025
推广

热门技术
更多+

推荐企业
更多+

福建省金龙稀土股份有限公司
宣传

发布

在线客服

公众号

电话

顶部
咨询电话:
010-88793500-807