青岛垚鑫智能科技有限公司
宣传

位置:中冶有色 >

有色技术频道 >

分类:
全部
矿山技术
冶金技术
材料制备及加工技术
环境保护技术
分析检测技术
 
全部
废水处理技术
大气治理技术
固/危废处置技术
土壤修复技术
地区:
全部
北京
天津
上海
重庆
河北
山西
辽宁
吉林
黑龙江
江苏
浙江
安徽
福建
江西
山东
河南
湖北
湖南
广东
海南
四川
贵州
云南
陕西
甘肃
青海
内蒙
广西
西藏
宁夏
新疆
其他
其他
展开
 
全部
济南
青岛
淄博
枣庄
东营
烟台
潍坊
济宁
泰安
威海
日照
滨州
德州
聊城
临沂
菏泽

山东青岛有色金属环境保护技术理论与应用

免费发布技术信息>>
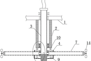
废水高效混凝处理装置
废水高效混凝处理装置 1008     
 0

本实用新型提供了一种废水高效混凝处理装置,包括混凝箱;所述混凝箱的横截面呈长方形,由灰铸铁制成,其左侧壁上水平的焊接活动有加药箱;所述加药箱的左侧连接进水管,其上方接入输药管;所述搅动杆的上部与混凝箱的连接处安装连接轴承,其上端接入到减速器中;所述汇集板的右侧设置隔板;所述隔板竖直的焊接固定在混凝箱的中部内壁上,其上部镶嵌安装有拦污板;所述拦污板的右侧设有透明防护板;所述透明防护板的下方设有滤网板;所述活性炭吸附层的下方设有导水板;所述导水板固定在隔板的右侧,放置在混凝箱的底部内壁上,右侧安装排水口;本实用新型结构较为简单,使用和操作方便,对废水凝絮处理的效果好,实用性强。

标签:
废水处理
山东 - 青岛 来源:中冶有色网 2023-03-19
利用煤渣余热制冷及脱硫废水处理系统

本发明涉及煤渣余热回收利用,特别是一种利用煤渣余热制冷及脱硫废水处理系统。包括冷渣机、制冷子系统、结冰子系统、湿法脱硫子系统和干法脱硫子系统,制冷子系统和结冰子系统均与冷渣机连接,且使用冷渣机作为热源,结冰子系统包括结冰器和除冰器,结冰子系统通过结冰器与制冷子系统连接,结冰子系统通过除冰器与湿法脱硫子系统、干法脱硫子系统连接。实现了对煤渣热量的梯级利用,煤渣热量的低温用于对脱硫废水进行冷冻浓缩,煤渣热量的高温用于烘干,实现了对煤渣热量的充分利用,降低成本,降低排放水平。

标签:
废水处理
山东 - 青岛 来源:中冶有色网 2023-03-19
用于有机废水处理的催化剂及其制备方法

本发明属于催化剂制备技术领域,具体涉及一种用于有机废水处理的催化剂及其制备方法。用于有机废水处理的催化剂结构式如下:MnxFeyMzOi,其中,M为钴、镍、铜、钒、钛、锌、铈、镧或锆中的一种或几种,x为0.2‑0.8,y为0.05‑0.6,z为0.01‑0.25,i为1‑2;催化剂的粒径为5‑100nm。本发明具有步骤简单,所制备的催化剂元素构成均一、性能高、容易放大的优点。

标签:
废水处理
山东 - 青岛 来源:中冶有色网 2023-03-19
去除染料废水中亚甲基蓝的方法

本发明涉及一种去除染料废水中亚甲基蓝的方法,具体的说是通过α?MoO3粒子室温下高效吸附去除染料废水中的亚甲基蓝。本发明所述的α?MoO3粒子是以(NH4)6Mo7O24·4H2O为前驱体,高温焙烧得到的,可吸附去浓度为1?800mg/L的亚甲基蓝溶液,无副产物产生,可循环利用。

标签:
废水处理
山东 - 青岛 来源:中冶有色网 2023-03-19
适用于造纸废水的絮凝剂

本发明公开了一种适用于造纸废水的絮凝剂,由以下的配方组成和质量组份配合而成:氢氧化铝10~35份,盐酸15~20份,稀硫酸4~6份,偏铝酸钠5~8份,聚丙烯酰胺3~6份,淀粉2~3份,加水至100份。其特点是具有很好的絮凝净化效果,可以使造纸废水中的悬浮颗粒迅速凝结沉降,达到有效的净水效果,是一种环保的絮凝剂。

标签:
废水处理
山东 - 青岛 来源:中冶有色网 2023-03-19
脱硝催化剂生产的废气、废水资源化利用设备

本实用新型涉及一种脱硝催化剂生产的废气、废水资源化利用设备,属于污染物无害化处理技术领域。其包括洗涤塔和固液分离系统,所述洗涤塔上设有第一补水管,洗涤塔的进气口与混炼设备的出气口相连,洗涤塔的出水口与固液分离系统相连;固液分离系统的第一出口与混炼设备的加水口相连;固液分离系统的第二出口与混炼设备的加料口相连或与收集设备相连。本实用新型的设备可在保证废气排放达标的基础上,节省废水处理成本和原材料氨水的使用成本。

标签:
废水处理
山东 - 青岛 来源:中冶有色网 2023-03-19
用于矿井废水脱盐处理的系统

本实用新型公开了一种用于矿井废水脱盐处理的系统,包括预处理系统、保安过滤器、反渗透装置、RO浓水池,软化器、频繁倒极电渗析装置、EDR浓水池和MVR蒸发器;所述预处理系统通过保安过滤器连接反渗透装置进水口,反渗透装置浓水出水口与RO浓水池进水端连接,RO浓水池出水端通过软化器连接频繁倒极电渗析装置淡水室和浓水室进水口,频繁倒极电渗析装置浓水室出水口与MVR蒸发器连接。其具有基建费用减少,处置费用低、易于实现PLC控制,智能化程度高,污泥产量低,污泥处理费用降低,可实现废水的高效脱盐。

标签:
废水处理
山东 - 青岛 来源:中冶有色网 2023-03-19
人工湿地-等离子体耦合系统及高效废水处理方法

本发明涉及一种人工湿地‑等离子体耦合系统及高效废水处理方法,适用于氮磷和有机污染废水的深度处理技术,属于水污染控制领域。本发明适用于污水处理厂深度处理区,将污水流经等离子体放电池内,等离子体将大分子有机物矿化为小分子物质。处理后的污水经等离子体放电池出水口流入湿地表层布水管使其均匀分布到湿地系统中,小分子有机物不仅易被生物降解,还为反硝化过程提供了碳源从而提高氮磷的去除效果。本发明将放电等离子技术与人工湿地技术相结合,通过等离子体将污水中难降解的大分子有机物矿化为小分子物质,提高有机微污染物的可生化性,促进人工湿地中氮的去除,有效提升污水净化效率,同时可延缓湿地系统堵塞的发生。

标签:
废水处理
山东 - 青岛 来源:中冶有色网 2023-03-19
海藻化工褐藻胶液双钙钙化提取及废水循环回用工艺

一种海藻化工褐藻胶液双钙钙化提取及钙化废水循环回用工艺,发明属于环保、化工技术领域。该工艺在传统的海藻化工钙化工艺基础上进行了改进,采用CaCl2和Ca(OH)2作为混合钙化剂,Ca(OH)2主要为保证钙化完全并维持水体中的Ca2+浓度,这既保证了钙化效果,又降低了钙化成本;钙化后产生的钙化废水中余钙主要为Ca(OH)2,可以在通入CO2的情况下低成本的使大部分游离Ca2+转变为CaCO3沉淀而除去,同时降低了水体的离子浓度,使其可以作为冲稀水回用。

标签:
废水处理
山东 - 青岛 来源:中冶有色网 2023-03-19
提高胶乳废水提取物吸附容量的方法

一种提高胶乳废水提取物吸附容量的方法,其特征在于,包括以下步骤:将水性胶乳生产废水去除悬浮物后混合均匀,加入高价金属离子,搅拌反应5‑30min,形成不溶性固体胶乳粒子提取物;分离出提取物;脱水,破碎;将提取物低温干燥,形成多孔状提取物;将干燥后的胶乳粒子提取物在N2保护下以10℃/min的升温速率升温至600‑800℃,炭化处理1‑4h,降至室温取出提取物破碎成100‑200目左右的颗粒状;用0.5‑1mol/L的酸溶液溶出高价金属离子后水洗去除,至洗液为中性后过滤并烘干,得到最终产物,提高吸附容量。

标签:
废水处理
山东 - 青岛 来源:中冶有色网 2023-03-19
氧化钙活化煤渣的废水处理剂

本发明的目的是提供一种氧化钙活化煤渣的废水处理剂,为实现上述目的,本发明采用的技术方案如下:取煤燃烧后的煤渣,在110℃下烘干活化1-3h后取出在干燥器内冷却,经过粉碎后,过120目筛,从中拿出一定量的粉煤灰置于一定物质量浓度的氧化钙溶液中,使碱灰质量比为1:11,在温度为60-80℃的恒温水浴锅中搅拌1-5h,取出静置,倾去上层清液,滤干后,多次洗涤至中性,110℃烘干活化即得该废水处理剂。

标签:
废水处理
山东 - 青岛 来源:中冶有色网 2023-03-19
降解染料废水催化剂的制备方法

本发明公开了一种降解染料废水催化剂的制备方法,其特征在于,具体包括如下步骤:(1)硝酸镧和硝酸镍混合,溶解于乙醇溶液中,向混合液中添加3-5%的二氧化钛,搅拌;(2)将氢氧化钠溶于双氧水,将硫酸铜加入上述强碱混合溶液中,离心得沉淀;(3)将步骤(2)制得的铜催化剂放到步骤(1)的悬浮液中,密封老化处理,加热;(4)用混酸纯化步骤(3)中的催化剂材料,超声后抽滤,将纯化后的材料放入硝酸铁溶液中浸渍,干燥,焙烧。本发明采用溶液热处理工艺实现了La4Ni3O10 粉末快速、低能耗的合成,改性处理显著提高了纳米氧化铜的催化性能,表面负载α-氧化铁,使其具有良好吸波性能,可极大提高处理有机废水的能力,重复使用性能好。

标签:
废水处理
山东 - 青岛 来源:中冶有色网 2023-03-19
高效处理含铅废水的复合材料

一种高效处理含铅废水的复合材料,其由以下重量份数的原料制成:农作物秸秆粉末18‑24份,贝壳的外壳粉末15‑26份,酒石酸12‑20份,聚氯乙烯树脂15‑22份,纳米有机蒙脱土8‑14份,氢氧化钾4‑6份,碳酸钙4‑5份,丙烯酸羟丙酯12‑17份,空心玻璃微珠12‑17份,锑基纳米复合环保阻燃剂4‑7份,高岭土3‑6份,乙醇1‑3份,木质纤维(60‑80目)7‑23份,硫酸铁6‑10份,没食子酸3‑7份,引发剂2‑4份,PA8‑14份。本发明的有益效果是:本发明的高效处理含铅废水的复合材料,反应速度很快,除铅彻底,具有除铅效率高、成本适中,吸附速度快、吸附量大、选择性好、无毒、无害,不会对人体有害。

标签:
废水处理
山东 - 青岛 来源:中冶有色网 2023-03-19
提高胶乳废水胶乳粒子提取物对染料吸附能力的方法

一种提高胶乳废水胶乳粒子提取物对染料吸附能力的方法,其特征在于,包括以下步骤:超滤膜浓缩;向浓缩液中投加高价金属离子,形成不溶性胶乳粒子提取物;脱水并将提取物粉碎;加NaHCO3混合并超声处理20‑40 min;80‑90℃真空干燥;在N2保护下热处理,利用多种胶乳粒子在不同温度下互为支撑及气体膨胀作用形成多孔物质;稀酸液溶出高价金属离子及分解产生的碳酸盐后水洗,过滤并干燥,得到多孔吸附剂,提高对阳离子染料的吸附能力。可用于阳离子染色残液及废水的脱色处理。

标签:
废水处理
山东 - 青岛 来源:中冶有色网 2023-03-19
石油炼化废水净水剂
石油炼化废水净水剂 1071     
 0

本发明公开了一种石油炼化废水净水剂,按质量份计,包括以下物质:丙醇3~10份,异丙醇10~20份,戊基萘磺酸钠15~25份,十二烷基苯磺酸钠5~15份,去离子水50~70份,甲基苯并三氮唑溶液2~5份,三乙烯四胺1~3份。本发明的净水剂原料易得,配比科学,产品性能优异,主要用于石油炼化产生含油废水的处理,溶垢彻底、渗透能力强,有效地保护了水资源环境。

标签:
废水处理
山东 - 青岛 来源:中冶有色网 2023-03-19
高钙脱硫废水的预处理装置

本实用新型公开了一种高钙脱硫废水的预处理装置,包括软化沉淀池、脱稳沉淀池、第一污泥处理装置和第二污泥处理装置,软化沉淀池内设有软化反应池、第一絮凝池、第一助凝池、第一斜管沉淀池和第一缓冲水箱,第一斜管沉淀池通过污泥回流泵连接旋流分离器和磁分离装置,磁分离装置通过污泥输送泵三连接第一污泥处理装置,软化沉淀池通过水泵连接脱稳沉淀池,脱稳沉淀池内设有晶种投加池、第二絮凝池、第二助凝池、第二斜管沉淀池和第二缓冲水池,第二斜管沉淀池通过晶种回流泵连接晶种投加池,且通过污泥输送泵二连接第二污泥处理装置。本实用新型可使高钙脱硫废水经预处理后达到进入后续超滤处理装置的水质要求,提高处理效率且降低成本。

标签:
废水处理
山东 - 青岛 来源:中冶有色网 2023-03-19
基于湿式催化氧化和吸附结合的含酚废水处理设备

本实用新型公开了一种基于湿式催化氧化和吸附结合的含酚废水处理设备,涉及污水处理技术领域,它包含壳体、进水口、出水口、填料层、喷头、进水泵、进气口、进气泵、布气装置、流量控制阀、支座和吸附层;底部设置布气装置与填料层相结合使得传质效率更高,吸附层的设置可以确保对氧化不彻底的残留酚类化合物进行完全吸附,一套装置同时具有湿式催化氧化和吸附两种处理方式,极大地提高了含酚废水的处理效果,解决了传统设备处理方式单一的难题,装置的结构紧凑、占地面积小、使用方便,值得大范围的推广。

标签:
废水处理
山东 - 青岛 来源:中冶有色网 2023-03-19
用于废水处理的净化剂

一种用于废水处理的净化剂,由以下重量份数的原料制成:核壳高分子聚合乳液8-10份,硅藻土9-15份,氧化铁4-9份,聚丙烯酯纤维4-8份,植物脂肪酸3-7份,硫酸二甲酯4-6份,高岭土1-5份,云母粉3-9份,聚乙烯酯7-11份,网络互穿乳液3-11份,六偏磷酸钠5-7份。硅Na2O1-3份。本发明的有益效果是,本发明的用于废水处理的净化剂,具有很好的吸附作用,能够吸附悬浮在污水中的污染物,同时不会对水质造成二次伤害,且成本低。

标签:
废水处理
山东 - 青岛 来源:中冶有色网 2023-03-19
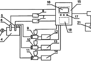
火电厂废水脱氮装置及其使用方法

本发明公开了一种火电厂废水脱氮装置,包括微波反应器,所述微波反应器的内部预装有活性炭纱包、二氧化锰纱包和铁屑纱包,所述微波反应器的两侧分别连通有进水管和出水管,所述蓄水箱的顶部设有集气装置,所述搅拌杆的两侧均固定连接有搅拌杆,所述脱氮箱的底部连通有第一排水管,所述第一排水管上安装有第一阀门,所述第一排水管的底端设有过滤装置,所述脱氮箱的顶部一侧连通有锥形漏斗。通过进水管将污水通入微波反应器中,微波反应器中预装的活性炭纱包、二氧化锰纱包和铁屑纱包,在微波辐射作用下会在表面形成高温点位,废水同敏化剂表面接触的过程中,其所含有的氨氮会挥发逸出,达到第一次脱氮的效果。

标签:
废水处理
山东 - 青岛 来源:中冶有色网 2023-03-19
废水处理罐
废水处理罐 930     
 0

本实用新型提出一种废水处理罐,外罐体内设内罐体,内罐体外壁上设从动齿,外罐体上设驱动电机和驱动齿轮,与从动齿啮合;外罐体内壁设环槽和滚珠;内罐体内部为处理腔,其内壁设电磁搅拌桨;内罐体外壁设第一正电极圈和第一负电极圈,分别与电磁搅拌桨电连接;外罐体内壁设第二正电极圈和第二负电极圈,用于与外部供电控制设备连接;第二正电极圈与第一正电极圈相接,第二负电极圈与第一负电极圈相接;处理腔下端排污管由外罐体下端伸出;外罐体外侧设升降装置,经臂架接集油框,集油框位于内罐体的轴心上并罩设疏水亲油过滤膜,集油框内设吸油管,其一端引至疏水亲油过滤膜外侧并接排油泵。本实用新型可将废水中的铁屑和油脂进行分离。

标签:
废水处理
山东 - 青岛 来源:中冶有色网 2023-03-19
电镀废水处理装置自动控制系统

本实用新型涉及一种电镀废水处理装置自动控制系统,所述的系统包括PLC处理器,与PLC处理器相接的人机界面、信号检测系统以及受PLC处理器控制的泵;所述的信号检测系统包括位于调节池内的液位开关、位于反应池内的pH电极、ORP电极以及位于中和池内的pH电极;所述的PLC处理器控制调节池内的液位开关;所述的泵包括位于调节池和反应池之间的提升泵、位于反应池和储酸槽之间的加酸泵、位于反应池和储碱槽之间的加碱泵,位于反应池和氧化还原剂储药槽时间的氧化还原剂加药泵。本实用新型所述的电镀废水处理装置自动控制系统,将反应条件控制在最佳值附近最小的波动范围内,确保系统能够长期稳定安全的运行。

标签:
废水处理
山东 - 青岛 来源:中冶有色网 2023-03-19
微纳米曝气催化臭氧化废水处理装置

本实用新型公开了一种微纳米曝气催化臭氧化废水处理装置,包括一级催化臭氧发生装置、微纳米气泡发生泵和二级催化臭氧发生装置,一级催化臭氧发生装置的内部设置有铁锰基二元催化剂反应床,一级催化臭氧发生装置的一侧设置有第一臭氧发生器,第一臭氧发生器的底部连通有第一送气管,第一送气管的另一端与一级催化臭氧发生装置的一端底部相连通,且第一送气管贯通延伸至一级催化臭氧发生装置的内部处设置有微孔曝气头。本实用新型通过采用两组催化剂反应装置,实现反应器的单独控制,减少催化剂的用量,充分发挥微纳米曝气以提高臭氧利用效率,提高臭氧和难降解有机物,以及催化剂表面的接触时间,对废水进行深度净化。

标签:
废水处理
山东 - 青岛 来源:中冶有色网 2023-03-19
纺织废水高效处理吸附生物材料

本发明公开了一种纺织废水高效处理吸附生物材料,其特征在于,包括下列重量份数的物质:贝类壳粉末30-40份,秸秆粉末35-55份,甘蔗渣19-23份,绿僵菌粉末0.001-0.003份,汤普森多毛菌粉末0.001-0.003份,轮枝孢粉末0.001-0.003份,羟基磷灰石1-4份,磷酸二氢钠14-16份,分散剂1-7份,硬脂酰胺3-9份。本发明的有益效果是:采用天然钙材料作为基体,原料廉价,无污染,且减轻环境的负荷,材料的制备成本低,可有效处理印染废水,操作简单,经济高效。

标签:
废水处理
山东 - 青岛 来源:中冶有色网 2023-03-19
畜禽养殖用废水脱氮设备

本实用新型公开涉及包括安装板和六个横管,所述安装板下端一体竖直设有连接架,连接架内中心竖直插接设有送料筒,且送料筒的上端通过轴承贯穿安装板设置,所述送料筒贯穿连接架端一体套接设有支撑盒,支撑盒的上端对称开设有六个放置槽,废水脱氮技术领域,具体为一种畜禽养殖用废水脱氮设备,该装置通过送料筒的旋转通过齿轮与固定的齿轮板进行相对运动,使横管在进行若干撒药孔进行撒药的同时进行旋转,使撒药更加的均匀,且操作简单,通过横管的转动带动搅拌叶的旋转对该区域的污水进行加强搅拌混匀,使混匀效率提高,加速脱氮反应速度,同时该设备成本较低。

标签:
废水处理
山东 - 青岛 来源:中冶有色网 2023-03-19
加工过程中重金属废水处理方法

本发明公开了一种加工过程中重金属废水处理方法,该处理方法的实现包括以下步骤:废水回收、投放化学剂、降解、离子交换、再生、水洗、干燥、排放。与现有技术相比,本发明根据不同水质要求,综合平衡,串流使用,高效性、反应快、普适性和彻底性,同时能改进水质稳定措施,不断提高水的循环利用率。

标签:
废水处理
山东 - 青岛 来源:中冶有色网 2023-03-19
回收可溶盐废水的方法及其装置

本发明公开了一种回收可溶盐废水的方法及其装置,包括引风机、蒸发浓缩器、废液槽、废液泵、中间槽、中间泵、浓缩循环泵、悬浮分离器、稠厚器和离心机,第一喷淋装置设置在浓缩段上部,第二喷淋装置设置在蒸发段上部,引风机与浓缩段连通,废液槽通过废液泵与第二喷淋装置连通,中间槽进口与蒸发段底部连通,中间槽出口通过中间泵与第一喷淋装置连通,浓缩循环泵将浓缩段出水口与悬浮分离器连通,悬浮分离器上部出口与废液槽连通,悬浮分离器底部出口与稠厚器顶部连通,稠厚器底部与离心机连通。其充分利用了现有加热装置导热油炉产生的高温废气;不但提高了高盐废水的浓度,而且充分利用了高温废气的热量,成本低。

标签:
废水处理
山东 - 青岛 来源:中冶有色网 2023-03-19
用于处理废水的吸附材料

一种用于处理废水的吸附材料,由以下重量份数的原料制成:聚合硫酸铝铁10-15份,改性硅藻土5-8份,石膏粉6-10份,氧化铁3-9份,硅藻土4-8份,水泥灰水溶液5-10份,乙醇2-6份,金红石型钛白粉5-7份,硫酸铝溶液4-9份,聚丙烯酰胺溶液8-14份,硅烷偶联剂2-6份,PE酯1-3份,氧化铝4-6份,氢氧化钙3-7份,石英石9-13份,尼泊金甲酯3-5份。本发明的有益效果是,本发明的用于处理废水的吸附材料,能够很好的吸附有毒物质,净化水质,同时不会影响水质的酸碱度,且化学性质稳定,不会对水质造成二次污染。

标签:
废水处理
山东 - 青岛 来源:中冶有色网 2023-03-19
在连续流条件下处理低基质废水的SPNA一体式脱氮方法

本发明属于污水处理技术领域,涉及一种在连续流条件下处理低基质废水的SPNA一体式脱氮方法,先打开曝气装置5‑30分钟进行全程硝化,AOB与NOB都有活性,之后关闭曝气5‑30分钟之后再次进行曝气,如此反复间歇曝气;采用包埋固定化手段,将硝化细菌或硝化污泥,以及厌氧氨氧化菌或厌氧氨氧化污泥采用包埋剂制作成包埋菌颗粒,采用上向流反应器,底部进水,上部出水,反应器底部放置硝化包埋菌颗粒,上部放置厌氧氨氧化菌包埋颗粒,硝化包埋菌颗粒和厌氧氨氧化菌包埋颗粒采用常规格网或塑料大孔球手段进行分层后继续脱氮处理,实现在连续流条件下低基质废水的SPNA一体式脱氮处理,有效防止菌体流失,增加反应器内生物量,保证SPNA工艺快速的启动和运行稳定。

标签:
废水处理
山东 - 青岛 来源:中冶有色网 2023-03-19
处理造纸废水的絮凝剂
处理造纸废水的絮凝剂 1031     
 0

本发明公布了环保领域的一种处理造纸废水的絮凝剂,所述处理造纸废水的絮凝剂包括以下组分:聚合硫酸铁70-100份、聚丙烯酰胺3-10份、壳寡糖0.3-1份。本发明絮凝剂用于造纸污水“气浮-混凝”工段的污水处理,它对造纸污水中化学需氧量COD和悬浮物SS的去除率分别可以达到65%以上和98.2%以上,与传统絮凝剂PAM/PAC相比,分别至少提高了12%和6%,且絮凝剂的药剂成本至少下降了23%,具有明显的经济与环境效益,在我国造纸污水处理行业中具有重要的推广应用价值。

标签:
废水处理
山东 - 青岛 来源:中冶有色网 2023-03-19
用于含磷废水处理的赤泥基导电聚合物负载型吸附剂的制备方法

本发明提供一种用于含磷废水处理的赤泥基导电聚合物负载型吸附剂的制备方法:将赤泥进行适当研磨,控制细度在一定范围内;将筛分后的赤泥彻底清洗,在烘箱中干燥;取一定量吡咯,用去离子水稀释至一定体积;称取一定量的赤泥,将其加入至稀释后的吡咯溶液中,在旋转混匀仪中均匀混合;称取一定量的FeSO4,加至赤泥和吡咯混合溶液中,在旋转混匀仪中均匀混合;将混合溶液经过离心机离心,倾倒上清液,将底部沉淀分别用去离子水和甲醇清洗,经烘箱中干燥后即得到赤泥基导电聚合物负载型吸附剂。本方法制备的赤泥基导电聚合物负载型吸附剂经济高效、性质稳定、价格低廉,适合于当前国内污水处理出水标准下的含磷废水处理。

标签:
废水处理
山东 - 青岛 来源:中冶有色网 2023-03-19
上一页 72 73 74 75 76 ... 93 下一页
共93页    到第

中冶有色为您提供最新的山东青岛有色金属环境保护技术理论与应用信息,涵盖发明专利、权利要求、说明书、技术领域、背景技术、实用新型内容及具体实施方式等有色技术内容。打造最具专业性的有色金属技术理论与应用平台!

全国热门有色金属设备推荐
展开更多 +
全国热门有色金属技术推荐
展开更多 +

 

江西省隆恩特环保设备有限公司
宣传

报名参会
更多+

报告下载

有色专家
更多+

中冶沈勘秦皇岛工程技术有限公司
原矿山院院长/教授级高工
矿冶科技集团
中国工程院院士
北京航空航天大学、中国工程院
院士
红河学院
研究员
中南大学
粉末冶金国家重点实验室 主任
赤泥综合利用研究报告2025
推广

热门技术
更多+

推荐企业
更多+

福建省金龙稀土股份有限公司
宣传

发布

在线客服

公众号

电话

顶部
咨询电话:
010-88793500-807