青岛垚鑫智能科技有限公司
宣传

位置:中冶有色 >

有色技术频道 >

> 失效分析技术

分类:
全部
矿山技术
冶金技术
材料制备及加工技术
环境保护技术
分析检测技术
 
全部
物理检测技术
化学分析技术
力学检测技术
无损检测技术
失效分析技术
环境检测技术
地区:
全部
北京
天津
上海
重庆
河北
山西
辽宁
吉林
黑龙江
江苏
浙江
安徽
福建
江西
山东
河南
湖北
湖南
广东
海南
四川
贵州
云南
陕西
甘肃
青海
内蒙
广西
西藏
宁夏
新疆
其他
其他
展开
 
全部
其他

其他有色金属失效分析技术理论与应用

免费发布技术信息>>
电脑外设装置失效状况自动诊断方法及系统

一种电脑外设装置失效状况自动诊断方法及系统,其可应用于对电脑外设装置进行失效状况自动诊断功能;且其特点在于可输入失效的型外设装置所相关的一组中断组态数据,包括硬件中断要求路线的相关设定值,来与预存于开机管控单元中的中断要求路线对照表进行比对;并进而自动检查比对所有相关的管控单元的相关的控制参数及旗标的当前设定值是否有误;若有错误的设定值,则显示对应的诊断结果信息来告知给使用者作修正。此特点可让使用者更为快速及有效率地了解及修正造成电脑外设装置无法正常运作的原因。

标签:
失效分析
其他 - 其他 来源:中冶有色网 2023-03-19
判断失效率与选择最佳预处理周期的方法

一种判断失效率与选择最佳预处理周期的方法, 至少包括 : 提供数个集成电路; 根据测试环境下各集成电路的有 效工作期限建立失效率一测试时间关系, 并建立加速因子函数, 它为测试环境的测试时间与正常工作环境的真实时间的关系 使用以测试时间或真实时间为变数的函数模拟失效率一时间 关系, 此测试时间与真实时间的转换使用加速因子函数, 且函数 的转折点即为最佳预处理周期; 对真实时间大於最佳预处理周 期的部份进行函数的积分计算, 以得到累积失效率一真实时间 函数。当函数转折点所对应的特定测试时间前已有不只一个集 成电路失效时, 可消除部份测量资料并重新找寻特定测试时间, 直到在特定测试时间前只有一个集成电路失效为止。

标签:
失效分析
其他 - 其他 来源:中冶有色网 2023-03-19
通过数据融合的失效操作的车辆速度估计

本发明涉及通过数据融合的失效操作车辆速度估计,其中数据融合包括6-DOF IMU、GPS和雷达数据融合。公开了一种用于提供冗余车辆速度估计的方法。该方法包括从多个主要传感器提供传感器输出信号和从惯性测量单元提供惯性测量信号。该方法也包括利用主要传感器信号在主要模块中估计车辆速度,并且在预定时间段内缓冲来自主要模块的所估计的车辆速度值。该方法还包括确定主要传感器或主要模块中的一个或多个已失效,并且如果如此,则利用缓冲的车辆速度值和惯性测量信号在次要模块中估计车辆速度。如果GPS信号数据和/或静态物体的测距数据可用,该方法能够使用上述数据以在次要模块中改进估计的车辆速度。

标签:
失效分析
其他 - 其他 来源:中冶有色网 2023-03-19
群组式电脑设备管控总线失效状况处理方法及系统

一种群组式电脑设备管控总线失效状况处理方法及系统,其可例如应用于整合到刀片型服务器,用以对该刀片型服务器提供管控总线失效状况处理功能;且其特点在于每当刀片型服务器的管控总线发生失效状况时,可自动侦知其起因的所在,并使起因的所在的服务模块自行重置其所属的总线控制器;若未能成功地使管控总线回复正常操作状态,则发出灯号式的警示信息,使网络系统管理人员只要检查各个服务模块上的灯号即可得知引起管控总线失效状况的服务模块为何者。此特点可让网络系统管理人员更为快速及有效率地排除造成管控总线失效状况的起因。

标签:
失效分析
其他 - 其他 来源:中冶有色网 2023-03-19
在燃料分配管传感器失效情况下控制燃料喷射系统的方法

一种控制内燃发动机燃料喷射系统的燃料分配管压力的方法,内燃发动机包括燃料分配管、至少一个燃料泵、至少一个燃料分配管压力传感器和至少一个喷射器,方法包括步骤:a)检测燃料分配管压力传感器的失效情况;b)基于内燃发动机运行状况确定燃料分配管压力目标值(P*)和喷射器燃料输出目标值(Q*inj);c)确定要供应到燃料分配管的泵燃料输出目标值(Q*HP);d)驱动至少一个燃料泵以提供在步骤c)确定的泵燃料输出目标值(Q*HP);泵燃料输出目标值(Q*HP)在步骤c)中基于在步骤b)确定的喷射器燃料输出目标值(Q*inj)确定,至少一个燃料喷射器被通电并经过通电时间目标值(ET*),其基于燃料分配管压力目标值(P*)和喷射器燃料输出目标值(Q*inj)确定。

标签:
失效分析
其他 - 其他 来源:中冶有色网 2023-03-19
在分级、冗余、多播路由选择中增加失效覆盖

一种增强快速重新路由机制向多播通信网络提供增大的失效覆盖。如果网络节点检测到失效,并且确定它不能重新路由多播数据,则网络节点在网络中发送下游快速通知分组(DFNP)。DFNP促使下游合并节点将多播数据的接收交换到其次要路径。网络节点随后接收来自合并节点的上游快速通知分组(UFNP)。网络节点在接收UFNP时修改其转发信息,使得网络节点将从接收UFNP经过的其下游接收多播数据。DFNP和UFNP促使多播数据在网络节点与合并节点之间反转其流向。

标签:
失效分析
其他 - 其他 来源:中冶有色网 2023-03-19
用于非易失性存储器系统中的失效管理的对称数据复制

本发明涉及用于非易失性存储器系统中的失效管理的对称数据复制。公开了用于非易失性存储器(NVM)系统(200)中的失效管理的多个数据子系统(232、234)内的数据的对称复制的系统及方法。所公开的实施例执行到多个不同数据块子系统(232、234)的对称写操作,以便创建复制子系统。由于子系统对称地操作,地址位置和指针对于每个子系统来说是相同。如果在一个子系统内的数据中检测到错误,则位于复制系统内的相同对称位置处的复制数据可以被使用。从而,NVM系统的耐久性和寿命被大大提高。因此这些延长寿命的NVM系统可以被用来例如仿真EEPROM(电可擦可编程只读存储器)系统。

标签:
失效分析
其他 - 其他 来源:中冶有色网 2023-03-19
用于活动安全应用的降阶失效保护IMU系统

一种降阶失效保护惯性测量单元系统。第一惯性测量单元装置包括测量线性加速度的多个加速度计和测量角速度的陀螺仪。第二惯性测量单元装置相对于第一惯性测量单元装置包括用于测量至少两个线性加速度和至少一个角速度的较少数量的加速度计和陀螺仪。处理器从第一和第二惯性测量单元接收加速度数据。处理器检测来自第一惯性测量单元的故障数据测量。处理器利用根据来自第二惯性测量单元的测量数据产生的变换后数据来补充第一惯性测量单元的故障数据测量。处理器施加预定的变换解,以将来自第二惯性测量单元的测量数据变换为变换后数据。处理单元将变换后数据提供至车辆的安全应用程序。

标签:
失效分析
其他 - 其他 来源:中冶有色网 2023-03-19
具有火焰失效保护的燃气涡轮发动机及其操作方法

本发明涉及具有火焰失效保护的燃气涡轮发动机及其操作方法。具体地,一种燃气涡轮发动机包括具有多个喷燃器(13、14)的燃烧器组件(5)、提供有多个径向支柱(20)的排气框架(8)以及沿着纵向轴线(A)在排气框架(8)的下游延伸的排气扩散器(10)。多个温度传感器(23、25)在排气扩散器(10)内位于排气框架(8)和支柱(20)的下游相对于纵轴(A)布置在相应的角度和径向位置处。控制系统(3)配置成用以基于温度传感器(23、25)的响应和温度阈值(TTH)以及冗余逻辑来检测在喷燃器(13、14)中的一个或多个处的火焰失效。

标签:
失效分析
其他 - 其他 来源:中冶有色网 2023-03-19
用于单通道失效喷嘴补偿的方法和装置

补偿算法被应用到隐藏失效的喷嘴,或至少,减少此类喷嘴在打印图像中的不佳的效果。一旦在单通道打印系统中检测到失效的喷嘴或表现欠佳的喷嘴,它被关闭并且原打算由该喷嘴打印的图像数据被重新分配给其相邻的喷嘴。本发明的实施方式使用1‑D查找表,并且随机分配任务周期至每个相邻的喷嘴。以这种方式,失效的喷嘴有效地被隐藏在最终打印件中。

标签:
失效分析
其他 - 其他 来源:中冶有色网 2023-03-19
广播/多播服务失效知会方法及装置

本发明揭示一种用以通知一广播/多播控制(BROADCAST/MULTICAST CONTROL,BMC)实体,在无线传输/接收单元(WIRELESS TRANSMIT/RECEIVE UNIT,WTRU)中的服务失效的方法。当一用户激活广播/多播服务(BROADCAST/MULTICAST SERVICES,BMS),该无线传输/接收单元(WTRU)接收与该广播/多播服务(BMS)排程一致的广播/多播服务(BMS)讯息。一无线电资源控制(RADIO RESOURCE CONTROL,RRC)实体不论一信元中的广播/多播服务(BMS)是否为有效而不断地监控。如果该无线电资源控制(RRC)实体检测该广播/多播服务(BMS)无效时,该无线电资源控制(RRC)实体传送一讯息至该广播/多播控制实体,以告知该广播/多播服务(BMS)失效。

标签:
失效分析
其他 - 其他 来源:中冶有色网 2023-03-19
多区立式炉的实时监视与及早识别热区元件的失效

本发明旨在帮助避免在热处理时的晶片损失。晶片具有每批高达150000欧元的价值。因此,应不再出现用于处理晶片的热学装置的意外失效。监控用于对晶片组或晶片批次进行容纳和退火的(多个)热学装置100的所提出的方法在热学装置的多个加热区1′、2′、3′、4′、5′中的至少一个加热区1′中使用对电阻值R1持续施加的测量。将在所属的加热区1′中的电阻1的各当前测量的值R1(i)与同一电阻1的之前测量的值R1(i‑1)进行比较。在出自相同的加热区1′的两个电阻值通过比较检测出偏差ΔRi的情况下就已生成用于热学装置100的警告或警报90,所述警告或警报在时间上处于在热学装置100中的整个加热区1失效之前。另一目的是资源的更好的可规划性。

标签:
失效分析
其他 - 其他 来源:中冶有色网 2023-03-19
用于隔离车辆的失效模式的诊断系统和方法

一种包括控制器的系统,所述控制器具有控制信号生成单元,所述控制信号生成单元提供用于使发动机的一个或更多个阀致动器致动到期望位置的控制信号和用于修改所述发动机的一个或更多个操作参数以及操作模式的控制信号。参数信号处理单元接收与所述发动机的至少一个操作参数相对应的参数信号、以及来自联接至所述发动机的至少一个传感器的参数信号。至少一个传感器对应于阀的位置。失效检测单元生成与一个或更多个失效模式相对应的至少一个故障代码。失效模式隔离单元响应于修改所述操作参数或所述操作模式,使所述阀致动到期望位置,或者接收所述参数信号和所述传感器,从所述一个或更多个失效模式中隔离出失效模式。

标签:
失效分析
其他 - 其他 来源:中冶有色网 2023-03-19
存储器子系统中的详细失效通知

本申请涉及存储器子系统中的详细失效通知。公开一种系统,其包括:存储器组件和处理装置,所述处理装置与所述存储器组件可操作地耦合以进行以下操作:向主机系统提供所述存储器组件的几何参数;从所述主机系统接收要存储在所述存储器组件中的第一数据;执行第一写入操作以将所述第一数据编程到所述存储器组件中;检测到所述第一写入操作已失效;向所述主机系统提供失效通知,其中所述失效通知包括在所述第一写入操作之后存储不当数据的一系列存储器单元的指示;以及响应于所述主机系统基于所述几何参数和所述失效通知识别出与存储不当数据的所述一系列存储器单元相对应的所述存储器组件的一系列逻辑地址,从所述主机系统接收要存储在所述存储器组件中的第二数据。

标签:
失效分析
其他 - 其他 来源:中冶有色网 2023-03-19
用于诊断传感器的失效的装置和方法

本申请公开了用于诊断传感器的失效的装置和方法,其中,用于诊断传感器的失效的装置可以包括:发动机;进气歧管;涡轮增压器,其包括涡轮和压缩机,涡轮被燃烧室的排放气体旋转,压缩机设置于进气管线,随涡轮旋转,并且压缩外部空气;MAP传感器,其测量压缩机的前端部的压力;压差传感器,其测量设置于EGR装置的EGR阀的前端部与后端部的压差;运行信息检测装置,其测量包括发动机转速和负载的运行信息;以及控制器,其根据运行信息来确定排放气体压力是否恒定,在排放气体压力恒定的情况下,比较压差传感器信号的改变量与MAP传感器信号的改变量,以诊断压差传感器的失效。

标签:
失效分析
其他 - 其他 来源:中冶有色网 2023-03-19
通信失效时的UAV系统应急路径规划

本公开涉及一种用于执行使无人飞行器(UAV)在通信失效的情况下安全返回的系统和方法,该无人飞行器沿着具有多个通信航路点的路径移动。在一方面,所提出的方法可以包括以下步骤:在UAV处检测通信失效;使UAV能够返回到上一个健康通信航路点位置;以及基于通信失效的状态,使无人飞行器能够返回到其起始位置。

标签:
失效分析
其他 - 其他 来源:中冶有色网 2023-03-19
混合动力车辆的失效保护控制装置

为了提供一种能够实现第2离合器接合故障时的车辆行驶距离的延长的混合动力车辆的失效保护控制装置,混合动力车辆的失效保护控制装置的特征在于,综合控制器(10)通过对发动机(Eng)与电机(MG)之间的第1离合器(CL1)、和电机(MG)与无级变速器(CVT)之间的第2离合器(CL2)的控制,从而对HEV模式和EV模式进行切换,在离合器故障判定部(30)在基于HEV模式的行驶中检测到第2离合器(CL2)的接合故障时,禁止从HEV模式向EV模式的转换。

标签:
失效分析
其他 - 其他 来源:中冶有色网 2023-03-19
用于车库门及类似物的电缆失效装置和包括此装置的门

用于由张力电缆来操作的电缆操作门的一种电缆失效装置,所述电缆操作门能够沿着象导轨那样的一个固定装置来引导移动,所述电缆失效装置的结构能与所述张力电缆结合,以便于在所述电缆中的张力发生损失的情况下使所述电缆操作门相对于所述固定装置静止不动,所述电缆失效装置包括:安装到所述电缆操作门的一个底部上的一个支撑架,用于将所述电缆失效装置安装到门上,一个引导装置,可操作地安装到所述支撑架上,用于引导所述电缆操作门沿着所述固定装置的移动,以及一个制动装置,可操作地安装到所述支撑架上,所述制动装置在一个静止位置和一个可操作位置之间可以操作,在所述静止位置,所述引导装置允许沿着所述固定装置来引导所述电缆操作门,所述可操作位置是由在所述张力电缆中给定的张力损失所触发的,在所述可操作位置,所述制动装置与所述固定装置的一个部分接合,以制动所述电缆操作门相对于所述固定装置的移动。所述电缆失效装置还包括一个安全臂,可操作地连接于所述制动装置,并且与所述张力电缆结合以便于检测所述给定的张力损失,所述安全臂可以在一个安全结构和一个缩回结构之间操作,在所述安全结构中,当所述张力电缆中仍然存在给定的张力的时候,所述安全臂位于所述支撑架的所述至少一个孔的至少一个紧固件上,用于防止使用者将所述支撑架从所述电缆操作门中移除在所述缩回结构中,当所述电缆中不再存在所述给定张力的时候,所述安全臂位于远离所述至少一个紧固件处,以使使用者能够操作所述至少一个紧固件。因此,所述电缆失效装置的结构能使得当电缆中仍存在张力的时候使门静止不动,并且防止使用者在电缆中仍然存在的张力的时候将所述装置从门移除。

标签:
失效分析
其他 - 其他 来源:中冶有色网 2023-03-19
通过随机接入程序恢复波束失效的方法和设备

本文中公开无线通信系统中通过随机接入程序恢复波束失效的方法和设备。在一个方法中,当基于波束失效指示检测到波束失效时,用户设备发起波束失效恢复程序。所述用户设备发起随机接入程序,其中所述随机接入程序是基于争用的随机接入程序,且基于所述波束失效指示发起。所述用户设备基于该随机接入程序的完成而认为该波束失效恢复程序成功完成。

标签:
失效分析
其他 - 其他 来源:中冶有色网 2023-03-19
响应电推进器失效的用于混合燃料系统的有效位置保持设计

本申请公开响应电推进器失效的用于混合燃料系统的有效位置保持设计。用于在卫星中的位置保持的装置和方法。卫星包括安装在天顶侧面上的北电推进器和南电推进器,安装在东侧面上的东化学推进器,及安装在西侧面上的西化学推进器。轨道控制器检测电推进器中的一个的失效。响应于失效,轨道控制器控制在贴近轨道交点处剩余电推进器的燃烧。轨道控制器控制在距剩余电推进器的燃烧90°±5°处化学推进器中的一个的燃烧,并且控制在距剩余电推进器的燃烧270°±5°处化学推进器中的另一个的燃烧。

标签:
失效分析
其他 - 其他 来源:中冶有色网 2023-03-19
包括失效单元校正电路的非易失性铁电存储器装置

本发明揭示一种包括失效单元校正电路以便有效地处理随机分布的单元数据的非易失性铁电存储器装置。该非易失性铁电存储器装置检查主存储器单元阵列的水平奇偶且将该奇偶储存于水平奇偶校验单元阵列中,并检查主存储器单元阵列的垂直奇偶且将该奇偶储存于垂直奇偶校验单元阵列中。然后,将储存于该水平奇偶校验单元阵列与该垂直奇偶校验单元阵列中的编码数据与该主存储器单元的感测数据相比较,以校正错误数据。因此,校正在预定行内随机产生的1位故障。

标签:
失效分析
其他 - 其他 来源:中冶有色网 2023-03-19
确定MEMS设备中的粘附失效的系统和方法

本发明的各个实施例提供MEMS设备(例如加速度计)中的粘附测试。在特定的实施例中,测试由高压智能电路完成,该高压智能电路能够使模拟前端电路准确读出可动质量块相对于偏置电极的位置,从而允许检测接触条件和释放条件两者。测试能够检测实际或潜在的粘附失效,并拒绝制造过程的最后测试阶段中的缺陷部分,其中不会发生其他粘附问题,从而最小化粘附失效风险并提供了MEMS设备的可靠性。

标签:
失效分析
其他 - 其他 来源:中冶有色网 2023-03-19
定位感应控制器失效防撞机构

一种定位感应控制器失效防撞机构,用于高分子材料成型设备的控制系统中,所述定位感应控制器包括安装于运动体上的开关触发和固定于设备机座上的开关,且:所述开关是常闭型的。还包括用以检测开关触发失效的运动区段记时器。所述运动区段记时器包括时间继电器。所述运动区段记时器包括时间计数转换器和计数器。所述高分子材料成型设备包括射出机、硫化机或成型机。所述定位感应控制器上开关,包括机械式微动开关、接近开关或光电开关。本定位感应控制器失效防撞机构,结构简单,稳固可靠,可以有效防止定位感应控制器的失效,避免设备发生碰撞。

标签:
失效分析
其他 - 其他 来源:中冶有色网 2023-03-19
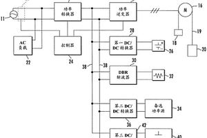
电梯系统中的功率源失效期间对AC负载的功率供应

本发明涉及电梯系统中的功率源失效期间对AC负载的功率供应,具体而言涉及用于电梯系统的功率管理系统。电梯系统的功率管理系统包括:功率转换器,其具有耦合到将AC功率供应到功率管理系统的AC功率源的输入端子和耦合到公共DC总线的输出端子;功率转换器配置成使来自AC功率源的AC功率转换成公共DC总线上的DC功率及反之亦然;AC负载,其耦合到功率转换器的输入端子;第二功率源,其用于将DC功率供应到公共DC总线;功率逆变器,其配置成使公共DC总线上的DC功率逆变成AC输出功率;以及控制器,其配置成检测AC功率源的失效,且一检测到AC功率源的失效,控制功率转换器来使公共DC总线上的DC功率逆变成AC功率。

标签:
失效分析
其他 - 其他 来源:中冶有色网 2023-03-19
具有电力失效控制电路的电子锁

具有电力失效控制电路的电子锁包含具有可在伸出位置与回缩位置之间移动的锁栓和用于锁定和解锁锁栓的电力锁致动器的锁机构。电力失效控制电路包含微控制器,并且,锁与主电源和辅助电源连接,优选为可通过微控制器接通并且在充电器信令完全充电时关断的超级电容器。电力监视电路检测主电源上的低电压,并且设定电力失效中断,该电力失效中断导致微控制器执行控制致动器的电力失效指令,使得锁在电力失效时置于希望的锁定状态或解锁状态,并且,在检测到良好电力恢复时,系统将锁复位。

标签:
失效分析
其他 - 其他 来源:中冶有色网 2023-03-19
用于车辆功能安全的共因失效风险度量方法

本发明涉及一种用于车辆功能安全的共因失效风险度量方法。该方法包括:确定含有多个元件的第一系统中受共因失效影响的元件;对于每个所述受共因失效影响的元件,确定其与各个ASIL等级要求对应的,发生单点故障或残余故障的概率和发生多点故障的概率;根据随机硬件失效概率度量与所述发生单点故障或残余故障的概率和发生多点故障的概率之间的关系,得到量化的考虑共因失效的ASIL等级要求。该方法可以在考虑共因失效的情况下量化分析某个系统是否符合给定的ASIL等级,从而做出相应判断。

标签:
失效分析
其他 - 其他 来源:中冶有色网 2023-03-19
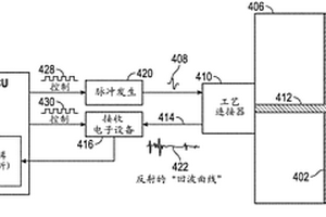
通告物位变送器中的初级密封失效的诊断信号

用于密封失效通告的方法和系统包括连接到用于测量罐中的产品物位的探针的工艺连接器。脉冲发生模块生成传播通过工艺连接器中的空隙空间的脉冲,并且检测器模块被配置成接收来自询问脉冲的回波曲线。逻辑模块用于评估接收到回波曲线以确定工艺连接器中的密封是否已失效。当逻辑模块指示密封失效时,警报模块发起指示所述工艺连接器中的所述密封已失效的警报。

标签:
失效分析
其他 - 其他 来源:中冶有色网 2023-03-19
用于波束失效恢复的方法和装置

本文提供了用于波束恢复的方法和装置。实施例提供了一种用于用户设备(UE)的装置,所述装置包括:射频(RF)接口;以及处理电路系统,所述处理电路系统被配置为:响应于波束失效,将用于传输波束失效恢复请求的信道确定为以下中的一项:物理上行链路控制信道(PUCCH)、基于非竞争的物理随机接入信道(PRACH)以及基于竞争的物理随机接入信道(PRACH);以及对所述波束失效恢复请求进行编码,以用于使用所述RF接口经由所确定的所述信道来传输给接入节点。至少一些实施例允许传输用于波束恢复的波束失效恢复请求,允许波束失效检测或新Tx波束标识,并且允许确定是否在PDCCH与PDSCH之间配置调度延迟。

标签:
失效分析
其他 - 其他 来源:中冶有色网 2023-03-19
波束失效恢复
波束失效恢复 1102     
 0

公开了用于WTRU发起的波束恢复的系统、方法和手段,波束恢复包括波束切换和/或波束扫描。WTRU可以被配置成检测波束失效条件,标识用于解决波束失效条件的候选波束,以及发送波束失效恢复请求给网络实体。WTRU可以在波束失效恢复请求中包括候选波束并可以从网络实体接收关于针对波束失效条件的请求和/或解决方案的响应。WTRU发起的波束恢复可以用于通过避免执行获取过程的必要性解决无线电链路失效并改善系统性能。此外,可以在子时间单元级执行波束扫描以提供快速扫描机制。

标签:
失效分析
其他 - 其他 来源:中冶有色网 2023-03-19
ECM系统的失效安全装置及其方法

本发明提供ECM系统的失效安全装置及其方法。本发明的实施例的ECM系统的失效安全装置包括:压力传感器,其检测车辆的制动助力器的压力;踏板冲程传感器,其检测车辆的制动踏板的角度;马达,其驱动车辆的车轮;踏板位移量运算部,其在由压力传感器检测的制动助力器的压力小于基准值的情况下,运算制动踏板的位移量;及反扭矩计算部,其基于制动踏板的位移量及马达的根据RPM而变化的最大扭矩而计算用于驱动马达的反扭矩,以向车轮提供制动力。

标签:
失效分析
其他 - 其他 来源:中冶有色网 2023-03-19
上一页 30 31 32 33 34 ... 37 下一页
共37页    到第

中冶有色为您提供最新的其他有色金属失效分析技术理论与应用信息,涵盖发明专利、权利要求、说明书、技术领域、背景技术、实用新型内容及具体实施方式等有色技术内容。打造最具专业性的有色金属技术理论与应用平台!

全国热门有色金属设备推荐
展开更多 +
全国热门有色金属技术推荐
展开更多 +

 

江西省隆恩特环保设备有限公司
宣传

报名参会
更多+

报告下载

有色专家
更多+

郑州大学
副院长/教授
鞍钢集团有限公司
中国工程院院士
长沙矿冶研究院
总经理
洛阳有色矿业集团有限公司
生产技术部经理
赣州有色冶金研究所有限公司
副主任/高级工程师
赤泥综合利用研究报告2025
推广

热门技术
更多+

推荐企业
更多+

福建省金龙稀土股份有限公司
宣传

发布

在线客服

公众号

电话

顶部
咨询电话:
010-88793500-807