江苏苏青水处理工程集团有限公司
宣传

位置:北方有色 > 有色产品 >

> 环境检测设备

> 比色法重金属水质在线分析仪

比色法重金属水质在线分析仪

比色法重金属水质在线分析仪

333
规格/型号:暂无
品牌:博辰
应用领域:分析检测
产地:山东 - 青岛
厂家/供应商:青岛博辰生态环境科技集团有限公司
咨询电话::400-8489-399(请说明信息源自“北方有色网”)
更新时间:2025-09-08
级别:待认证

比色法重金属水质在线分析仪说明介绍

比色法重金属水质在线分析仪

产品概述:

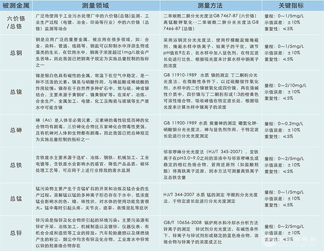
比色法重金属水质分析仪是一类新型的用于测量污水中各类重金属含量的全自动水质在线分析仪,仪器通过精确控制相关化学反应,采用光电计量、消解比色一体化等技术,具有测量准确、检出限低、可靠性高、适应性强等特点。仪器所使用的试剂部分可按国家相关标准自行配制 (不同的测量场合、测量组分所需的试剂也不尽相同,具体工况需求请详询公司技术支持)。

产品特点:

• 关键部件均为进口,可靠性高,寿命长

• 独特的气泡搅动混合技术,确保样品和试剂充分混合

• 具有自动漏液报警功能和自诊段功能,使用安全,分析高效

应用领域:

广泛地应用于环保污染源监测、工业过程用水监测、市政污水处理、地表水检测等。

技术规格:

         
咨询底价
上一个: 总磷总氮分析仪 下一个: 钻孔多级流量计

全国热门有色金属设备推荐

青岛博辰生态环境科技集团有限公司
企业认证:
  
所属领域:
分析检测
企业性质:
-
经营范围:
-
联系电话:
400-8489-399
详细地址:
-

报名参会

湖北 - 武汉
2026年03月20日 ~ 22日
湖南 - 长沙
2026年03月20日 ~ 22日
广东 - 深圳
2026年03月25日 ~ 27日
河南 - 郑州
2026年03月27日 ~ 29日
碲产业报告2025
推广

推荐产品
更多+

厂家:徐州市科达水泥机械制造有限公司
厂家:徐州市科达水泥机械制造有限公司
厂家:徐州市科达水泥机械制造有限公司
厂家:洛阳钙丰工贸有限公司
标签:
厂家:洛阳钙丰工贸有限公司
山东省章丘鼓风机股份有限公司
宣传

推荐企业
更多+

最新更新产品

砂石选粉机
2026-01-23
高效双转子选粉机
2026-01-23
高效三分离选粉机
2026-01-23
SDS干法钙基脱硫
2026-01-23
轻质碳酸钙设备
2026-01-23
悬浮煅烧系统
2026-01-23
烧结板除尘器
2026-01-23
超细射流分级机
2026-01-23
安徽霍桐仪器有限公司
宣传

发布

在线客服

公众号

电话

顶部
咨询电话:
010-88793500-807
店铺认领信息登记