江苏苏青水处理工程集团有限公司
宣传

位置:北方有色 > 有色产品 >

> 力学检测设备

> 拉力测试仪

拉力测试仪

拉力测试仪

497
规格/型号:ZQ-770-4FPC
品牌:智取
应用领域:检测设备
产地:广东 - 东莞
厂家/供应商:东莞市智取精密仪器有限公司
咨询电话::13712120877(请说明信息源自“北方有色网”)
更新时间:2025-07-07
级别:待认证

拉力测试仪说明介绍

ZQ-770-4FPC面板拉力试验机 拉力测试仪

ZQ-770-4FPC面板拉力试验机 拉力测试仪


类别:ZQ-770系列

关键词:FPC面板,线路板拉力试验机

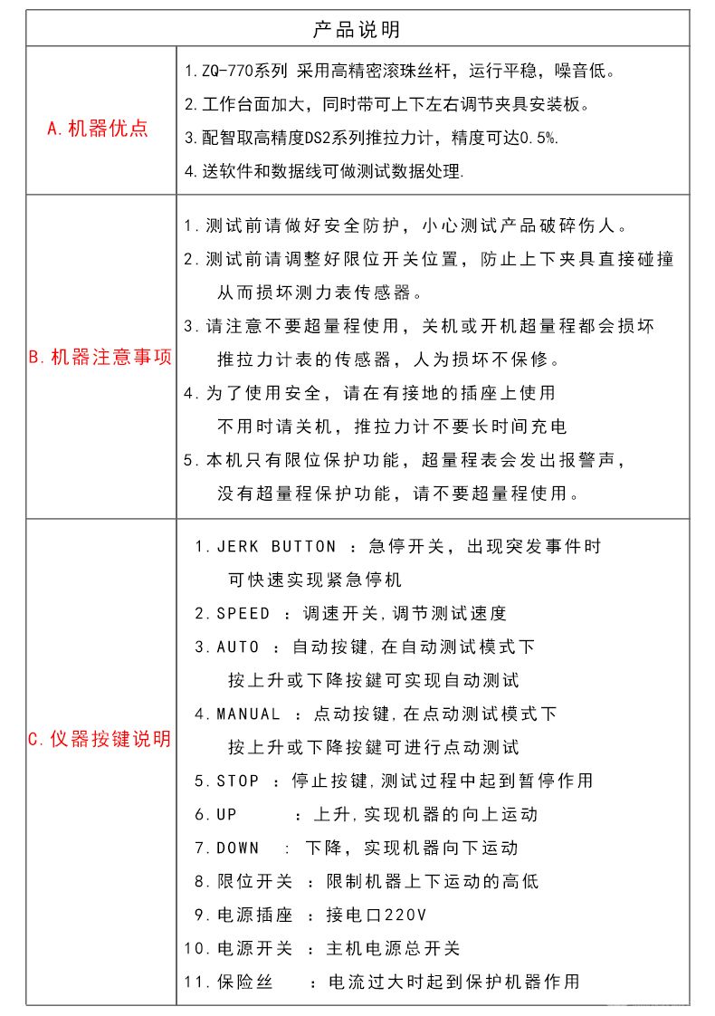
简介:ZQ-770-4系列拉力试验机,采用电动试验机+测力表的设计。通过选择不同量程的测力表,来满足各种力值的测试要求。动力系统采用调速电机+滚珠丝杆+光杆直线轴承,功能上可通过调速开关控制测试速度的快慢,同时具有手动测试和自动测试两种测试功能。

产品详情

ZQ-770-4系列拉力试验机,采用电动试验机+测力表的设计,大大方便客户的选择。通过选择不同量程的测力表,来满足各种力值的测试要求。机台采用全新设计,外型优美。动力系统采用调速电机+滚珠丝杆+光杆直线轴承,具有体积小、结构紧凑、稳定性好、噪音低、操作方便等优点。功能上可通过调速开关控制测试速度的快慢,同时具有手动测试和自动测试两种测试功能,通过机器上的限位开关可实现到位停机等功能。试验机配上不同的夹具可实现拉力、压力、弯曲、剥离、剪切、撕裂、刺破等力学试验。机器广泛应用在工厂、高院校、科研机构、技术监督、质检站所等部门。

ZQ-770-4FPC面板拉力试验机 拉力测试仪

ZQ-770-4FPC面板拉力试验机 拉力测试仪

         
咨询底价

与“拉力测试仪”相关的最新需求

全国热门有色金属设备推荐

东莞市智取精密仪器有限公司
企业认证:
  
所属领域:
检测设备
企业性质:
-
经营范围:
-
联系电话:
13712120877
详细地址:
-

报名参会

湖北 - 武汉
2026年03月20日 ~ 22日
湖南 - 长沙
2026年03月20日 ~ 22日
广东 - 深圳
2026年03月25日 ~ 27日
河南 - 郑州
2026年03月27日 ~ 29日
碲产业报告2025
推广

推荐产品
更多+

厂家:徐州市科达水泥机械制造有限公司
厂家:徐州市科达水泥机械制造有限公司
厂家:徐州市科达水泥机械制造有限公司
厂家:洛阳钙丰工贸有限公司
标签:
厂家:洛阳钙丰工贸有限公司
山东省章丘鼓风机股份有限公司
宣传

推荐企业
更多+

最新更新产品

砂石选粉机
2026-01-23
高效双转子选粉机
2026-01-23
高效三分离选粉机
2026-01-23
SDS干法钙基脱硫
2026-01-23
轻质碳酸钙设备
2026-01-23
悬浮煅烧系统
2026-01-23
烧结板除尘器
2026-01-23
超细射流分级机
2026-01-23
安徽霍桐仪器有限公司
宣传

发布

在线客服

公众号

电话

顶部
咨询电话:
010-88793500-807
店铺认领信息登记