江苏苏青水处理工程集团有限公司
宣传

位置:中冶有色 > 有色产品 >

> 物理检测设备

> 高速型超声扫描显微镜

高速型超声扫描显微镜

高速型超声扫描显微镜

276
规格/型号:V322
品牌:和伍精密
应用领域:检测设备
产地:上海 - 上海
厂家/供应商:上海和伍精密仪器股份有限公司
咨询电话::021-54337983(请说明信息源自“中冶有色网”)
更新时间:2025-06-08
级别:待认证

高速型超声扫描显微镜说明介绍

V322高速型 超声扫描显微镜

V322高速型 超声扫描显微镜


厂家品牌:Hiwave和伍精密

产品名称:水浸超声波扫描显微镜

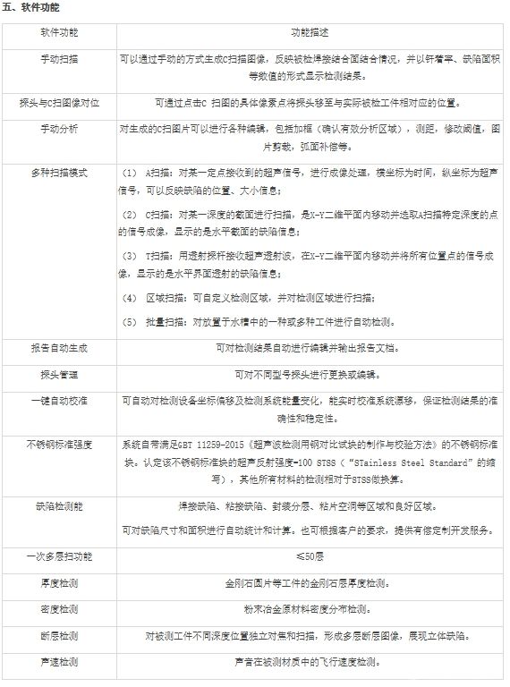
超声扫描显微镜(SAT)是一种利用超声波为传播媒介的无损检测成像设备,主要利用高频超声波,对各类半导体器件、材料进行检测,能够检测出样品内部的气孔、裂纹、夹杂和分层等缺陷,并以图形的方式直观展示。在扫描过程中,不会对样品造成损伤,不会影响样品性能,可满足陶瓷基板、IGBT、水冷散热器、电池、半导体、电器焊接件、金刚石复合材料碳纤维复合材料等产品质控需求。

一、 机电特性

整机尺寸:1000mm×900mm×1400mm

水槽范围:620mm×650mm×150mm

有效扫描范围:350mm×300mm×100mm/双通道定制

*大扫描速度:1000mm/s

图像推荐分辨率:0.5~4000um

定位精度:X/Y≤±0.5um,Z≤±5um

重复定位精度:X/Y≤±0.01mm,Z≤±0.02mm

上下水:水压注水,水泵排水

二、厂务安装条件

2.1 设备尺寸

设备整机尺寸1000mm(长)×900mm(宽)×1400mm(高)。安装方案基于空间占用*小化和维护/服务条件*优化的需要,保证在设备周围留有500mm的空间,可以方便工作人员进行操作、维护。

2.2 电脑桌

设备配有电脑桌,用于安放鼠标、键盘及显示器。用户也可自行配备。

2.3 电力供应

工作电源:220V±10%/50Hz, 2KW

2.4 水源:

设备需要自来水、去离子水或者纯净水,并且需要定期更换。水温要求:15~30℃

2.5 环境相对湿度:35℃≤50%RH

2.6 环境温度要求:20~35℃

2.7 周边环境:

不要放在强磁场、电磁波和产生高频设备的旁边。

减少振动。

灰尘少、湿气少,没有腐蚀性气体的地方。

电源的变化,限制到*小。

为了防止地震的损坏,四周一定要固定。

V322高速型 超声扫描显微镜

V322高速型 超声扫描显微镜

         
咨询底价

全国热门有色金属设备推荐

上海和伍精密仪器股份有限公司
企业认证:
  
所属领域:
检测设备
企业性质:
-
经营范围:
-
联系电话:
021-54337983
详细地址:
-

报名参会

河南 - 洛阳
2025年10月15日 ~ 17日
甘肃 - 兰州
2025年10月17日 ~ 19日
山东 - 烟台
2025年10月23日 ~ 25日
四川 - 宜宾
2025年10月31日 ~ 11月02日
广西 - 桂林
2025年11月07日 ~ 09日
碲产业报告2025
推广

推荐产品
更多+

厂家:郑州市恒星重型设备有限公司
厂家:郑州市恒星重型设备有限公司
标签:
厂家:山东威力重工机床有限公司
标签:
管磨机 球磨机
厂家:郑州市恒星重型设备有限公司
厂家:郑州市恒星重型设备有限公司
山东省章丘鼓风机股份有限公司
宣传

推荐企业
更多+

最新更新产品

干磨球磨机
2025-10-13
管式球磨机
2025-10-13
管磨机
2025-10-13
高细水泥球磨机
2025-10-13
铁粉球磨机
2025-10-13
中心传动球磨机
2025-10-13
萤石球磨机
2025-10-13
高细转子式选粉机
2025-10-13
溢流式球磨机
2025-10-13
安徽霍桐仪器有限公司
宣传

发布

在线客服

公众号

电话

顶部
咨询电话:
010-88793500-807
店铺认领信息登记