江苏苏青水处理工程集团有限公司
宣传

位置:北方有色 > 有色产品 >

> 物理检测设备

> 集成智能化视觉硬度计

集成智能化视觉硬度计

集成智能化视觉硬度计

297
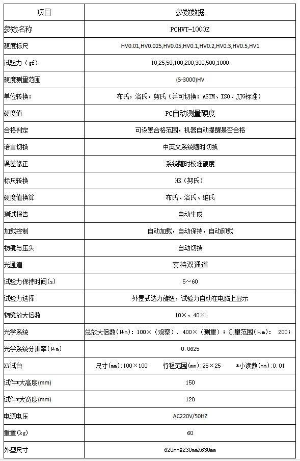
规格/型号:PCHVT-1000Z
品牌:大中仪器
应用领域:检测设备
产地:广东 - 东莞
厂家/供应商:东莞市大中仪器有限公司
咨询电话::13669807518(请说明信息源自“北方有色网”)
更新时间:2025-08-15
级别:待认证

集成智能化视觉硬度计说明介绍

集成智能化视觉硬度计

集成智能化视觉硬度计


产品型号:PCHVT-1000Z

简单介绍

集成智能化视觉硬度计,只需操作一台触摸平板电脑,轻松搞定测量!而且测试所需的全部参数都可直接在电脑上选择,修改,分析。PC端通过通讯协议与硬度计相串连,实现控制硬度计的机械运动部位,可实现:自动多功能塔位,物镜与压头自动识别,自动加载,自动保荷,自动卸载,灯光亮度。通过链接内置CCD测量采集系统,可实时在PC上显示清晰压痕图像动态,还可直接锁定压痕自动测量硬度值,自动保存测试数据,生成报告。操作非常简单快速,消除人为测量误差。集成智能化视觉硬度计,以平板电脑为平台,通过互联网可扩展更多应用功能,也可外接显示器、打印机等设备。侧摇升降丝杆采用蜗轮蜗杆结构,传动平稳。

集成智能化视觉硬度计的详细介绍

1、工业平板电脑一体化,USB扩展

2、搭载Windows*新操作系统,I7处理器

3、内置CCD图像自动测量系统

4、压痕直观显示,硬度自动测量

5、自动记录测量数据,可生成硬度-深度曲线,保存成WORD文档

本机配备了维氏自动测量控制系统:可以进行每次加载荷和每次读取压痕的逐次实验。采用了观察方便的ccd摄像头、可在显示器上直接观察测量压痕,测量**度高,避免人工测量误差。对于设定试验条件,显示结果等均可清楚快捷地操作及显示。通过测量控制软件,可在内置计算机上进行操作方便,实现单点测量可随机测量多点、统计测量数据,任意设定两点或多点测量点的间距作渗层深度测量可沿X或Y两个方向测量、统计测量数据,根据用户输入的判定值自动计算硬化层深度.统计演算、换算、显示曲线判断是否合格等.可测量零件长度图形保存打印等

软件特点:

1、硬度计控制:系统提供串口通信控制硬度计操作如转物镜、加载、设置保载时间、调节灯光亮度、试验力调节反馈等;

2、自动测量:系统自动测量压痕,并自动绘制硬化曲线,更新统计结果等;

3、手动测量:系统提供手动测量,方法包括四点测量和对角测量;

4、硬度值转换、修正、有效验证:系统可同时将测得的显微维氏硬度值转换到其它多个硬度标尺如HB、HR等;可对球面圆柱面样品测量值进行修正;可对样品测量值进行有效验证;

5、数据统计:自动计算测量硬度的平均值、方差、Cp、Cpk等统计值,并可选自动保存;

6、数据储存:单个测量数据和图像等可保存于一个文档供以后调出,并可选自动保存;

7、测试报告:自动生成WORD或EXCEL文档报表;用户可定制报表格式;标准格式包括每单个硬度测量值、统计值、压痕图像、和硬化曲线等;

8、努氏硬度:可设置为努氏硬度测量;

9、断裂韧性:可设置为测量压痕断裂韧性;

10、其它功能:显微图像处理与测量系统的所有功能,包括图像拍摄、标定、图像处理、几何测量、文档标注、相册管理、和定倍打印等;

机器主要功能和特点:

1、**光学工程师设计的光学系统不仅图像清晰,还可作为简单的显微镜使用,亮度可调,视觉舒服,长时间操作不容易疲劳;

2、内置PC上可直观显示硬度值,换算硬度,试验方法,试验力,亮度、保荷时间,测量次数,统计数据,上下限测量范围、测试时间等试验过程直观明了;

3、光学系统亮度可调范围:0-100;

4、可无限存储测试报告数据;

5、试验力单位可以手动选择相互转换,转换单位为:(gf,N)

6、可同时显示:*大值,*小值,平均值,*大误差等

7、转换标尺,并可切换:国家标准,美标以及国际标准,共可转换18个测量标尺:HRA、HRB、HRC、HRD、HRE、HRF、HRG、HRH、HRK、HR15N、HR30N、HR45N、HR15T、HR30T、HR45T、HV、HK、HBW;

8、双物镜都可直接测量硬度,

9、可设置上下限测量范围,在主测量界面显示;

10、测量标尺可转换成HK努氏硬度;

11、操作系统可中英文转换;

12、内置测量系统可自动测量得出硬度值;

13、铸壳体一次成型结构稳定不变形,纯白汽车烤漆档次高,抗划伤能力强,使用多年依然光亮如新;

14、我司具备自行研发设计,生产加工的能力,我们的机器终身提供配件更换和维护升级服务;

主要用途和适用范围:

1、钢铁,有色金属,金属箔,硬质合金,金属薄板,微观组织

2、渗碳,渗氮和脱碳层,表面硬化层,电镀层,涂层

3、玻璃,晶片,

标准配置:

集成智能化视觉硬度计
         
咨询底价

全国热门有色金属设备推荐

东莞市大中仪器有限公司
企业认证:
  
所属领域:
检测设备
企业性质:
-
经营范围:
-
联系电话:
13669807518
详细地址:
-

报名参会

湖北 - 武汉
2026年03月20日 ~ 22日
湖南 - 长沙
2026年03月20日 ~ 22日
广东 - 深圳
2026年03月25日 ~ 27日
河南 - 郑州
2026年03月27日 ~ 29日
碲产业报告2025
推广

推荐产品
更多+

厂家:徐州市科达水泥机械制造有限公司
厂家:徐州市科达水泥机械制造有限公司
厂家:徐州市科达水泥机械制造有限公司
厂家:洛阳钙丰工贸有限公司
标签:
厂家:洛阳钙丰工贸有限公司
山东省章丘鼓风机股份有限公司
宣传

推荐企业
更多+

最新更新产品

砂石选粉机
2026-01-23
高效双转子选粉机
2026-01-23
高效三分离选粉机
2026-01-23
SDS干法钙基脱硫
2026-01-23
轻质碳酸钙设备
2026-01-23
悬浮煅烧系统
2026-01-23
烧结板除尘器
2026-01-23
超细射流分级机
2026-01-23
安徽霍桐仪器有限公司
宣传

发布

在线客服

公众号

电话

顶部
咨询电话:
010-88793500-807
店铺认领信息登记