青岛垚鑫智能科技有限公司
宣传

位置:中冶有色 >

有色技术频道 >

> 化学分析技术

分类:
全部
矿山技术
冶金技术
材料制备及加工技术
环境保护技术
分析检测技术
 
全部
物理检测技术
化学分析技术
力学检测技术
无损检测技术
失效分析技术
环境检测技术
地区:
全部
北京
天津
上海
重庆
河北
山西
辽宁
吉林
黑龙江
江苏
浙江
安徽
福建
江西
山东
河南
湖北
湖南
广东
海南
四川
贵州
云南
陕西
甘肃
青海
内蒙
广西
西藏
宁夏
新疆
其他
其他
展开
 
全部
合肥
芜湖
蚌埠
淮南
马鞍山
淮北
铜陵
安庆
黄山
阜阳
宿州
滁州
六安
宣城
池州
亳州

安徽合肥有色金属化学分析技术理论与应用

免费发布技术信息>>
测定人血清脂蛋白磷脂酶A2试剂盒及其制备和使用方法

一种测定人血清脂蛋白磷脂酶A2试剂盒,涉及医学及生物化学技术领域,包括彼此独立的试剂R1和试剂R2双液体组分,试剂R1包括:Tris缓冲液、Tween20、二价金属盐、Proclin300,溶剂为纯化水;试剂R2包括:MES缓冲液、EDC、乳胶微球、Lp‑PLA2单克隆抗体1、Lp‑PLA2单克隆抗体2、BSA、Proclin300,溶剂为纯化水。本发明还公开了一种测定人血清脂蛋白磷脂酶A2试剂盒的制备方法和使用方法。本发明相比现有技术的优点在于:本发明采用胶乳免疫增强比浊法,同时添加的二价盐又使得与酶法检测结果高度相关,能为临床提供准确,高效,稳定的Lp‑PLA2解决方案。

标签:
化学分析
安徽 - 合肥 来源:中冶有色网 2023-03-19
测定一种类固醇激素生物标志物水平的试剂在制备用于诊断脑胶质瘤的试剂中的应用

本发明涉及测定一种类固醇激素生物标志物水平的试剂在制备用于诊断脑胶质瘤的试剂中的应用,所述类固醇激素生物标志物的化学结构为17β‑羟基雄甾‑4‑烯‑3‑酮丙酸酯,其中,为了诊断脑胶质瘤,使用所述固醇激素生物标志物的试剂测定其磁共振波谱成像中的代谢波峰位置;本发明中类固醇激素生物标志物水平的试剂中的类固醇激素生物标志物通过脑胶质瘤患者的血清和脑脊液中获取,再通过影像学进行检查,进而诊断出脑胶质瘤;同时当脑胶质瘤肿瘤复发时,类固醇激素生物标志物水平的试剂浓度升高,相反切除而类固醇激素生物标志物水平的试剂浓度下降,能够对有效的诊断和监测脑胶质瘤。

标签:
化学分析
安徽 - 合肥 来源:中冶有色网 2023-03-19
测定透明质酸的试剂盒

本发明涉及医学及生物化学技术领域,具体来说是一种测定透明质酸的试剂盒。本发明的目的在于解决现有技术中透明质酸检测过程操作复杂、以及测定准确度低的问题,本发明解决上述技术问题提供的技术方案是:一种测定透明质酸的试剂盒,该试剂盒由试剂R1和试剂R2双液体组分组成试剂盒,其特征在于:所述的试剂R1为含有无机盐离子、加速剂、表面活性剂、防腐剂的缓冲液;所述的试剂R2为含有标记有抗人透明质酸抗体的胶乳颗粒、助悬剂、防腐剂、稳定剂的缓冲液。本发明具有准确度高、操作方便等优点。

标签:
化学分析
安徽 - 合肥 来源:中冶有色网 2023-03-19
测定骨源性碱性磷酸酶的试剂盒

本发明涉及医学及生物化学技术领域,具体来说是一种测定骨源性碱性磷酸酶的试剂盒。本试剂盒由R1、R2双试剂组成,将含有肝源性碱性磷酸酶抑制剂的试剂R1与样本相混合,以达到抑制肝源性碱性磷酸酶的目的。再将含有包被了高特异性的抗人骨源性碱性磷酸酶抗体的聚苯乙烯微球的缓冲液(即试剂R2)与上述中抑制了肝源性碱性磷酸酶的样本中相应的骨源性碱性磷酸酶抗原发生特异性结合,在促凝剂作用下形成不溶性的聚苯乙烯微球‑抗原‑聚苯乙烯微球颗粒复合物乳浊液,产生一定的浊度,其浊度高低与样本中的骨源性碱性磷酸酶抗原浓度成正比关系,在一定波长下进行浊度测定,即可测得样本中被检测骨源性碱性磷酸酶的含量。本发明具有准确度高、操作方便等优点。

标签:
化学分析
安徽 - 合肥 来源:中冶有色网 2023-03-19
测定血清甘胆酸的试剂盒及其制备使用方法

本发明公开了一种测定血清甘胆酸的试剂盒,涉及医学及生物化学技术领域,包括彼此独立的试剂R1和试剂R2双液体组分,试剂R1包括:Tris缓冲液、PEG‑8000、NaCl、吐温‑80、甘油,溶剂为纯化水;试剂R2包括:Tris缓冲液、吐温‑80、NaCl、海藻糖、牛血清白蛋白、胶乳包被的甘胆酸多克隆抗体、NaN3,溶剂为纯化水。本发明还公开了一种测定血清甘胆酸的试剂盒的制备和使用方法。本发明相比现有技术的优点在于:本发明所提供的胶乳增强免疫比浊法检测血清中的甘胆酸为竞争法,采用本发明试剂盒测定血清甘胆酸,操作简单、无污染、灵敏度高、特异性好、成本低。

标签:
化学分析
安徽 - 合肥 来源:中冶有色网 2023-03-19
测定类风湿因子的试剂盒

本发明涉及医学及生物化学技术领域,具体来说是一种测定类风湿因子的试剂盒。本发明的目的在于解决现有技术中类风湿因子检测过程操作复杂、以及测定准确度低的问题,本发明解决上述技术问题提供的技术方案是:一种测定透明质酸的试剂盒,该试剂盒由试剂R1和试剂R2双液体组分组成试剂盒,其中R1试剂包含Tris缓冲液30~230 mmol/L、吐温‑80 2.0~6.0 mL/L、聚乙二醇‑8000 5~15 g/L、EDTA 30~50 mmol/L、叠氮钠0.4~1.0 g/L其溶剂为纯化水;R2试剂包含Tris缓冲液50~150 mmol/L、甘油5~25 mmol/L、叠氮钠0.4~1.0 g/L、牛血清白蛋白20~60 g/L乳胶包被抗人类风湿因子抗体0.5~4.0%、其溶剂为纯化水。本发明具有准确度高、操作方便等优点。

标签:
化学分析
安徽 - 合肥 来源:中冶有色网 2023-03-19
分布式拉曼光纤多目标探测系统

本发明公开了一种分布式拉曼光纤多目标探测系统,包括光发生模块、传感器模块和信号解析模块;其光发生模块是由激光器发出激光,并设置由光环形器和光纤布拉格光栅构成的各级联单元,获得各不同光谱段的反射光进入光复用器,并经选择形成出射光进入传感器模块;传感器模块是由各光纤布拉格光栅依次串联构成的纵向结构,使出射光在传感器模块中各光纤布拉格光栅上一一对应得到反射并进入信号解析模块;经解析获得测量区域的温度信息和化学信息,其测量区域是与纵向结构对应的纵向位置。本发明尤其适于术后封闭伤口检测,能够实时定量获取术后封闭伤口关于物质和温度的信息,从而实现对术后封闭伤口状态的量化表征。

标签:
化学分析
安徽 - 合肥 来源:中冶有色网 2023-03-19
测定癌胚抗原的试剂盒
测定癌胚抗原的试剂盒 1201     
 0

本发明涉及医学及生物化学技术领域,具体来说是一种测定癌胚抗原的试剂盒。本发明的目的在于解决现有技术中癌胚抗原检测过程操作复杂、以及测定准确度低的问题,本发明解决上述技术问题提供的技术方案是:一种测定癌胚抗原的试剂盒,该试剂盒由试剂R1和试剂R2双液体组分组成试剂盒,其中R1试剂包含MOPS缓冲液15~185 mmol/L、氯化钠150~400 mmol/L、聚乙二醇5~25 g/L、牛血清白蛋白18~42 g/L、叠氮钠0.3~0.9 g/L,其溶剂为纯化水。R2试剂包含MOPS缓冲液50~150mmol/L、氯化钠100~300 mmol/L、牛血清白蛋白4~18 g/L、海藻糖5~35 g/L、叠氮钠0.3~0.9 g/L、乳胶包被抗人癌胚抗原单克隆抗体0.1~2.0%,其溶剂为纯化水。本发明具有准确度高、操作方便等优点。

标签:
化学分析
安徽 - 合肥 来源:中冶有色网 2023-03-19
测定钙防卫蛋白的试剂盒及其制备使用方法

本发明公开了一种测定钙防卫蛋白的试剂盒,涉及医学及生物化学技术领域,包括彼此独立的试剂R1和试剂R2双液体组分,试剂R1包括:MES缓冲液、TWEEN 20、PEG‑8000、NaCl,溶剂为纯化水;试剂R2包括:MES缓冲液、EDC、乳胶微球、钙防卫蛋白抗体、BSA,溶剂为纯化水。本发明还公开了一种测定钙防卫蛋白的试剂盒的制备和使用方法。本发明相比现有技术的优点在于:采用本发明试剂盒测定钙防卫蛋白,操作方便、耗时短、精度高,有利于检测工作的大规模开展。

标签:
化学分析
安徽 - 合肥 来源:中冶有色网 2023-03-19
燃料电池系统测试台架
燃料电池系统测试台架 1039     
 0

本发明公开了一种燃料电池系统测试台架,涉及燃料电池测试技术领域;为了更方便、更可靠的对燃料电池系统进行测试;具体包括燃料电池发动机模块和燃料电池发动机测试台架,所述燃料电池发动机模块安装于燃料电池发动机测试台架顶部外壁,所述燃料电池发动机测试台架上还设置有外部供应系统模块、外部电气控制系统模块和辅助散热系统模块;所述的外部供应系统包括物理化学空滤、空气进气流量计、空气压缩机、中冷器、散热器总成、膨胀水箱、散热器支架。本发明高度还原了燃料电池发动机模块在整车上的应用环境,检测功能性强,可靠性高,易于收集各系统的数据,零部件的数据,为燃料电池系统开发提供了基础。

标签:
化学分析
安徽 - 合肥 来源:中冶有色网 2023-03-19
燃料电池催化剂测试装置

本实用新型提供一种燃料电池催化剂测试装置,包括搅拌箱、旋转杆、活塞块以及密封盖,所述搅拌箱的上表面设置有旋转电机,所述搅拌箱的上表面中间开设有轴承孔,所述轴承孔内设置有滚动轴承,所述旋转杆设置在搅拌箱内,所述旋转杆的外表面设置有多个搅拌杆,所述搅拌箱的上表面左侧开设有圆形通孔,所述圆形通孔内设置有进料管,所述进料管的上表面设置有密封盖,与现有技术相比,本实用新型具有如下的有益效果:通过设置的旋转电机、旋转杆以及搅拌杆,使得铂在进行纯度检测时能够与硝酸以及氯化氢充分混合在一起产生化学反应,通过设置的检测管以及活塞块,能够得知铂的纯度是多少;并且本实用新型结构简单、操作方便。

标签:
化学分析
安徽 - 合肥 来源:中冶有色网 2023-03-19
基于胶乳增强免疫比浊法测定CK-MB的试剂盒及其制备使用方法

本发明提供了一种基于胶乳增强免疫比浊法测定CK‑MB的试剂盒,包括反应缓冲液R1和胶乳试剂R2;反应缓冲液R1包括缓冲液、无机盐、增浊剂、防腐剂、稳定剂、表面活性剂;胶乳试剂R2包括通过CK‑MB多抗与不同粒径胶乳微球偶联而成的两种胶乳试剂组成液;其中,每种胶乳试剂组成液还分别包括胶乳保存液以及保存在胶乳保存液中的胶乳微球,胶乳保存液包括缓冲液、无机盐、稳定剂、防腐剂、表面活性剂。本发明还提供了一种基于胶乳增强免疫比浊法测定CK‑MB的试剂盒的制备使用方法。本发明的优点在于:操作简便、检测速度快、精密度高、重复性好、检测结果不受操作影响,并且相比于化学发光法,价格上会有很大的优势。

标签:
化学分析
安徽 - 合肥 来源:中冶有色网 2023-03-19
盐酸川芎嗪基因毒性杂质含量的测定方法

本发明公开了一种盐酸川芎嗪基因毒性杂质含量的测定方法,采用液相色谱‑质谱联用法,其色谱条件包括:色谱柱为十八烷基硅烷键合硅胶色谱柱,流动相为甲醇和水的体积比为20‑40:60‑80的混合溶液,流速为0.2‑0.6ml/min;柱温为25‑45℃,四级杆质谱检测器,大气压化学离子化为离子源,采用选择离子(SIM)153m/z正离子模式检测,干燥气体流速为10L/min,雾化气体流速为4.0L/min,离子源电压为4.0‑5.0KV,离子源温度为300‑400℃。本发明可以快速、准确的进行盐酸川芎嗪基因毒性杂质含量的测定,为保证和提升盐酸川芎嗪质量奠定基础。

标签:
化学分析
安徽 - 合肥 来源:中冶有色网 2023-03-19
测定肌酸激酶同工酶(CK-MB)的试剂盒

本发明涉及医学及生物化学技术领域,具体来说是一种测定肌酸激酶同工酶(CK?MB)的试剂盒。本发明针现有技术中检测肌酸激酶同工酶存在过程复杂、不适用于大批量快速检测的问题,提出以下的解决方案:一种测定肌酸激酶同工酶(CK?MB)的试剂盒,包括彼此独立的试剂R1和试剂R2双液体组分,其中试剂R1含有缓冲液20~180mmol/L、葡萄糖10~60mmol/L、ADP?0.1~4.0mmol/L、NADP??1~7mmol/L、NAC、5~35mmol/L、HK0.01~4.00KU/L、G?6?PD、0.01~3.00KU/L、其余为纯化水;其中试剂R2包含缓冲液20~180mmol/L、CrP、10~50mmol/L、防腐剂、0.01~1.0g/L、抗CK?M抗体> 2100U/L、其余为纯化水。本发明具有准确度高、操作方便等优点。

标签:
化学分析
安徽 - 合肥 来源:中冶有色网 2023-03-19
测定降钙素原的试剂盒

本发明涉及医学及生物化学技术领域,具体来说是一种测定降钙素原的试剂盒。本发明的目的在于解决现有技术中定降钙素原检测过程操作复杂、以及测定准确度低的问题,本发明所采用双试剂,先将含有抗人类风湿因子抗体的试剂R1与样本相混合,使得样本中的类风湿因子抗原与试剂R1中的抗人类风湿因子抗体结合形成抗原抗体复合物,以达到将类风湿因子抗原清除的目的;再将含有乳胶包被抗人降钙素原抗体的试剂R2与上述样本混合,降钙素原抗原发生特异性结合,形成不溶性的聚苯乙烯微球‑抗原‑聚苯乙烯微球颗粒复合物乳浊液,产生一定的浊度,在一定波长下进行浊度测定,即可测得样本中被检测降钙素原的含量。本发明具有准确度高、无污染、操作方便等优点。

标签:
化学分析
安徽 - 合肥 来源:中冶有色网 2023-03-19
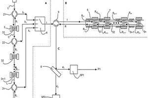
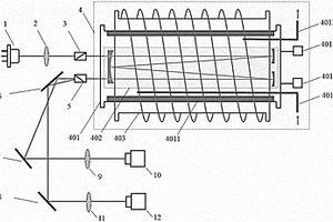
羟自由基反应活性测量装置

本发明公开了一种羟自由基反应活性测量装置。它包括DFB激光器(1)及其光路上的光转接部件、偏振光转换部件、光化学反应部件、紫外光解部件、相位检测部件和探测部件,它还包含由位于红外光路上的参考池(4)、第一检偏器(16)和参考探测器(17),以及与参考探测器(17)依次电连接的第一锁相放大器(18)、比例积分微分控制器(19)、加法器(20)和激光控制器(21)组成的锁频部件,它的紫外光解部件为紫外激光器(12)和其紫外光路上依次置有的第五反射镜(14)、扩束镜(15)、第二氟化钙窗片(614)、第二池内反射镜(612)、第一池内反射镜(611)和第一氟化钙窗片(613)。它极易于广泛地商业化应用于对羟自由基反应活性的实时精确测量。

标签:
化学分析
安徽 - 合肥 来源:中冶有色网 2023-03-19
测定抗缪勒氏管激素的试剂盒及其制备和使用方法

一种测定抗缪勒氏管激素的试剂盒,涉及医学及生物化学技术领域,包括彼此独立的试剂R1和试剂R2双液体组分,试剂R1包括:Tris‑HCl缓冲液、TWEEN20、PEG‑8000、NaCl、二价金属盐、Proclin300,溶剂为纯化水;试剂R2包括:MES缓冲液、EDC、乳胶微球、AMH单克隆抗体1、AMH单克隆抗体2、BSA、Proclin300,溶剂为纯化水。本发明还公开了一种测定抗缪勒氏管激素的试剂盒的制备方法和使用方法。本发明相比现有技术的优点在于:本发明的试剂盒采用大粒径微球对两株不同位点的单抗分别偶联,提高了低值灵敏度,检测精密度好;本发明可检测血清和不同抗凝剂血浆,不同样本类型相关性好,检测准确度高。

标签:
化学分析
安徽 - 合肥 来源:中冶有色网 2023-03-19
测定氧气和氢离子的荧光探针、制备方法及用途

本发明的目的在于提供测定氧气和氢离子的荧光探针、制备方法及用途,包括物质一:三(4,7‑苯基‑1,10‑邻二氮杂菲)钌(II)二(六氟磷酸盐),物质二:聚异硫氰酸荧光素烯丙胺盐;将物质一和物质二在容器中分别配制成浓度为20mg/mL的水溶液和10mg/mL的乙醇溶液,再将二者与5%的Nafion膜溶液按照体积比为1:2:4混合在一起。相对于传统的宏观pH电化学和光纤传感器无法精确监测细胞等微环境的pH变化,在常用的pH检测方法中,本发明的探针可有效实现微环境检测,基于荧光信号变化的检测方法具有高的灵敏度、良好的选择性和非侵入性等优点。

标签:
化学分析
安徽 - 合肥 来源:中冶有色网 2023-03-19
高精度气体回流收集监测设备

本实用新型公开了一种高精度气体回流收集监测设备,高精度气体回流检测技术领域,包括壳体A,所述壳体A的上方设置有进气机构,所述进气机构的右侧设置有回流机构,所述壳体A的内部设置有反应机构,所述壳体A的右侧设置有壳体B,所述壳体A的上方设置进料机构,所述壳体A和壳体B通过密封管相连通,所述壳体B的内部设置有过滤机构。本实用新型设计结构合理,它能够通过气体检测机、回流管和排气管B,使气体检测机对筛选后的气体进行检测,实现了对筛选后气体检测的目的,同时使检测不合格的气体可以经过回流管再次回到壳体A中进行反应,解决了于化学反应的不彻底,仍有部分有毒气体排放到大气中,对环境造成影响的问题。

标签:
化学分析
安徽 - 合肥 来源:中冶有色网 2023-03-19
测定抗链球菌溶血素“O”的试剂盒

本发明涉及医学及生物化学技术领域,具体来说是一种测定抗链球菌溶血素“O”的试剂盒。本发明的目的在于解决现有技术中抗链球菌溶血素“O”检测过程操作复杂、以及测定准确度低的问题。本发明为解决上述技术问题采用彼此独立的试剂R1和试剂R2双液体组分,在试剂R1液中添加了聚乙二醇‑2000,能够加速反应;在试剂R2中采用乳胶包被抗链球菌溶血素“O”抗体,对抗链球菌溶血素“O”的检测灵敏度更高,检测准确性更好,因此检测准确度高,另外检测也比较方便。

标签:
化学分析
安徽 - 合肥 来源:中冶有色网 2023-03-19
基于近红外光谱技术的DHA含量原位无损测定方法

本发明涉及一种基于近红外光谱技术的DHA含量原位无损测定方法,包括以下步骤:配置含有不同浓度DHA的样品;利用近红外光谱仪分别测定样品的吸光度和透射比,得到红外光谱数据;对红外光谱数据进行选择,得到合适谱段;对选定的谱段进行平滑、基线校正,得到DHA红外光谱信息;利用气相色谱测定DHA含量的化学值;建立DHA红外光谱数据信息与其化学值的相关模型;将模型进行集成化设计,得到便于直接测定DHA样品含量的仪器设备;采用仪器设备对含有DHA的样品进行含量检测。上述技术方案中提供的基于近红外光谱技术的DHA含量原位无损测定方法,能有效解决现有DHA测定方法繁琐复杂、时间长且会对生物类样品造成不可逆损伤的问题。

标签:
化学分析
安徽 - 合肥 来源:中冶有色网 2023-03-19
水质重铬酸盐测定方法
水质重铬酸盐测定方法 1092     
 0

本发明涉及一种水质重铬酸盐测定方法,包括确定需要添加的试剂,包括硫酸汞溶液、重铬酸钾溶液、防爆沸玻璃珠、硫酸银‑硫酸溶液、亚铁灵指示剂溶液和硫酸亚铁铵;进行实验测定,包括:将需要检测的水样并置于锥形瓶中;在所述锥形瓶中加入硫酸汞并进行摇匀;通过氮气供给系统向所述锥形瓶中充入氮气;向氮气供给系统中充入雾化状态的重铬酸钾溶液,并于此同时向所述锥形瓶中滴加硫酸银‑硫酸溶液;加热所述锥形瓶,使内部反应试剂沸腾,并自沸腾起保持微沸回流1小时;以亚铁灵指示剂溶液为指示剂,用硫酸亚铁铵对锥形瓶内的溶液滴定,并通过数学式计算化学需氧量;该水质重铬酸盐测定方法能够极大的缩短化学测定时间。

标签:
化学分析
安徽 - 合肥 来源:中冶有色网 2023-03-19
基于半导体空调的空气质量在线监测微型站

本发明公开了一种基于半导体空调的空气质量在线监测微型站,用于解决现有空气质量监测设备基本都使用电化学传感器对各种污染气体浓度进行检测,而电化学传感器对温度非常敏感,且低湿度和高温度会导致传感器的电解质变干,影响寿命的问题;包括不锈钢箱体,所述不锈钢箱体的顶部固定连接有取气管的底端,本发明可实现空气中PM2.5、二氧化硫、一氧化碳、二氧化氮、臭氧、VOC和二氧化碳等气体的浓度在线监测;微型站箱体内的温度维持在设定的恒定值,防止因温度过高,导致传感器的电解质变干,增加电化学传感器的寿命,即增加系统的寿命,微型站箱体内的温度稳定,减少电化学传感器的温漂,提高测量精度。

标签:
化学分析
安徽 - 合肥 来源:中冶有色网 2023-03-19
家用空气质量监测系统

本发明公开了一种家用空气质量监测系统,包括第一控制器、第一电源模块、粉尘传感器、电化学空气传感器、温湿度传感器、第一无线传输模块第二控制器、显示模块、第二电源模块和第二无线传输模块。第一控制器与第一电源模块、粉尘传感器、电化学空气传感器、温湿度传感器、第一无线传输模块电连接。第二控制器与显示模块、第二无线传输模块、第二电源模块电连接,第二无线传输模块与第一无线传输模块通信连接,其用于获取粉尘传感器、电化学空气传感器、温湿度传感器的检测值。第二控制器控制显示模块显示出第二无线传输模块获得的检测值。本发明能够实时显示家中空气质量。

标签:
化学分析
安徽 - 合肥 来源:中冶有色网 2023-03-19
抗PD-L1单克隆抗体的生物活性测定方法

本发明涉及生物药物活性检测领域,尤其涉及一种抗PD?L1单克隆抗体的生物活性测定方法。本法利用PD1/PD?L1阻断检测系统,当抗PD?L1单克隆抗体与靶细胞表达的PD?L1结合,阻断了PD1与PD?L1蛋白的结合,通过信号转导激活了转录因子NFAT,启动荧光素酶的表达,其表达量与抗PD?L1单克隆抗体的生物活性呈正相关,加入细胞裂解液和荧光素酶底物后,测定其化学发光值并绘制量效曲线,以此测定抗PD?L1单克隆抗体生物学活性。此法操作简单,专属性强,耐用性高,对于抗PD?L1单克隆抗体的质量控制和临床应用具有重要意义。

标签:
化学分析
安徽 - 合肥 来源:中冶有色网 2023-03-19
铋‑氧化锡深紫外光探测器及其制备方法

本发明公开了一种铋‑氧化锡深紫外光探测器及其制备方法。探测器的铋掺杂氧化锡薄膜的化学式组成为BixSn1‑xO2,化学式中的0.04≤x≤0.3,其中,薄膜中铋的价态为Bi+3和Bi+5的比例为45‑55%:45‑55%,薄膜的厚度为80‑200nm,其上置有电极;方法为先将铋锡混合靶和衬底分别置于磁控溅射设备真空室内的阴极上和样品台中,再使真空室处于氩‑氧混合气氛中,于450‑700℃下溅射30‑90min,得到覆于衬底上的铋掺杂氧化锡薄膜,之后,先于其上安装电极,再将安装有电极的铋掺杂氧化锡薄膜与衬底剥离,制得目的产物。它具有低暗电流下的窄紫外波段响应的高量子效率和高探测率,极易于商业化地广泛应用于火焰报警、电晕检测、日盲区预警等弱紫外光探测领域。

标签:
化学分析
安徽 - 合肥 来源:中冶有色网 2023-03-19
用于血糖监测的普鲁士蓝微针电极、其制备方法、血糖监测贴片及其制备方法

本发明属于生物医学工程领域,尤其涉及一种用于血糖监测的普鲁士蓝微针电极、其制备方法、血糖监测贴片及其制备方法。本发明提供的普鲁士蓝微针电极包括:金微针电极,所述金微针电极包括金微针电极基底和底部固定在所述金微针电极基底上的若干根金微针;复合在所述金微针表面的普鲁士蓝层;和复合在所述普鲁士蓝层表面的壳聚糖固定化葡萄糖氧化酶层。本发明解决了目前针对糖尿病血糖监测必须进行抽血化验造成工作繁琐的问题,只需将本发明提供的微针电极穿透皮肤角质层,即可长效迅速准确的测试组织液中的葡萄糖糖浓度,且微针电极尺寸小巧,便于携带,具备作为一种良好的安全便携无痛的血糖电化学传感器的潜力。

标签:
化学分析
安徽 - 合肥 来源:中冶有色网 2023-03-19
羟自由基原位测量系统

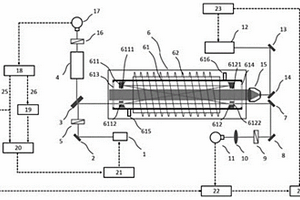
本发明公开了一种羟自由基原位测量系统,所述测量系统包括光源、准直偏振光组件、光化学反应舱、偏振光转换组件以及检测装置,其中,所述光化学反应舱具有腔体、位于所述腔体内光学多通池以及位于所述腔体外侧的磁体,在所述光学多通池与所述外磁体之间环设有多个紫外灯;所述光化学反应舱上设有进样管以及排气管;光源的光线经过准直偏振光组件形成准直偏振光,入射准直偏振光通过所述光学多通池的多次反射后,出射光再经所述偏振光转换组件处理后,经所述检测装置转化为检测信号。本发明的羟自由基原位测量系统使用2.8um中红外光谱技术,避免HO2自由基以及紫外光源带来的次生OH自由基干扰,避免了化学方法中化学反应竞争干扰。 1

标签:
化学分析
安徽 - 合肥 来源:中冶有色网 2023-03-19
用于测试电池电极材料的同步辐射X射线吸收谱的原位装置

本发明公开了一种用于测试电池电极材料的同步辐射X射线吸收谱的原位装置,负极部分、内部绝缘和压力部分、正极部分;负极部分包括负极a、铍片a、橡胶圈a、负极b和四个绝缘套,内部绝缘和压力部分包括橡胶圈b、聚四氟乙烯套筒、弹簧、顶片和铍片b,正极部分包括正极a、橡胶圈c、铍片c和正极b,所述正极a和正极b均设有螺纹通孔和透光通孔。采用可拆卸、可清洗的连接结构,具有密封性好、内部绝缘的特点,实现了原位测试可重复率高、操作简单、携带方便和降低成本的优点,适用于同步辐射X射线进行原位分析电极材料的数据的采集,可用于各类锂离子电池、钠离子电池和超级电容器等储能器件物理化学性能的研究。

标签:
化学分析
安徽 - 合肥 来源:中冶有色网 2023-03-19
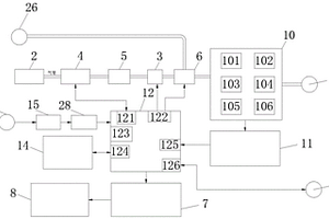
基于离轴积分腔系统的双光路气体浓度测量装置及方法

本发明公开了一种基于离轴积分腔系统的双光路气体浓度测量装置及方法。装置主要由依次连接的电脑(1)、任意函数发生器(2)、温度电流控制器(3)、激光器、光纤、内置待测气体的光学谐振腔(10)、光电传感器(12)和数据采集器(13)组成,其中,激光器为输出不同波长的第一激光器(4)和第二激光器(5),光纤为第一光纤(6)和第二光纤(7);方法包括采集和处理光电传感器信号,尤为通过电脑生成两组相同频率、波形和相位差为180°的锯齿波信号,以由任意函数发生器将其转换为电信号后送往温度电流控制器,用于控制第一激光器和第二激光器交替输出激光信号。它可同时进行两种痕量气体浓度的高效探测和物质化学成分的精确分析。

标签:
化学分析
安徽 - 合肥 来源:中冶有色网 2023-03-19
上一页 14 15 16 17 18 ... 32 下一页
共32页    到第

中冶有色为您提供最新的安徽合肥有色金属化学分析技术理论与应用信息,涵盖发明专利、权利要求、说明书、技术领域、背景技术、实用新型内容及具体实施方式等有色技术内容。打造最具专业性的有色金属技术理论与应用平台!

全国热门有色金属设备推荐
展开更多 +
全国热门有色金属技术推荐
展开更多 +

 

江西省隆恩特环保设备有限公司
宣传

报名参会
更多+

报告下载

有色专家
更多+

长沙矿冶研究院有限责任公司
中国工程院院士
北京科技大学
主任/教授
赣州江钨钨合金有限公司
工程师
江西理工大学
副处长/教授
中国矿业大学
副院长/教授
赤泥综合利用研究报告2025
推广

热门技术
更多+

推荐企业
更多+

福建省金龙稀土股份有限公司
宣传

发布

在线客服

公众号

电话

顶部
咨询电话:
010-88793500-807