青岛垚鑫智能科技有限公司
宣传

位置:中冶有色 >

有色技术频道 >

> 化学分析技术

分类:
全部
矿山技术
冶金技术
材料制备及加工技术
环境保护技术
分析检测技术
 
全部
物理检测技术
化学分析技术
力学检测技术
无损检测技术
失效分析技术
环境检测技术
地区:
全部
北京
天津
上海
重庆
河北
山西
辽宁
吉林
黑龙江
江苏
浙江
安徽
福建
江西
山东
河南
湖北
湖南
广东
海南
四川
贵州
云南
陕西
甘肃
青海
内蒙
广西
西藏
宁夏
新疆
其他
其他
展开
 
全部
济南
青岛
淄博
枣庄
东营
烟台
潍坊
济宁
泰安
威海
日照
滨州
德州
聊城
临沂
菏泽

山东济南有色金属化学分析技术理论与应用

免费发布技术信息>>
基于N-石墨烯纳米带-金铂纳米簇的生物传感器的制备及应用

本发明属于生物传感器技术领域,涉及一种基于N‑石墨烯纳米带‑金铂纳米簇的生物传感器的制备及应用。以玻碳电极为工作电极,用N‑石墨烯纳米带‑金铂纳米簇复合物进行修饰。本发明采用玻碳电极,价格低廉,结合电化学技术和生物传感技术,提高了传感器的选择性和灵敏性,不要对样品进行样品预处理,缩短了检测时间,同时降低了检测成本,是一种快速、廉价且灵敏度和选择性高的检测方法。

标签:
化学分析
山东 - 济南 来源:中冶有色网 2023-03-19
turn-on型二氧化硫荧光探针及其制备方法和应用

本发明公开了检测细胞和组织中的二氧化硫的荧光探针,所述荧光探针CY,其化学结构式如下。本发明还公开了所述该荧光探针在检测环境和生物样本中的二氧化硫的应用。本发明的探针随二氧化硫含量的增加荧光强度显著增强,利用本发明的探针通过荧光成像技术检测细胞内二氧化硫的含量。

标签:
化学分析
山东 - 济南 来源:中冶有色网 2023-03-19
具有防泄漏防腐蚀的化工加工装置

本发明公开了一种具有防泄漏防腐蚀的化工加工装置,包括内混合筒、主杆和第一斜板,所述内混合筒的左右两侧边缘均安装有转轴,所述盖板的下表面设置有活动塞,所述内混合筒的上表面中部开设有孔槽,所述主杆的上方连接有传动轴,所述传动轴的上方安装有电机,所述第一斜板的左右两侧均设置有出液口,所述出液口的表面安装有阀门。该装置通过第二斜板和长槽的设置,能够检测内混合筒内部的液体是否发生泄漏,且泄漏量的多少,其次泄漏的化学液体能够被长槽进行回收,减小了化学液体的浪费,避免具有腐蚀性的化学液体对外界环境的污染,该装置能够对刺鼻的气味进行吸附、过滤,避免直接排放在空气中,有利于环境的保护。

标签:
化学分析
山东 - 济南 来源:中冶有色网 2023-03-19
识别零价钯的双光子荧光探针及其制备方法和应用

本发明公开了一种快速识别重金属钯的双光子荧光探针及其制备方法和在环境中的应用,属于有机小分子荧光探针领域。该探针简称GCTPOC-Pd,其化学结构式如下:;本发明探针的合成只需要两步,并且后处理过程相对简单,易于操作;本发明实现了重金属钯的选择性快速检测,并且选择性好,抗其他金属离子干扰能力强。因而,本发明是一种简单,快速,灵敏的重金属钯的特异性检测试剂,在生物分子检测领域具有广阔的应用前景。

标签:
化学分析
山东 - 济南 来源:中冶有色网 2023-03-19
基于纳米银及纳米铜联合构建的双通道乳腺癌易感基因传感器的制备方法及应用

本发明涉及一种基于纳米银及纳米铜联合构建的双通道乳腺癌易感基因传感器的制备方法及应用。属于新型功能材料与生物传感检测技术领域。本发明具体是采用简单方法制备的纳米银及纳米铜联合标记的电化学免疫传感器,线性范围为0.000001~20ng/mL,检测限达到0.5fg/mL,实现了乳腺癌易感基因1和乳腺癌易感基因2的高灵敏同步检测,对乳腺癌的早期诊断具有重要的意义。

标签:
化学分析
山东 - 济南 来源:中冶有色网 2023-03-19
双光子甲醛荧光探针及其制备方法和应用

本发明公开了检测细胞和组织中的甲醛的荧光探针,所述荧光探针Co‑FA,其化学结构式如下。本发明还公开了所述该荧光探针的制备方法和其在检测环境和生物样本中的甲醛的应用。本发明的探针随甲醛含量的增加荧光强度显著降低,利用本发明的探针通过荧光成像技术可检测细胞内甲醛的含量。

标签:
化学分析
山东 - 济南 来源:中冶有色网 2023-03-19
碳点掺杂富氮MOF纳米片阵列催化剂的制备方法及应用

本发明公开了一种碳点掺杂富氮MOF纳米片阵列的制备方法以及基于该催化剂用于检测酪氨酸对映体的应用,属于催化技术、纳米复合材料和手性传感检测技术领域。其主要步骤是将H6L溶于硝酸铜溶液后与碳点共混,制得电沉积前体混合液;在三电极体系中,采用恒电位电沉积工艺,将得到的材料活化后,制得CD@Cu‑MOF/CuF催化剂。采用该复合材料构建的CD@Cu‑MOF/CuF电化学传感器,用于对映体D‑酪氨酸和L‑酪氨酸含量的灵敏度检测。

标签:
化学分析
山东 - 济南 来源:中冶有色网 2023-03-19
FRET-ICT型β-半乳糖苷酶荧光探针及其制备方法与应用

本发明公开了一种检测细胞和组织中的β‑半乳糖苷酶的荧光探针,所述荧光探针CG,其化学结构式如下所示。本发明还公开了所述该荧光探针的制备方法及其在检测细胞和组织中的β‑半乳糖苷酶的应用。本发明的探针随β‑半乳糖苷酶含量的增加荧光强度呈比率型显著增强,利用本发明的探针通过荧光成像技术检测细胞内β‑半乳糖苷酶的含量。

标签:
化学分析
山东 - 济南 来源:中冶有色网 2023-03-19
线粒体靶向甲醛荧光探针及其制备方法和应用

本发明提供了一种反应灵敏、检测限低、特异性好的可检测甲醛靶向线粒体的荧光探针Na‑FA‑Mito,化学名称为溴化N‑(2‑甲酰胺基乙基‑N‑(3‑三苯基磷基丙基))‑4‑肼基‑1,8‑萘二甲酰亚胺盐。所述荧光探针可用于检测溶液或细胞中的甲醛。

标签:
化学分析
山东 - 济南 来源:中冶有色网 2023-03-19
二氧化钛纳米带表面功能化双异质结构材料及其应用

本发明公开了一种二氧化钛纳米带表面功能化双异质结构材料,是由单晶钛酸纳米带和商品化贵金属氯配合物或金属硝酸盐加入乙醇中均匀分散后,在常压下,马弗炉中加热分解腐蚀,在产物二氧化钛纳米带的表面,一步形成含二氧化钛纳米颗粒和贵金属或贵金属氧化物纳米颗粒的双异质结构材料,即二氧化钛纳米带表面功能化双异质结构材料。本发明还公开了所述二氧化钛纳米带表面功能化双异质结构材料在制备电化学传感电极中的应用。实验证实制备的电化学传感电极具有传荷迅速,传感性能优异,易于功能化改性等特征,在电化学生物传感检测方面具有很好的应用前景。

标签:
化学分析
山东 - 济南 来源:中冶有色网 2023-03-19
鉴别白薇中是否混有老瓜头的方法

本发明涉及化学检测技术领域,特别涉及一种鉴别白薇中是否混有老瓜头的方法:以对照品谱图进行定位,若待检样品谱图与对照品谱图未出现保留时间相同的色谱峰,则待检样品中不含有老瓜头;若待检样品谱图与对照品谱图出现保留时间相同的色谱峰,则待检样品中含有老瓜头。本发明方法顺利解决了现有技术中无白薇饮片或粉末中是否违规以老瓜头投料的检测方法;方法操作简便,步骤简单;结果明确,易于判断。

标签:
化学分析
山东 - 济南 来源:中冶有色网 2023-03-19
基于三维碳化钛-二硫化钼复合物生物传感器的制备方法及应用

本发明涉及一种基于三维碳化钛‑二硫化钼复合物免疫传感器的制备方法及应用,属于新型纳米材料领域与生物传感技术领域;本发明首次通过混合‑干燥法制备三维多孔碳化钛‑二硫化钼(Ti3C2Tx/MoS2)复合材料,并以鲁米诺作为还原剂制备铂功能化三维Ti3C2Tx/MoS2(Lum@Pt/Ti3C2Tx‑MoS2)作为传感基底,首次提出了一种用于非小细胞肺癌疾病标志物CYFRA 21‑1的高灵敏检测的免疫传感器的制备方法,Ti3C2Tx/MoS2具有高导电性、高电化学活性、大比表面积与生物相容性,可高效催化水中的溶解氧转化为超氧阴离子自由基O2•−,从而增强鲁米诺与O2•−之间的电致化学发光反应实现信号高效稳定输出,该传感器检出限低至18 pg/mL,线性范围50 pg/mL‑50 ng/mL,在非小细胞肺癌早期诊断中具有明显的潜在应用价值。

标签:
化学分析
山东 - 济南 来源:中冶有色网 2023-03-19
基于特异性适配体的密封纸基铅离子传感器

本发明公开了一种基于特异性适配体的密封纸基铅离子传感器。利用蜡打印技术在纸上制备亲疏水性不同的分区,包括保护区域、检测区域、电极区域及入口通道。利用抛光打磨使丝网印刷电极表面光滑,进而降低检测噪音。基于原位生长金纳米颗粒、二次打蜡、适配体修饰等多种方法对不同区域进行功能化,采用简单快速的超声还原法制备催化性能优异的杨梅状纳米铂,其与对铅离子特异性识别的适配体联用,借助塑封技术实现密封,降低背景信号,结合电致化学发光技术实现对铅离子的超灵敏检测,该器件制作成本低、尺寸小,适用于即时检测领域。

标签:
化学分析
山东 - 济南 来源:中冶有色网 2023-03-19
禽流感病毒RT-PCR ELISA诊断方法及应用该方法的试剂盒

本发明提供了根据流感病毒保守的M基因设计了特异性引物,借助生物素与链霉亲和素特异性结合的原理,使生物素标记的PCR产物结合到酶标板上,之后加入抗地高辛的过氧化物酶,最后加TMB显色液,阳性产物即可显色;在此基础上本发明成功研制了专用试剂盒。该方法将PCR和高灵敏度的地高辛检测系统相结合,敏感性比常规琼脂糖凝胶电泳检测方法高l00倍以上,而且特异性强,克服了组织样品中AIV含量少而难以检测的困难,与病毒分离方法相比符合率可达95%以上,且排除了化学试剂(如溴化乙锭)的污染,有利于自动化,适于大量样本的检测,为禽流感的早期诊断和分子流行病学调查提供了一条新途径。

标签:
化学分析
山东 - 济南 来源:中冶有色网 2023-03-19
超薄皮肤/手套基可穿戴SERS传感器的制备方法及其应用

本发明公开了一种超薄皮肤/手套基可穿戴SERS传感器的制备方法及其应用,所述制备方法包括以下步骤:采用化学刻蚀法与物理清洗将刚性AAO模板阵列转化为柔性AAO膜,采用物理方法与丝素蛋白柔性支撑膜(SF)进行贴合合成柔性SERS基底,然后在所述柔性SERS基底表面沉积金属纳米颗粒,得到SF‑AAO‑M膜,其中M代表金属,本发明的传感器在实际应用中可实现高灵敏度定量检测,采用的原位农药检测方法可行性高,效率较高方法稳定性强,对于农药福美双的检测线可检测到10ppt,远远低于美国环保局规定的7ppm。

标签:
化学分析
山东 - 济南 来源:中冶有色网 2023-03-19
基于松枝状纳米金铜的生物传感器的制备方法及应用

本发明一种基于松枝状纳米金铜的生物传感器的制备方法及应用。具体是采用电沉积方法得到松枝状纳米金铜合金,制备一种检测肿瘤标志物抗原的电化学免疫传感器,属于新型功能材料与生物传感检测技术领域,检测线性范围为0.0005~500ng/mL,检测限0.15pg/mL。

标签:
化学分析
山东 - 济南 来源:中冶有色网 2023-03-19
血清或血浆样本中的抗原抗体免疫复合物处理试剂盒及其应用

本发明合开了一种血清或血浆样本中的抗原抗体免疫复合物处理试剂盒,由作为溶剂的偏酸性缓冲液与高浓度的盐离子、离子型表面活性剂、非离子型表面活性剂、还原剂、尿素、海藻糖和消泡剂配制而成。本试剂盒适用于疑似产生抗原抗体免疫复合物而影响抗原或抗体的检测效果的血清或血浆样本的处理,处理后的血清或血浆样本适用于酶联免疫、化学发光免疫等的样品检测,而未产生免疫复合物的样本经本发明试剂盒的处理液处理后不影响正常检测效果。本发明试剂盒可有效的解离样本中已形成的抗原抗体免疫复合物,大大提高样本的检测灵敏度,具有极高的临床应用价值。

标签:
化学分析
山东 - 济南 来源:中冶有色网 2023-03-19
环境雌激素无标记免疫传感器的制备方法及应用

本发明公开了一种环境雌激素无标记免疫传感器的制备方法及在环境雌激素的检测中的应用,属于新型纳米功能材料和环境检测技术领域。本发明利用两种新型纳米功能材料修饰工作电极,利用二者的协同催化作用以及对抗体的吸附作用,从而制备了一种灵敏度高、特异性好、检测快速、制备简单的检测环境雌激素的无标记电化学免疫传感器。

标签:
化学分析
山东 - 济南 来源:中冶有色网 2023-03-19
超低浓度双氧水传感器透明电极的简便制备方法

本发明提供一种超低浓度双氧水传感器透明电极的简便制备方法,包括步骤:以甲烷为碳源气体,采用常压化学气相沉积法在石英玻璃表面沉积生长石墨烯制备得到石英玻璃石墨烯;然后以铂片为溅射靶,利用真空磁控溅射工艺,在石英玻璃石墨烯的表面溅射铂纳米粒子制备得到石墨烯玻璃复合铂纳米粒子透明电极。本发明制备方法简单,所得电极可作为独立透明电极应用于传感器,能够对超低浓度的双氧水进行检测,检测下限为3.3nmol/L,检测线性范围为10nmol/L‑80μmol/L,充分拓展了H2O2传感器的应用区间;同时具有对多巴胺,抗坏血酸和尿酸较强的抗干扰性能,可应用于实际的生物样品的检测。

标签:
化学分析
山东 - 济南 来源:中冶有色网 2023-03-19
纸基钯-氧化锌-金复合材料的制备方法

本发明公开了一种纸基钯‑氧化锌‑金复合材料的制备方法,首先利用原位还原法在纸纤维表面包覆一层钯纳米粒子,获得纸基钯电极;然后通过电沉积法在纸基钯电极上生长氧化锌纳米棒;最后基于光协助的电沉积法在氧化锌纳米棒之间生长金纳米线,获得纸基钯‑氧化锌‑金复合材料。氧化锌纳米棒之间的金纳米线可以加速棒与棒之间的电子传递,同时电子沿着纳米棒向纸纤维网络表面的钯纳米粒子传递,形成三维的导电网络;该纸基复合材料不仅具有良好的导电性而且具有大的表面积,可以广泛地用于电化学、光电化学以及电化学发光传感分析领域。

标签:
化学分析
山东 - 济南 来源:中冶有色网 2023-03-19
果桑品种筛选和果实品质改良方法

本发明提供了一种果桑品种筛选和果实品质改良方法。本研究系统分析了13个果桑品种的化学组分和矿质元素,数据采用偏最小二乘法、主成分析法和典型相关分析法处理,结果表明桑葚果实中维生素C和可滴定酸可能是影响果实活性成分的关键成分,而锌和铜等矿质元素也起到相应作用,果实中芦丁、花青素、维生素C和可滴定酸呈显著的正相关性.可滴定酸含量是决定桑椹果实风味的重要因素之一,它对花青素、维生素C和芦丁的稳定起到重要作用。矿质元素中钙、镁、钾和硒呈显著正相关性,而另一个正相关群体为铜、铁和锌。这些研究结果为果桑品种筛选和果实品质改良提供了参考依据和可借鉴的研究手段。

标签:
化学分析
山东 - 济南 来源:中冶有色网 2023-03-19
碳纳米颗粒萃取涂层固相微萃取纤维的制备方法

本发明公开了一种制备碳纳米颗粒萃取涂层固相微萃取纤维的方法。这种方法的特征是采用火焰法在纤维基体表面生成碳涂层,通过控制制备条件得到碳纳米颗粒和合适的涂层厚度,获得碳纳米颗粒萃取涂层固相微萃取纤维。该方法制备的萃取涂层具有化学稳定性高、富集能力强等优点,获得的固相微萃取纤维可应用于食品分析、环境分析、生物分析等。

标签:
化学分析
山东 - 济南 来源:中冶有色网 2023-03-19
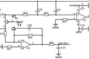
一氧化碳浓度采集电路结构

本实用新型涉及气体浓度检测装置领域,解决了现有技术中一氧化碳电化学传感器使用寿命短的问题。一种一氧化碳浓度采集电路结构,包括依次连接的电压跟随电路、电化学传感器、放大电路、滤波电路、单片机、温度补偿电路。电压跟随电路向电化学传感器U7的参考电极提供一个稳定的电压,能够降低电化学反应中对电极和工作电极的消耗,提高电化学传感器U7的使用寿命。

标签:
化学分析
山东 - 济南 来源:中冶有色网 2023-03-19
基于细胞大小过滤识别肿瘤患者外周血循环肿瘤细胞的方法

本发明涉及一种基于细胞大小过滤(ISET)识别肿瘤患者外周血循环肿瘤细胞的方法,尤其对通过物理方法捕获、细胞形态学识别困难的循环肿瘤细胞,属于分子生物学技术领域。本发明采用细胞免疫化学法检测疑似CTC上CD45和CD31是否表达以排除白细胞和内皮细胞。本发明可相对准确识别多种不同癌症患者外周血中循环肿瘤细胞,该技术属于微创,并能够实时动态检测。本发明提供的方法,能够更加精准的检测CTC,降低检测CTC的假阳性率,提高特异性,对临床应用CTC检测评估病情及疗效具有重要临床指导意义。

标签:
化学分析
山东 - 济南 来源:中冶有色网 2023-03-19
用于阿尔茨海默症早期诊断的试剂盒及其应用

本发明涉及生物检测技术领域,具体涉及一种用于阿尔茨海默症早期诊断的试剂盒及其应用。所述试剂盒包括通过检测血清和血浆中T‑tau、p‑Tau‑181、p‑Tau‑217、p‑Tau‑231的联合检测达到阿尔茨海默症早期诊断的目的。检测范围宽、灵敏度高、精密度好,并适用于全自动化学发光仪,操作简单,适合临床大量检测血清和血浆的需求,为阿尔茨海默症早期诊断提供更加准确、更具有个性化的指导意见。

标签:
化学分析
山东 - 济南 来源:中冶有色网 2023-03-19
溶酶体次氯酸荧光探针及其制备方法和应用

本发明提供了一种溶酶体次氯酸荧光探针,化学名称为8,8,9‑三甲基‑5‑(2‑吗啉乙基)‑9,10‑二氢苯并[de]吡咯[2,3‑9]异喹啉‑4,6(5H,8H)二酮,简称TPS‑Lyso‑HClO。所述溶酶体次氯酸荧光探针可检测溶液及溶酶体中次氯酸含量:检测溶液的激发波长为380 nm;pH为7.0‑7.4时,发射波长为446nm;pH为5‑5.5时,发射波长为490nm;双光子细胞荧光成像激发波长为780 nm,发射波段为480‑540 nm和560‑620 nm;单光子细胞荧光成像激发波长为405 nm,发射波段为480‑540 nm和560‑620 nm。本发明的溶酶体次氯酸对次氯酸反应的专一性强,抗多种干扰物;具有溶酶体靶向性;灵敏度高,检测限低,检测次氯酸浓度范围广。本发明是一种简单,快速,灵敏的次氯酸分子特异性检测试剂,在生物分子检测领域具有广阔的应用前景。

标签:
化学分析
山东 - 济南 来源:中冶有色网 2023-03-19
氧气和水分对C5F10O气体分解行为特性影响的模拟方法及系统

氧气和水分对C5F10O气体分解行为特性影响的模拟方法及系统,其特征在于,包括以下步骤:步骤1,设计待分解的模拟气体,并设置待分解的模拟气体的化学反应模拟条件;步骤2,对所述化学反应实施至少一次分子反应动力学模拟,获取所述化学反应模拟过程中的分解物变化趋势;步骤3,基于所述分解物变化趋势,利用密度泛函算法获取化学反应模拟过程中分解物的过渡态和能垒。本发明方法能够快速、准确地分析出氧气和水分对C5F10O气体分解行为特性的影响,模拟成本低、结果准确,能够有效的指导充入有C5F10O气体的各类高压设备或电子设备的维护与更换。

标签:
化学分析
山东 - 济南 来源:中冶有色网 2023-03-19
输变电工程职业病危害因素评估方法及系统

本发明提供了一种输变电工程职业病危害因素评估方法及系统,获取输变电工程职业病危害因素检测数据报告;提取所述检测数据报告中输变电工程相关信息,加入评定结果,形成评估项目列表;分别提取所述检测数据报告中粉尘、化学物、噪声、高温、紫外辐射和工频电场检测数据中的接触工种、作业点、接触时间和关键数据检测量;对比所述关键数据检测量和对应的接触工种、作业点和接触时间条件下相应阈值,若关键数据检测量大于所述阈值,则判定存在对应类型的职业病危害;在评估项目列表的相应信息列内匹配填充判定结果,形成评估报告。本发明可以实现快速评估和直观展示。

标签:
化学分析
山东 - 济南 来源:中冶有色网 2023-03-19
基于生物效应的昆仙胶囊质量控制方法与应用

本发明提供了一种基于生物效应的昆仙胶囊质量控制方法与应用,主要包括如下步骤:昆仙胶囊样品乙醇提取物的制备;采用斑马鱼对昆仙胶囊样品乙醇提取物进行生物效应检测,用药浓度以昆仙胶囊样品浓度为7μg/ml为标准;昆仙胶囊样品生物效应检测结果:统计斑马鱼节间血管总长度为1800‑2400μm的昆仙胶囊样品为合格样品;本发明首次建立了昆仙胶囊基于生物效应的质量检查方法,并且有效避免了依据生物效应检测中出现误判的情况,对昆仙胶囊以化学成分为检测指标的现行标准提供了重要补充,尤其是对昆仙胶囊缺方、减方样品的检测,提供了一种有效的生物检测方法。

标签:
化学分析
山东 - 济南 来源:中冶有色网 2023-03-19
碳掺杂氮化硼纳米管对SF<Sub>6</Sub>/N<Sub>2</Sub>分解产物吸附的计算方法及系统

本发明公开了一种碳掺杂氮化硼纳米管对SF6/N2分解产物吸附的计算方法及系统。建立空间分子立体模型,确定吸附位点;计算吸附能,电荷转移量,能带结构和体系带隙。根据所得的体系带隙,当带隙改变量超过带隙阈值时,则吸附为化学吸附,相反,则为物理吸附。根据所得的电荷转移量,当电荷转移量超过预设电荷转移量时,则为化学吸附,相反,则为物理吸附。若吸附为化学吸附,计算介电常数和折射率,并分析化学特性。本发明可以从微观层面了解气体吸附特性;采用低成本方式进行理论建模,能够快速的模拟出气体在材料上的真实情况,实际使用成本较低;从微观能带结构以及宏观光学特性等多个角度研究气体在材料上的吸附特性。

标签:
化学分析
山东 - 济南 来源:中冶有色网 2023-03-19
上一页 10 11 12 13 14 ... 59 下一页
共59页    到第

中冶有色为您提供最新的山东济南有色金属化学分析技术理论与应用信息,涵盖发明专利、权利要求、说明书、技术领域、背景技术、实用新型内容及具体实施方式等有色技术内容。打造最具专业性的有色金属技术理论与应用平台!

全国热门有色金属设备推荐
展开更多 +
全国热门有色金属技术推荐
展开更多 +

 

江西省隆恩特环保设备有限公司
宣传

报名参会
更多+

报告下载

有色专家
更多+

矿冶科技集团江苏北矿金属循环利用科技有限公司
书记 / 总经理
长沙矿冶研究院有限责任公司
中国工程院院士
洛阳有色矿业集团有限公司
生产技术部经理
赣州江钨钨合金有限公司
副总经理
西安建筑科技大学
教授
赤泥综合利用研究报告2025
推广

热门技术
更多+

推荐企业
更多+

福建省金龙稀土股份有限公司
宣传

发布

在线客服

公众号

电话

顶部
咨询电话:
010-88793500-807