江苏苏青水处理工程集团有限公司
宣传

位置:中冶有色 > 有色产品 >

> 环境检测设备

> 步入式恒温房

步入式恒温房

步入式恒温房

176
规格/型号:暂无
品牌:科锐仪器
应用领域:检测设备
产地:广东 - 东莞
厂家/供应商:东莞市科锐仪器科技有限公司
咨询电话::18258217482(请说明信息源自“中冶有色网”)
更新时间:2025-09-01
级别:待认证

步入式恒温房说明介绍

步入式恒温房

步入式恒温房


我公司主要致力于环境试验设备的研发与生产,是兼研发、生产、销售于一体的专业试验设备有限公司。本机专门测试各种材料耐热、耐寒、的性能。本机可选择中文或英文液晶显示触控式屏幕画面,操作简单,程序编辑容易。可显示完整的系统操作状况相关数据、执行及设定程序曲线。运转中发生异常状况,屏幕即刻自动显示故障原因及提供排除故障方法。

一、设备概述:

我公司主要致力于环境试验设备的研发与生产,是兼研发、生产、销售于一体的专业试验设备有限公司。本机专门测试各种材料耐热、耐寒、的性能。本机可选择中文或英文液晶显示触控式屏幕画面,操作简单,程序编辑容易。可显示完整的系统操作状况相关数据、执行及设定程序曲线。运转中发生异常状况,屏幕即刻自动显示故障原因及提供排除故障方法。

二、设备概述:

步入式恒温试验房适用于整机或生产恒温环境变化、恒定温度试验等。为产业界提供大型零件,半成品,成品之大型测试环境空间,适合于测试产品量多、体积大之试验设备如:电脑终端机、汽车零件。主要由控制面版、配电盘、保湿库板送风机、加热器、冷冻机组合而成。还可根据用户要求改变工作室尺寸与功能等;拼块式箱体,造型美观大方;科学的风道设计,能满足不同客户的需求。

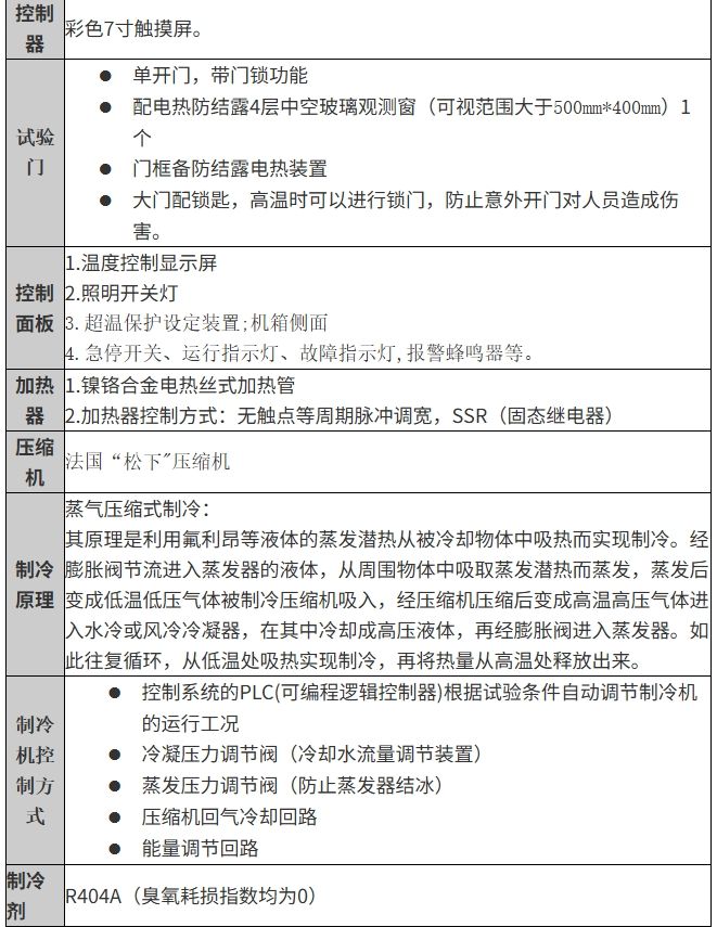
三、技术参数:

步入式恒温房

步入式恒温房

         
咨询底价
上一个: 船载环境监测设备 下一个: 气体遥测仪

与“步入式恒温房”相关的最新需求

全国热门有色金属设备推荐

东莞市科锐仪器科技有限公司
企业认证:
  
所属领域:
检测设备
企业性质:
-
经营范围:
-
联系电话:
18258217482
详细地址:
-

报名参会

河南 - 洛阳
2025年10月15日 ~ 17日
甘肃 - 兰州
2025年10月17日 ~ 19日
山东 - 烟台
2025年10月23日 ~ 25日
四川 - 宜宾
2025年10月31日 ~ 11月02日
广西 - 桂林
2025年11月07日 ~ 09日
碲产业报告2025
推广

推荐产品
更多+

厂家:郑州市恒星重型设备有限公司
厂家:郑州市恒星重型设备有限公司
标签:
厂家:山东威力重工机床有限公司
标签:
管磨机 球磨机
厂家:郑州市恒星重型设备有限公司
厂家:郑州市恒星重型设备有限公司
山东省章丘鼓风机股份有限公司
宣传

推荐企业
更多+

最新更新产品

干磨球磨机
2025-10-13
管式球磨机
2025-10-13
管磨机
2025-10-13
高细水泥球磨机
2025-10-13
铁粉球磨机
2025-10-13
中心传动球磨机
2025-10-13
萤石球磨机
2025-10-13
高细转子式选粉机
2025-10-13
溢流式球磨机
2025-10-13
安徽霍桐仪器有限公司
宣传

发布

在线客服

公众号

电话

顶部
咨询电话:
010-88793500-807
店铺认领信息登记