青岛垚鑫智能科技有限公司
宣传

位置:中冶有色 >

有色技术频道 >

> 化学分析技术

分类:
全部
矿山技术
冶金技术
材料制备及加工技术
环境保护技术
分析检测技术
 
全部
物理检测技术
化学分析技术
力学检测技术
无损检测技术
失效分析技术
环境检测技术
地区:
全部
北京
天津
上海
重庆
河北
山西
辽宁
吉林
黑龙江
江苏
浙江
安徽
福建
江西
山东
河南
湖北
湖南
广东
海南
四川
贵州
云南
陕西
甘肃
青海
内蒙
广西
西藏
宁夏
新疆
其他
其他
展开
 
全部
广州
韶关
深圳
珠海
汕头
佛山
江门
湛江
茂名
肇庆
惠州
梅州
汕尾
河源
阳江
清远
东莞
中山
潮州
揭阳
云浮

广东广州有色金属化学分析技术理论与应用

免费发布技术信息>>
变压器油中的糠醛萃取效果的分析方法

本发明涉及电气设备绝缘在线监测与故障诊断的技术领域,公开了一种变压器油中的糠醛萃取效果的分析方法。本发明公开的分析方法通过分别对未萃取原液和萃余液进行拉曼检测,根据拉曼检测获取的未萃取原液的定量分析模型和萃余液的拉曼特征峰面积计算萃取率,以对萃取效果进行分析。使用本发明的萃取效果分析方法,对于萃取率计算的准确度高、操作简单、效率高、成本低以及对环境友好。本发明通过分别对未萃取原液和萃余液进行拉曼检测来对萃取率进行间接测量,而不需要如传统的分析方法中使用高效液相色谱法、电化学分析法等方法来计算萃取率,可以有效节约试剂和时间,是一种环境友好的高效萃取效果分析方法。

标签:
化学分析
广东 - 广州 来源:中冶有色网 2023-03-19
磷脂酰肌醇蛋白聚糖-3的定量分析试剂盒及其制备方法

一种磷脂酰肌醇蛋白聚糖?3的定量分析试剂盒,包括GPC3标准品、吖啶酯标记的磷脂酰肌醇蛋白聚糖?3抗体溶液、偶联有磷脂酰肌醇蛋白聚糖?3抗体的纳米磁微球溶液。本发明还提供了该试剂盒的制作方法。本发明以吖啶酯为发光标记物的GPC3纳米磁微球化学发光免疫分析测定试剂盒,不仅具有灵敏度高、线性范围宽、特异性好、标记物稳定、成本低等特点,而且其检测程序亦简便、快速,只需微量样本即可检测。

标签:
化学分析
广东 - 广州 来源:中冶有色网 2023-03-19
基于ESPR的重金属分析仪

本实用新型公开了一种基于ESPR的重金属分析仪,包括化学反应部分、表面等离子体共振光谱仪和信息处理系统,化学反应部分包括检测池、对电极、参比电极、阵列电极和电化学工作站;阵列电极位于检测池底部,对电极、参比电极插入检测池内,对电极、参比电极、阵列电极分别连接电化学工作站;电化学工作站、表面等离子体共振光谱仪分别连接信息处理系统。该分析仪可以实现多目标重金属的同时检测,提高检测的灵敏度,提高空间分辨率,减少薄金属膜板(阵列电极及其活性点)的损伤。

标签:
化学分析
广东 - 广州 来源:中冶有色网 2023-03-19
定性定量分析化妆品中二氧化钛或/和氧化锌纳米颗粒的方法

本发明公开了一种定性定量分析化妆品中二氧化钛或/和氧化锌纳米颗粒的方法。经乙酸乙酯、乙醇溶解离心处理化妆品,去除大部分有机成分,干燥后用于TEM、XRD、XPS制样分析。通过TEM观察形貌,得到粒径分布,可以确证是否添加了纳米材料;XRD分析得到添加物的物相成分及结构;XPS能获得元素的化学形态;再结合ICP-OES定量测定元素含量,得到样品中纳米成分的含量及形态结构信息,该方法可用于化妆品中二氧化钛或/和氧化锌等纳米颗粒的检测,且纳米颗粒的损失很小、结果准确,操作过程安全。而且本发明的方法检测适用范围广,不仅适用于防晒霜样品的处理,也适用于粉底液、粉饼等防晒美白产品。

标签:
化学分析
广东 - 广州 来源:中冶有色网 2023-03-19
甲胎蛋白的均相时间分辨荧光分析方法

本发明涉及生物分析化学分析领域,具体涉及一种甲胎蛋白的均相时间分辨荧光分析方法,该方法由以下步骤组成:(a)定量标准曲线制备:将HFRFA能量受体、HFRFA能量供体和甲胎蛋白标准品一起孵育,进行均相时间分辨荧光检测和分析,得到甲胎蛋白浓度与荧光值的标准曲线;(b)样品检测:将HFRFA能量受体、HFRFA能量供体和待测甲胎蛋白样品一起孵育,进行均相时间分辨荧光检测和分析,将检测样品得到的荧光值与步骤(a)得到的标准曲线比较计算待测甲胎蛋白样品浓度。本发明所述的方法具有特异性强和检测灵敏度高的优点,在临床分子诊断和食品检测等生物化学分析中具有非常重要的意义。

标签:
化学分析
广东 - 广州 来源:中冶有色网 2023-03-19
微波密封消解化学耗氧量测定方法及密封罐

一种微波密封消解COD测定方法,其消化液和催化剂都按照ISO和GB的规定,其特征是采用微波炉来加热消解,并且设计了专门的聚四氟乙烯密封罐来实施本方法,采用本方法进行消解COD测定,比标准方法大幅度地减少能耗、时间、试剂等,而结果与标准方法相关性极好,而且使用通用的微波炉和专用的密封罐,易于推广普及。

标签:
化学分析
广东 - 广州 来源:中冶有色网 2023-03-19
测试土壤及污水中铬元素痕量的化学制样方法

一种用TXRF仪器测试土壤及污水中铬元素痕量的测试方法,包括以下步骤:量取土壤消解液或污水试样,加酸,建立酸性条件的试剂环境,加入高锰酸钾溶液将3价铬离子氧化为6价铬离子,依次加入萃取剂和盐酸对铬离子进行萃取,将萃取出来的铬离子有机相溶液滴在石英玻璃上进行恒温滴定制膜,将干燥后的滴定制膜置于TXRF样品平台上进行扫描测试;本发明首次将萃取技术应用于全反射X射线荧光仪的测试当中,使用MIBK(甲基异丁基甲酮)的试剂萃取方法,使土壤消解液或其它水溶液样品中的铬元素与其他基底元素分离开来,降低测试过程中其他元素的谱峰和背景干扰。

标签:
化学分析
广东 - 广州 来源:中冶有色网 2023-03-19
酶化学发光法测定糖化血清白蛋白的试剂盒

本发明属医学检验技术领域,具体涉及一种测定血清糖化白蛋白与白蛋白浓度比值的试剂盒。所述试剂盒包括试剂R1、试剂R2、试剂R3、试剂R4。其中,试剂I含有蛋白变性剂、羟基烷基胺、胰蛋白酶、抗干扰剂、防腐剂、缓冲液;试剂II含有果糖氨基酸氧化酶、海藻糖、缓冲液;试剂III含有氨基酸氧化酶、海藻糖、缓冲液;试剂IIII为发光底物1,2‑二氧杂环丁烷硼酸。本发明提供的试剂盒与现有的酶法检测试剂盒的检测原理类似,但成本较低,抗干扰性强,检测准确,性质稳定,便于广泛应用。

标签:
化学分析
广东 - 广州 来源:中冶有色网 2023-03-19
利用化学反应的水体剖面观测装置

本实用新型公开一种利用化学反应的水体剖面观测装置,其包括气体发生器、储气单元、耐压仓体以及吸水膨胀部;其中,储气单元与耐压仓体连接设置,储气单元设有储气空间、分别与储气空间贯通设置的第一开口和第二开口,气体发生器设置在储气空间内;气体发生器包括压力破碎片、盒体和反应物,反应物容纳在盒体内,破碎片密封盖设在盒体上;反应物遇水能够产生气体;吸水膨胀部设置在第一开口上,且吸水膨胀部与第一开口之间设置有出气通孔。本装置具有操作简便,节省船时的特点。

标签:
化学分析
广东 - 广州 来源:中冶有色网 2023-03-19
高温电化学测试用辅助电极

一种高温电化学测试用辅助电极,所述辅助电极由电极杆和连接在电极杆下端的电极片组成,所述电极杆由镍铬丝构成,在所述镍铬丝上套装有氧化铝套管,且所述氧化铝套管内壁与所述镍铬丝之间的间隙由水泥填封,所述氧化铝套管位于所述电极片上方且靠近所述电极片的上端处。本实用新型选用耐高温耐腐蚀能力较强的镍铬丝作为电极杆,有利于减少电极杆受腐蚀而损坏进而污染试验的情况,另外,本实用新型还设置氧化铝套管并在其中填封水泥,进一步保护电极杆免受高温熔盐试验过程中产生的腐蚀性盐蒸汽的腐蚀,使电极杆经久耐用不受腐蚀,也就不会产生腐蚀物污染实验的问题。

标签:
化学分析
广东 - 广州 来源:中冶有色网 2023-03-19
带有孔的旋转电极装置及电化学测试系统

本发明属于电极测试技术领域,公开了一种带有孔的旋转电极装置及电化学测试系统,一体化聚四氟乙烯支持体上侧设置有圆盘电极和圆环电极,圆环电极设置于所述圆盘电极外侧;圆盘电极与圆环电极之间和圆环电极外侧均设置有聚四氟乙烯层;圆盘电极上侧设置有第一贵金属铂层,第一贵金属铂层上侧设置有带通孔的聚四氟乙烯薄膜;圆环电极上侧设置有第二贵金属铂层。带通孔的聚四氟乙烯薄膜上开设有若干通孔;通孔直径为10μm和100μm。圆盘电极高度低于所述圆环电极100μm,带通孔的聚四氟乙烯薄膜上侧与所述圆环电极齐平。本发明能够同时模拟在电镀时孔底部与铜面的情况,本发明能够提高测试的准确性,降低系统误差。

标签:
化学分析
广东 - 广州 来源:中冶有色网 2023-03-19
应用于电化学测试的夹具

本实用新型公开了一种应用于电化学测试的夹具,包括夹具体(2)、固定螺栓(1)和铜板(3);所述夹具体(2)为长方体结构,从长方体的上端面垂直向下开有样品槽(7),从长方体的前端面设有测试孔(6),测试孔(6)与样品槽(7)连通;从长方体的后端面到样品槽(7)之间设有螺纹孔,固定螺栓(1)与螺纹孔连接,样品槽(7)内从前到后依次设有测试样品(4)和铜板(3)。

标签:
化学分析
广东 - 广州 来源:中冶有色网 2023-03-19
用于测定特定化学试剂含量的容纳盒

本实用新型公开了一种用于测定特定化学试剂含量的容纳盒,包括盒体和盖体,盖体铰链接于盒体顶部,盒体的中部开设有活动槽,活动槽内活动设有反应柱,反应柱上开设有四个呈环状分布的反应槽,盖体上转动连接有转动块,转动块上开设有四个与反应槽相对应的加液孔;反应柱的底部固定有转动柱,转动柱外侧开设有绕绳槽,绕绳槽上缠绕设有拉绳,拉绳的一端与绕绳槽固定连接、另一端设置在盒体外且连接有拉环,转动柱为圆环状且内部设置有发条弹簧,活动槽的底面中部设置有固定块。本实用新型可以避免在反应过程中添加助剂而导致试剂见光产生分解,且保证了测定的准确性;可以对反应槽进行晃动,加快反应槽内的试剂融合,从而提高反应速度。

标签:
化学分析
广东 - 广州 来源:中冶有色网 2023-03-19
高温可逆SOC电化学转换电池测试系统

本发明为一种高温可逆SOC电化学转换电池测试系统,包括供气子系统、第一气体预热子系统、第二气体预热子系统、电堆、保温层、电源子系统;所述供气子系统连接第一气体预热子系统、第二气体预热子系统至电堆,为电堆提供反应气体;所述第一气体预热子系统、第二气体预热子系统与电堆连接,用于将来自供气子系统的气体加热至合适电堆运行的温度。本发明提出的测试系统可以提供与系统运行时相同的运行条件和电堆热管理,实现测试台模式和系统测试模式的灵活切换,具有普遍适用性;同时具有现有测试系统无法提供的详细监控和诊断。

标签:
化学分析
广东 - 广州 来源:中冶有色网 2023-03-19
化学物质的GWP回归预测方法及装置

本申请实施例提供了一种化学物质的GWP回归预测方法及装置,利用训练集化合物的前线轨道HOMO和LUMO能量以及GWP值,采用随机森林回归法进行回归模型的训练,从而实现能够根据预测集化合物的前线轨道HOMO和LUMO能量,通过训练后的分类模型得到预测集化合物的GWP值,本申请的预测方法更加简单,在训练好回归模型之后只需要计算预测集化合物的前线轨道HOMO和LUMO能量,大大缩短了计算步骤,使得化合物的GWP预测值的计算步骤更简单。

标签:
化学分析
广东 - 广州 来源:中冶有色网 2023-03-19
化学物质的GWP分类预测方法及装置

本申请实施例公开了一种化学物质的GWP分类预测方法及装置,利用训练集化合物的前线轨道HOMO和LUMO能量以及分类标注,采用随机森林分类法进行分类模型的训练,从而实现能够根据预测集化合物的前线轨道HOMO和LUMO能量,通过训练后的分类模型得到预测集化合物的分类标注,从而根据输出的具体的分类标注确定预测集化合物的GWP值的范围,本申请的预测方法更加简单,在训练好分类模型之后只需要计算预测集化合物的前线轨道HOMO和LUMO能量,大大缩短了计算步骤,且准确度更高,使得化合物的GWP预测值的计算步骤更简单以及准确。

标签:
化学分析
广东 - 广州 来源:中冶有色网 2023-03-19
基于强化学习的再犯罪风险预测方法、介质和计算设备

本发明公开了基于强化学习的再犯罪风险预测方法、介质和计算设备,首先构建训练样本集,针对训练样本集进行聚类;针对于聚类得到的N个类,分别构建N个BP神经网络;将各训练样本属性,输入到对应的BP神经网络中,对BP神经网络进行训练,得到再犯罪风险预测模型;针对于需要预测再犯罪风险的测试样本,计算测试样本与各聚类中心之间的距离,选取出与测试样本之间距离最小的聚类中心,将该聚类中心所属聚类对应的训练好的神经网络作为测试样本的再犯罪风险预测模型,将测试样本的属性,输入到测试样本的再犯罪风险预测模型中,通过该模型对测试样本的再犯罪行为进行预测。本发明使得再犯罪预测的效果更加真实有效、准确以及计算速度更快。

标签:
化学分析
广东 - 广州 来源:中冶有色网 2023-03-19
基于强化学习的自适应新能源超短期功率预测方法及装置

本发明涉及一种基于强化学习的自适应新能源超短期功率预测方法及装置,所述方法包括获取用于构建自适应智能体的环境变量、动作空间及奖励函数;其中,环境变量为反映环境特点的环境变量指标,动作空间为智能体决策采取的动作函数集合,奖励函数为智能体在动作执行后,环境变量相应变化的评价结果;根据所述环境变量、和奖励函数构建自适应智能体;对环境变量进行处理,利用处理后的环境变量对自适应智能体进行训练,得到自适应预测智能体。本发明将根据环境变量自适应选取与外部环境最契合的单一类预测方法预测结果,从而最大限度提升预测结果准确率。本申请提供的方法实施流程简单,具有较强的应用前景。

标签:
化学分析
广东 - 广州 来源:中冶有色网 2023-03-19
模拟热交换作用下腐蚀电化学测量的电解池装置

本发明公开了一种模拟热交换作用下腐蚀电化学测量的电解池装置,包括环境水槽、电解池、参比电极、第一温控装置和第二温控装置;电解池设于环境水槽内,电解池设有电极放置口,电解池的内部通过电极放置口与环境水槽内部导通,电极放置口用于密封放置待测电极,以使待测电极的一侧朝向环境水槽内、另一侧朝向电解池内;参比电极设于电解池内,参比电极与待测电极分离布置;第一温控装置与环境水槽连接,第一温控装置用于对环境水槽装载的介质进行温度调控;第二温控装置与电解池连接,第二温控装置用于对电解池装载的介质进行温度调控;所以此装置实现了热交换环境的温度模拟,切实解决了现有测试方法忽略换热管腐蚀机理的问题。

标签:
化学分析
广东 - 广州 来源:中冶有色网 2023-03-19
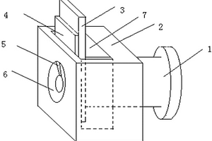
化学合成胶的高温测试设备

本实用新型涉及测试设备技术领域,具体为一种化学合成胶的高温测试设备,包括支撑柱,所述支撑柱的一侧固定连接有测试箱,所述测试箱的一侧固定连接有加热盘,所述加热盘的一侧设置有拆卸构件,所述拆卸构件包括放置柱,所述放置柱的一侧固定连接有放置板。本实用新型的优点在于:通过支撑柱、测试箱、加热盘、放置柱、放置板、金属孔、测试盘、磁铁柱和隔热把手之间的配合设置,当测试完成之后,首先需要关闭排气扇和测试箱,随后测试人员需要穿戴隔热手套并打开测试箱门,随后拉动隔热把手使其带动磁铁柱使其运动出金属孔,随后将合成胶进行处理,并对测试盘进行清洗,相比于传统的测试箱,可以使测试盘的清洗更加便捷。

标签:
化学分析
广东 - 广州 来源:中冶有色网 2023-03-19
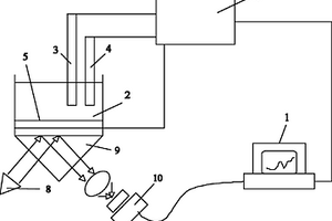
同步辐射XAS与质谱联用的流动电化学测试装置

本实用新型涉及X射线吸收光谱表征技术领域,公开了一种同步辐射XAS与质谱联用的流动电化学测试装置,包括法兰基体、法兰盖、工作电极、光学窗口和气液分隔组件;所述法兰基体开有沿其轴向贯穿的质谱进样通道,所述法兰基体靠近法兰盖的一侧面开有反应腔,所述法兰基体还开有与反应腔连通的参比电极安装通道、对电极安装通道、进液通道和出液通道,所述法兰盖开有贯穿的透光窗,所述光学窗口覆盖于透光窗,所述工作电极位于光学窗口与反应腔之间。其有益效果在于:本电化学池能实现X射线光谱与质谱联用,能同时捕捉X射线荧光信号、质谱信号以及电化学信号。

标签:
化学分析
广东 - 广州 来源:中冶有色网 2023-03-19
基于深度强化学习的金融时序数据预测方法

本发明公开了一种基于深度强化学习的金融时序数据预测方法。本方法包括三个主要的子系统:数据处理子系统,此子系统的功能是对从WindAPI获取到的原始数据进行数据处理;特征提取子系统,此子系统的功能是构造一个深度神经网络来提取数据特征;强化学习子系统,此子系统的功能是基于Actor‑Critic算法,构造策略网络和评估网络,分别进行交易动作的选取与评价,然后不断迭代更新来保证整个系统获取到市场最新的动态信息,并根据获取到的状态信息作出最优的交易动作,最终获取较好的交易效果。本发明能够通过金融市场的一些基本信息,不断去学习这个复杂的金融市场,及时捕获可能获利的交易动作,实现盈利目的。

标签:
化学分析
广东 - 广州 来源:中冶有色网 2023-03-19
生物化学制品用蛋白测定试剂盒

本实用新型公开了一种生物化学制品用蛋白测定试剂盒,涉及生物化学制品技术领域,针对现有的试剂盒在使用的时候存在污染和试剂放在试剂盒中会产生晃动,从而降低了试剂盒的实用性的问题,现提出如下方案,其包括试剂盒本体,所述试剂盒本体的内部安装有限位板,所述限位板的内部安装有支撑板,所述支撑板的底端安装有限位块,所述限位板和支撑板的顶端设置有限位槽,所述限位槽沿限位板和支撑板的长度方向均匀设置,所述限位块以限位槽的中轴线呈对称设置,两个所述限位块之间安装有连接轴。本实用新型结构新颖,且该装置能够有效的根据试剂的大小进行固定,且提高了该装置的实用性,同时也能够有效的减少细菌污染试剂盒,方便使用。

标签:
化学分析
广东 - 广州 来源:中冶有色网 2023-03-19
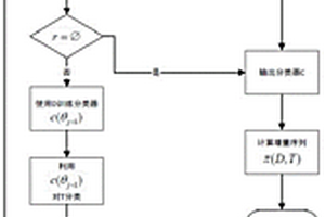
基于智能分析的海量数据样本增量分析方法

本发明提供一种基于智能分析的海量数据样本增量分析方法,包括如下步骤:步骤1、利用原始训练数据集D学习出当前分类器C;步骤2、用当前分类器对未标注类别标签的新增训练集T进行分类,针对每一个未标记的新增训练样例,利用Q一学习算法计算其Q值,从T中选择有利于提高当前分类器精度的新增训练实例,并赋予其标签CP,添加到训练集D中;步骤3、利用新增样本修正分类器参数,直到新增训练集T中的全部实例加入训练集D中。本发明的有益效果是:利用强化学习中经典的Q学习来合理选择样本增量序列,削弱噪声数据的负面影响。

标签:
化学分析
广东 - 广州 来源:中冶有色网 2023-03-19
适用化学发光仪的稳定性测试装置

本实用新型公开一种适用化学发光仪的稳定性测试装置,包括外部电源,充电底座和发光管,所述外部电源连接充电底座,充电底座连接发光管,所述外部电源为6V直流电,充电底座包括运放A1、运放A2、三端稳压器U1、二极管D1和电容C1,所述发光管包括芯片U2、电感L1、电容C5和电压跟随器A3,二极管D1的阳极连接外部电源和电容C1,电容C1的另一端接地,本实用新型不仅成本低,有较好的稳定性以及可以长期重复使用,大大便宜化学发光仪的开发,同时在于长期使用过程中可以随时地去校验化学发光仪的性能。

标签:
化学分析
广东 - 广州 来源:中冶有色网 2023-03-19
用于储能型光生阳极电化学性能测试的装置

本发明公开了一种用于储能型光生阳极电化学性能测试的装置,涉及电化学性质测试技术领域,包括箱体,所述箱体包括第一槽和第二槽,所述第一槽和所述第二槽均开设有用于供盐桥穿入的通孔,所述箱体之间设置有盐桥放置架,用于固定盐桥;若干个电极固定组件,所述第一槽和所述第二槽均设置有所述电极固定组件,所述电极固定组件包括具有两个夹臂的夹具,用于夹紧电极;以及快门组件,所述快门组件包括用于遮挡光源的挡光板、供所述挡光板滑动的导轨件以及控制所述挡光板沿所述导轨件滑动的驱动单元,所述驱动单元通过驱动所述挡光板滑动,从而使实现所述挡光板的开启或关闭,以使光源通过或遮挡。本发明实施例能减少误差,控制光线输入及明暗周期。

标签:
化学分析
广东 - 广州 来源:中冶有色网 2023-03-19
化学品存储容器压力监测装置

本实用新型公开了一种化学品存储容器压力监测装置,包括存储罐体,所述存储罐体的上端面安装有第二密封圈,所述第二密封圈的外侧安装有密封壳体,所述密封壳体的外侧设置有隔温层,所述密封壳体上端的内侧安装有定位套,所述定位套的内侧安装有密封安装管,所述密封安装管的底端与定位套通过第一密封圈连接,所述密封安装管上端的内侧设置有压力表主体,所述密封安装管的下端面安装有支撑弹簧,所述支撑弹簧底端的外侧安装有支撑板,所述支撑板的下端面固定安装有密封垫,所述支撑弹簧的上端面安装有绝缘柱。本实用新型通过对化学气体进行压力的监测,能够有效避免气体的泄漏,且能够及时对气体压力过大时进行预警操作。

标签:
化学分析
广东 - 广州 来源:中冶有色网 2023-03-19
锂电池隔膜电化学性能测试用的夹具

本实用新型公开一种锂电池隔膜电化学性能测试用的夹具,包括绝缘盖、绝缘底座、两个定位支架、两块导电垫片和密封塞,所述绝缘盖与绝缘底座密封连接,绝缘盖和绝缘底座之间形成储液仓,绝缘盖和/或绝缘底座设有注液口,注液口与储液仓连通,密封塞密封注液口,两个定位支架分别与绝缘盖和绝缘底座连接,定位支架包括相互连接的定位板和导电极柱,定位板位于储液仓内,两个导电极柱分别贯穿绝缘盖体和绝缘底座,导电极柱与外界测试设备连接,两块导电垫片夹持待测隔膜,两块导电垫片夹持于两块定位板之间。适用于各种类型隔膜的电化学性能测试,测试过程中可以根据需要及时补充电解液,有利于提高测试结果准确性。

标签:
化学分析
广东 - 广州 来源:中冶有色网 2023-03-19
混凝土电化学脱盐监测装置

本实用新型提供了一种混凝土电化学脱盐监测装置,包括PC机、单片机、模数转换芯片、电阻(R),电阻(R)的两端为信号输入端,信号输入端与电化学脱盐过程中相应的正负级连接,电阻(R)的两端还与与模数转换芯片连接,模数转换芯片的数字信号输出端与单片机进行信号连接,单片机的数据输出端与PC机连接。为了防止测试过程中PC机死机或者其它原因导致PC机上没有测到数据,单片机将同时把数据保存于自带的ROM存储器中。本实用新型具有制作方便,廉价和高精度的特点,装置带有ROM存储器,适用于户外以及各种复杂环境的便携式测试装置。

标签:
化学分析
广东 - 广州 来源:中冶有色网 2023-03-19
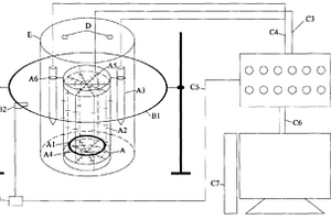
岩石软化表面电化学效应量测系统

本发明涉及一种岩石软化表面电化学效应量测系统,该系统电势-PH值联合量测系统、表面损伤高分辨观测系统、多通道动态三维成像处置系统组成。其主要优点在于能够在水溶液环境下不间断立体量测标准与非标准岩石样品遇水软化全过程的表面电化学效应演化规律,对于揭示岩石遇水软化表面效应形成机制,具有十分重要的科学意义和实际应用价值。

标签:
化学分析
广东 - 广州 来源:中冶有色网 2023-03-19
上一页 63 64 65 66 67 ... 78 下一页
共78页    到第

中冶有色为您提供最新的广东广州有色金属化学分析技术理论与应用信息,涵盖发明专利、权利要求、说明书、技术领域、背景技术、实用新型内容及具体实施方式等有色技术内容。打造最具专业性的有色金属技术理论与应用平台!

全国热门有色金属设备推荐
展开更多 +
全国热门有色金属技术推荐
展开更多 +

 

江西省隆恩特环保设备有限公司
宣传

报名参会
更多+

报告下载

有色专家
更多+

长春黄金研究院有限公司
总经理
中国矿业大学
教授
有研科技集团有限公司
首席科学家
鞍钢集团有限公司
中国工程院院士
湖南科技大学
所长/教授
赤泥综合利用研究报告2025
推广

热门技术
更多+

推荐企业
更多+

福建省金龙稀土股份有限公司
宣传

发布

在线客服

公众号

电话

顶部
咨询电话:
010-88793500-807