青岛垚鑫智能科技有限公司
宣传

位置:中冶有色 >

有色技术频道 >

> 化学分析技术

分类:
全部
矿山技术
冶金技术
材料制备及加工技术
环境保护技术
分析检测技术
 
全部
物理检测技术
化学分析技术
力学检测技术
无损检测技术
失效分析技术
环境检测技术
地区:
全部
北京
天津
上海
重庆
河北
山西
辽宁
吉林
黑龙江
江苏
浙江
安徽
福建
江西
山东
河南
湖北
湖南
广东
海南
四川
贵州
云南
陕西
甘肃
青海
内蒙
广西
西藏
宁夏
新疆
其他
其他
展开
 
全部
济南
青岛
淄博
枣庄
东营
烟台
潍坊
济宁
泰安
威海
日照
滨州
德州
聊城
临沂
菏泽

山东青岛有色金属化学分析技术理论与应用

免费发布技术信息>>
柔性电化学生物传感器及其构建方法

本发明公开了一种柔性电化学生物传感器及其构建方法。属于生化分析技术领域。包括以下步骤:在有机相体系中,电化学聚合合成PEE‑PPy(季戊四醇乙氧基化物‑聚吡咯)膜;将PEE‑PPy膜作为工作电极,在水相体系中制备PPy复合薄膜;将PPy复合薄膜加入氯金酸溶液处理,再置于CEA(癌胚抗原)适配体溶液处理后,经封闭得柔性电化学生物传感器。本发明制备的柔性电化学生物传感器,能够定量检测CEA。该器件具有柔性和自支撑性,在机械形变条件下传感器的信号能够保持稳定。

标签:
化学分析
山东 - 青岛 来源:中冶有色网 2023-03-19
氧化石墨烯/甲胎蛋白适体电化学传感器的制备方法

本发明公开一种氧化石墨烯/甲胎蛋白适体电化学传感器的制备方法,该方法是以羧基化氧化石墨烯为基底,通过碳二亚胺反应在基底上嫁接氨基化的甲胎蛋白适体链,然后将所得复合物修饰到电极上,并用牛血清蛋白封闭修饰电极上的非特异性吸附位点,由此便形成了氧化石墨烯/甲胎蛋白适体电化学传感界面。以该修饰电极为工作电极,采用阻抗法考察传感界面由不同浓度甲胎蛋白溶液所引起的阻抗信号的变化。与现有检测甲胎蛋白的方法相比,本发明采用甲胎蛋白适体对目标蛋白进行分析,不存在冗杂的多重标记操作和辐射、污染等危害,且具有灵敏度高、选择性好、制备简单、分析速度快、反应条件温和、制备成本低等优点。

标签:
化学分析
山东 - 青岛 来源:中冶有色网 2023-03-19
短肽、检测试剂盒及检测血管内皮生长因子的方法

本发明公开了一种短肽、检测试剂盒及检测血管内皮生长因子的方法,短肽为多肽1或多肽2;所述多肽1为:由氨基酸序列为LSTSPHTGGGSC组成的多肽;所述多肽2为:将多肽1经过一个或几个氨基酸残基的取代和/或缺失和/或添加且具有相同功能的由其衍生的多肽。将该短肽作为捕获抗体,结合化学发光酶免疫分析技术(CLIA)检测血清中指定肿瘤标志物的方法。利用固相的生物多肽探针与待检测血清样本中的靶蛋白进行孵育,随后在催化显色体系下即可实现对其有效检测。本发明提供的方法特异性强、灵敏度高、操作便捷,同时探针制作纯化成本较为低廉,为实现VEGF165的灵敏、快速检测提供了一条有效途径。

标签:
化学分析
山东 - 青岛 来源:中冶有色网 2023-03-19
比率电化学多巴胺适体传感器的制备方法

本发明属于纳米材料、电化学分析和生物传感器交叉技术领域,具体涉及一种比率电化学多巴胺适体传感器的制备方法;采用Hummers法制备氧化石墨烯,将氧化石墨烯与耐尔兰滴涂到玻碳电极表面,采用一步共还原法在电极表面电化学还原沉积金纳米粒和生成还原氧化石墨烯;然后在金纳米粒上连接适体DNA,该适体DNA与多巴胺特异性结合,引起多巴胺和耐尔兰在电极表面有规律的电化学信号响应;拟合多巴胺和耐尔兰电流峰强度比率与多巴胺摩尔浓度之间的线性关系,构建比率电化学多巴胺适体传感器;该传感器制备工艺简单,制备成本低,产品灵敏度高,能够发展成为一种新颖的比率电化学适体传感器,适用于生物样品中多巴胺的高效检测。

标签:
化学分析
山东 - 青岛 来源:中冶有色网 2023-03-19
电压跟随热导检测电路及检测器

本实用新型公开了一种电压跟随热导检测电路及检测器,属于化学分析仪器技术领域,电压跟随热导检测电路包括恒流源电压跟随电路、精密恒流源电路,通过将二者组合使得精密恒流源的电源电压随着电流控制管的输出电压变化而变化,始终让电流控制管上的压降处于一接近固定的电压值,降低功率损耗,同时电压跟随电路中的PWM电路效率高发热量低;集成有电压跟随热导检测电路的热导检测器在使用时整体产生的热量极低,检测器温飘降低,稳定速度加快。本实用新型由于电流控制管功耗降低,可以采用小功率管实现,大大降低了热导检测器电路的体积,为微型化和芯片化打下基础。

标签:
化学分析
山东 - 青岛 来源:中冶有色网 2023-03-19
整体检测的高效耳环检测装置

本实用新型公开了一种整体检测的高效耳环检测装置,包括外壳,所述外壳的上方设置有支架,且支架的内部设置有滑竿,并且滑竿外围连接有横架,所述外壳内部设置有检测台,且检测台左侧连接有上升丝杆,所述上升丝杆的上方设置有带轮,且上升丝杆的下方设置有斜齿轮,所述检测台的上方设置有夹持块,且夹持块左侧设置有激发器,并且夹持块右侧设置有感光罩,所述感光罩右侧连接有伸缩杆,且伸缩杆下方设置有分析模块,所述检测台右侧连接有滑轨。该整体检测的高效耳环检测装置,现今的耳环的检测只能够通过灼烧或是化学试剂检测,从而确定耳环的材质,这种检测方式往往会对金属耳环造成结构上的破坏,且容易造成贵金属的损耗,从而造成损失。

标签:
化学分析
山东 - 青岛 来源:中冶有色网 2023-03-19
咪唑啉类缓蚀剂残余浓度的检测装置及其检测方法

本申请公开了一种咪唑啉类缓蚀剂残余浓度的检测装置及其检测方法,属于化学分析技术领域。一种咪唑啉类缓蚀剂残余浓度的检测装置包括:箱体顶部具有第一安装口和第二安装口;吸光度检测模块安装在第一安装口;铁离子检测模块安装在第二安装口;过滤模块连接在箱体的外侧,其包括取样口、第一进液口和第一出液口,第一出液口与铁离子检测模块相连接,从取样口提取的液体用于注入吸光度检测模块;数控模块分别与吸光度检测模块和铁离子检测模块相连接,用于控制二者的工作状态。该检测装置体积小、重量轻,方便携带至检测现场使用,操作简便,对操作人员无特殊技能要求,同时其还具有检测精度高和检测速度快的特点。

标签:
化学分析
山东 - 青岛 来源:中冶有色网 2023-03-19
Ag2S/ZnIn2S4异质结有机光电化学晶体管传感器及其制备方法和应用

本发明公开了一种Ag2S/ZnIn2S4异质结有机光电化学晶体管传感器及其制备方法和应用,传感器为基于Ag2S/ZnIn2S4I型异质结的薄膜,检测系统包括负载传感器的栅电极、电解液和包含源极、漏极、沟道的晶体管。本发明制备方法工艺简单、易于控制、成本低廉,具有检测性能好、检测效率高、输入信号放大等优点,可根据半导体产生光电流掺杂晶体管沟道薄膜实现光电信号变化来检测小鼠IgG,实现了对“三明治免疫法”的通用检测,为抗原检测提供了一种新颖的快速高效分析方法,并在此领域将有很好的应用前景。

标签:
化学分析
山东 - 青岛 来源:中冶有色网 2023-03-19
电化学探针及其合成方法

本发明提供了一种可用于检测生物活性巯基物的电化学探针及其合成方法。本发明首次将四硫富瓦烯集团(TTF)与具有巯基反应活性的集团融合在一起,提出一种新的电化学探针,其名称为:2-[4,5-双(丙基硫烷基)-1,3-二硫杂环戊烯基-2-亚基][1,3]二硫杂环戊烯并[4,5-f]-2,1,3-苯并硒二唑。该探针的特点是:在其分子结构中同时含有灵敏的巯基反应活性集团及TTF集团,不但具有灵敏的电化学信号,而且还能够与巯基物发生特异性反应。因此,利用该探针,能够实现对巯基物的高灵敏、高选择性检测。它为电分析化学在生物学及临床医学、癌症的早期诊断、治疗等生命科学的进一步应用提供了新的途径和手段。

标签:
化学分析
山东 - 青岛 来源:中冶有色网 2023-03-19
高温环境下牺牲阳极电化学性能的实验方法和装置

一种高温环境下牺牲阳极电化学性能的实验方法和装置,包括步骤:称取牺牲阳极试样原重量;采用多个参比电极测量设置在烧杯实验介质内的牺牲阳极试样不同位置的开路电位;调节回路电流,测量牺牲阳极试样不同位置的工作电位;清理牺牲阳极试样晶间腐蚀及半脱落晶粒;称取阳极试样重量,计算牺牲阳极的实际电容量。本发明的优点是:采用了瞬时电位记录仪,提高了实验过程的自动化;采用多个参比电极测试阳极电位,可以分析阳极表面溶解状况,同时避免高温、阳极表面状况、人工检测及IR降造成的实验误差;通过清理牺牲阳极试样晶间腐蚀及半脱落晶粒,提高了牺牲阳极高温电容量测量的准确性;该高温电化学实验的装置可实现长期稳定的实验条件,保证检测结果的准确性。

标签:
化学分析
山东 - 青岛 来源:中冶有色网 2023-03-19
基于集成阀岛装置的水体营养盐原位检测仪与检测方法

本发明公开了一种基于集成阀岛装置的水体营养盐原位检测仪与检测方法,它包括集成阀岛、蠕动泵、加热器、光学流通池、LED灯、光电采集模块、计算机处理模块,本发明还提供了利用所述海水营养盐原位检测仪进行在线检测海水营养盐的方法,本发明所述营养盐自动检测仪基于集成阀岛装置,在阀岛装置上完成选择性进样、混合,集成度高、体积小,适合在线分析;可以在单蠕动泵驱动下完成多种营养盐的测定,能耗低,方便地应用于原位传感器;本发明通过三通阀和平行加热反应盘管,减小外界环境条件对测定结果的影响,增加反应温度、化学显色时间,从而增加反应进程,增大分析的灵敏度。

标签:
化学分析
山东 - 青岛 来源:中冶有色网 2023-03-19
基于原位合成的Ag纳米簇电致化学发光传感器的研制及其应用

本发明公开了一种基于原位还原的银纳米簇富集在含有胞嘧啶(C)的环型DNA序列作为信号探针以及采用双重放大策略的电化学发光生物传感器检测目标凝血酶。本发明技术方案是设计识别发夹DNA且具有催化作用的DNA剪切酶,当有目标凝血酶时,打开发夹DNA,在Zn2+作用下对底物DNA进行剪切。再通过杂交链式反应(HCR)聚合大量的含有胞嘧啶(C)的DNA序列,通过NaBH4在电极表面原位还原AgNO3,形成大量的银纳米簇,构建具有双重放大作用的电化学发光生物传感器。将传感器进行发光检测,发光信号与待测样品的浓度成线性关系。本发明将Ag纳米簇信号探针与DNA双重放大技术相结合,快速、高灵敏检测凝血酶,在早期临床分析检测中具有巨大的应用潜力。

标签:
化学分析
山东 - 青岛 来源:中冶有色网 2023-03-19
可重复利用的葡萄糖检测盒及其检测方法

本发明属于生物催化和分析化学技术领域,具体说是一种可重复利用的葡萄糖检测盒及其检测方法。将葡萄糖氧化物酶和待检测样品滴加至检测盒反应体系内反应,然后利用不锈钢作为模拟酶,通过显色反应,进而实现样品中葡萄糖的定性和/或定量检测。本发明所用的原材料简单价格低廉,制备方法工艺简单、易于控制,还能循环使用。在新型催化氧化分析检测中具有广阔的应用前景。

标签:
化学分析
山东 - 青岛 来源:中冶有色网 2023-03-19
新型生物-化学公共卫生气体灭菌效果指示剂

本发明涉及一种新型生物-化学公共卫生气体灭菌效果指示剂,是一种专门用于检测被污染的公共环境,用灭菌气体灭菌后的效果的鉴定试剂,可用于公共卫生、技术监督等领域监督检测,鉴别环氧乙烷、戊二醛、甲醛、臭氧的消毒、灭菌效果。本发明具有以下优点:1.新型生物-化学公共卫生气体灭菌效果指示剂,适合于各种场合的灭菌气体效果的检测。2.不需特殊培养条件,成本及价格低廉。3.操作方法简便易行,检测步骤达到快速一步法,检测时间短。4.产品的敏感性好、特异性强、准确性高。5.不仅能检测灭菌气的灭菌程度,还能对气体定量分析,并能快速准确的标示消毒时间。6.公共卫生气体灭菌效果指示剂置塑料注射器样的装置内,在检测中不受干扰因素影响。

标签:
化学分析
山东 - 青岛 来源:中冶有色网 2023-03-19
利用Bi<Sub>2</Sub>Sn<Sub>2</Sub>O<Sub>7</Sub>/Bi<Sub>2</Sub>S<Sub>3</Sub>异质结增敏的光致电化学生物传感器及其应用

本发明公开了一种基于Bi2Sn2O7/Bi2S3异质结增敏的光电化学生物传感器及其应用;本发明的技术方案是利用目标响应的DNA水凝胶包覆硫离子,结合外切酶辅助的循环放大反应释放大量产物链,用于打开DNA水凝胶定量释放硫离子,与基底材料Bi2Sn2O7发生阴离子交换反应形成Bi2Sn2O7/Bi2S3异质结,构建光电化学生物传感器,实现目标肿瘤抑癌基因P53的分析检测。该研究在生化分析以及临床检测领域具有很大的应用潜力。

标签:
化学分析
山东 - 青岛 来源:中冶有色网 2023-03-19
检测麻痹性贝毒的装置及检测方法

本发明描述了一种测定麻痹性贝毒的新型毛细管电泳电化学免疫分析装置及相关检测方法。装置包括:切口毛细管;底物池,池体两侧水平开一贯穿孔;毛细管插设在该贯穿孔内,底物池两侧端各伸出一段毛细管,作为分离管和反应管;分离管入口端与缓冲液池相连;缓冲液池和底物池上方分别连接缓冲液压池和底物液压池;毛细管末端插入电化学检测池中;其检测方法为:贝类样品中的麻痹性贝毒与酶标麻痹性贝毒同有限抗体竞争反应后在毛细管内分离,分离后的酶标麻痹性贝毒和酶标麻痹性贝毒-抗体复合物分别在反应管内同底物反应后进入电化学检测池检测。

标签:
化学分析
山东 - 青岛 来源:中冶有色网 2023-03-19
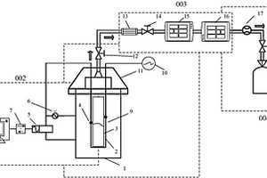
研究稠油热采中硫酸盐热化学还原反应生成硫化氢的实验系统

一种研究稠油热采中硫酸盐热化学还原反应生成硫化氢的实验系统,是一种模拟原油与油藏矿物中硫酸盐反应生成硫化氢的实验系统。实验系统由实验反应发生系统、温度控制系统、气体检测分析系统、气体收集系统、反应产物处理系统等组成。实验发生系统包括加热炉、反应釜、石英管、测压元件、压力传感器、保温套、阀门等组件;温度控制系统包括加热炉、热电偶、继电器、电源、信号转换器、电脑等组件;气体检测分析系统包括阀门、气体干燥器、气相色谱仪、质谱仪等组件;气体收集系统包括阀门、精密电子气体体积流量计、气体收集袋等组件;反应产物处理系统包括干燥箱、离心机、固相萃取仪等组件。通过先进的测试分析手段对反应后各成分进行检测分析,得到TSR反应的路径,研究生成H2S的内在理论;通过控制实验条件,可以进行TSR反应动力学的基础研究。

标签:
化学分析
山东 - 青岛 来源:中冶有色网 2023-03-19
基于DNA步行器诱导构象转化和信号放大的电化学发光传感器及其应用

本发明公开了一种基于DNA步行器诱导构象转化和信号放大的电化学发光传感器及其检测谷胱甘肽(GSH)的分析应用。本发明的技术方案是通过目标GSH将MnO2还原成替代目标Mn2+,Mn2+驱动DNA酶放大反应产生DNA产物。DNA产物驱动电极上内切酶辅助的DNA步行器放大反应,进一步诱导构象转换形成亲和素适体,该适体特异性结合CdS:Mn‑亲和素信号探针,构建了ECL传感器检测GSH。该研究思路为实现GSH的灵敏检测提供了新的策略。

标签:
化学分析
山东 - 青岛 来源:中冶有色网 2023-03-19
金属有机框架纳米酶应用于miRNA连续检测的均相检测方法

本发明公开了金属有机框架纳米酶应用于miRNA连续检测的均相检测方法,包括以下步骤:步骤1:DSN酶辅助信号扩增方案:为了形成发夹结构,发卡DNA被加热到95摄氏度5分钟,然后慢慢冷却到室温;步骤2:流动分析:采用流动‑间歇法对目标物进行流动分析,以间歇模式记录生物传感器的DPV响应,在流动模式下,用将DSN辅助信号放大的产品引入分析单元,并在30‑40℃下孵育,在流动模式下,在MOF/ITO电极上进行竞争洗脱,以cDNA为流动相,洗脱后,MOF/ITO电极作为工作电极在PBS缓冲液中进行电化学测量。本发明通过超声法简单合成具有仿酶活性二维MOF纳米酶,并将纳米酶应用于生物传感器,无需复杂的电极修饰过程,构建了高选择性,高灵敏度的电化学生传感器。

标签:
化学分析
山东 - 青岛 来源:中冶有色网 2023-03-19
基于DNA纳米管的电化学发光生物传感器及其制法和应用

本发明公开了一种基于DNA纳米管的电化学发光生物传感器;以及所述生物传感器的制备方法及其检测甲基化酶和黄曲霉素的分析应用。本发明的技术方案是利用DNA纳米管放大信号技术,设计了电化学发光生物传感器,通过“on‑off”检测模式,实现了对甲基化酶和黄曲霉素的灵敏分析。目标甲基化酶引发了发夹DNA的甲基化和剪切反应,将Ru(phen)32+标记的纳米管组装到电极上,实现了甲基化酶的电化学发光检测。进一步利用纳米管上的适体结合目标黄曲霉素,纳米管结构破坏释放出信号探针,对黄曲霉素进行ECL检测。该DNA纳米管为研制生物传感器检测多种目标开发了新的信号放大技术。

标签:
化学分析
山东 - 青岛 来源:中冶有色网 2023-03-19
基于高分辨质谱数据库快速筛查水产品中未知化学性危害物残留的方法

本发明涉及一种基于高分辨质谱数据库快速筛查水产品中未知化学性危害物残留的方法,包括如下步骤:(1)利用改良的QuECHERS方法进行前处理,采用甲酸酸化的乙腈重复提取两次,利用C18进行净化处理,得到待测净化液;(2)色谱质谱检测:将上述净化液通过超高效液相色谱高分辨质谱联用的分析方法进行分析检测,(3)匹配数据库:通过将采集到的保留时间、母离子及子离子的精确质量数等信息与已构建的高分辨质谱数据库进行搜索比对,确定样品基质中未知的化学性危害物,实现水产品中化学性危害物的快速筛查。通过上述发明方法大大缩短了样品的前处理和检测时间,提高了检测效率,在极短的时间内获得筛查检测结果,实现了多类别化学性危害物同时测定。

标签:
化学分析
山东 - 青岛 来源:中冶有色网 2023-03-19
用于检测赤潮藻种类和数量的检测方法

本发明公开了一种用于检测赤潮藻种类和数量的检测方法,其中,包括联吡啶钌标记寡核苷酸探针的步骤、构建标准曲线的步骤和样品检测的步骤,具体为:将联吡啶钌标记探针(Bio-NPA-Ru)与目标藻细胞中的rRNA进行杂交反应,经核酸S1酶酶切后去除掉不匹配或游离的Bio-NPA-Ru探针;剩余的杂交复合体变性后,带有生物素标记的Bio-NPA-Ru探针与链霉亲和素包被的磁珠相结合,磁珠被工作电极下面的磁极吸附于电极表面,缓冲液去除多余成分后,加入三丙胺溶液液,在电极加压的情况下启动电致化学发光反应。从而建立定量关系实现对目标藻的定量检测。本发明灵敏度高,重现性好,连续可测,操作简便,易于控制,分析时间短。

标签:
化学分析
山东 - 青岛 来源:中冶有色网 2023-03-19
ZrO<Sub>2</Sub>纳米颗粒修饰的三维石墨烯材料及其在有机磷农药检测中的应用

本发明公开了一种ZrO2纳米颗粒修饰的三维石墨烯材料及其在有机磷农药检测中的应用,属于分析化学技术领域。本发明的ZrO2纳米颗粒修饰的三维石墨烯材料是以金属网为基体,键合聚二烯丙基二甲基氯化铵增强的氧化石墨烯气凝胶,并将ZrO2纳米颗粒沉积在石墨烯气凝胶的表面,构造的三维石墨烯材料;将该材料作为填充材料制备的固相萃取柱,可以实现对有机磷农药的高效萃取,然后用高效液相色谱对其进行分析检测。采用本发明的固相萃取柱进行有机磷农药检测的方法线性范围宽,检测限低,灵敏度高,可用于蔬菜中的有机磷农药的富集检测,不仅具有较强的基质抗干扰能力,还具有良好的富集净化性能和广阔的应用前景。

标签:
化学分析
山东 - 青岛 来源:中冶有色网 2023-03-19
Galectin-3的检测方法及检测试纸条

本发明属于分析化学技术领域,涉及一种表面包被聚苯乙烯的量子点及其制备方法、荧光免疫层析检测Galectin‑3的方法及检测试纸条。本发明所述量子点表面包被聚苯乙烯,能够在特殊化学试剂的作用下将蛋白、寡聚核苷酸等生物配体共价偶联到量子点纳米颗粒的表面,便于和抗体/抗原的偶联反应。另外减少量子点和蛋白质的直接接触,同时避免能量共振转移的发生,使检测体系更加稳定。本发明所述Galectin‑3的检测方法及检测试纸条利用表面包被聚苯乙烯的量子点作为指示物能够在免疫层析试纸条上实现Galectin‑3的定量检测。本发明的检测方法适于单个样本快速定量检测,操作简便,报告速度快,检测仪小型便携。

标签:
化学分析
山东 - 青岛 来源:中冶有色网 2023-03-19
实现一锅法葡萄萄显色检测的新策略

本发明涉及纳米材料、催化及分析化学领域,具体包括一种实现一锅法葡萄萄显色检测的新策略。该方法利用牛血清蛋白的纳米结构特征及其官能团的性质,将牛血清蛋白与二价钴离子混合,加入硼氢化钠后常温反应在牛血清蛋白的稳定作用下生成四氧化三钴纳米球。该方法以生物材料为模板,制备工艺简单,反应条件温和环保,纳米结构易控。该材料的优势在于同时具有仿酶催化特性、磁性及表面可修饰的官能团,基于此优势可以快捷地修饰葡萄糖氧化酶并用于可回收的葡萄糖显色检测。本发明另一重要优势在于利用葡萄糖氧化酶在四氧化三钴纳米球表面的固定化改变葡萄糖氧化酶的活性pH范围,从而实现一锅法显色分析。专利所涉及纳米材料在分析化学、环境工程和催化领域有着广阔的应用前景。

标签:
化学分析
山东 - 青岛 来源:中冶有色网 2023-03-19
化学反应知识图谱的构建方法、系统和挖掘化学反应路线的方法

本发明涉及化学反应技术领域,具体涉及一种化学反应知识图谱的构建方法、系统和挖掘化学反应路线的方法。所述化学反应知识图谱的构建方法,包括以下步骤:S1:收集化学数据库中的数据,构建化学反应词典;S2:获取化学反应的多源异构数据,得到构建化学反应所需的数据集;S3:基于所述化学反应词典从所述数据集中获取化学反应的实体和实体的属性值;S4:建立所述化学品子实体和所述反应子实体之间的反应关系;S5:根据所述反应关系构建化学反应知识图谱。本发明通过构建化学反应知识图谱,能够将化学反应关系直观的呈现在知识图谱中,方便化学从业人员进行反应关系的检索和查看。

标签:
化学分析
山东 - 青岛 来源:中冶有色网 2023-03-19
用于检测磺胺类化合物的组合检测试剂及其检测方法

本发明提供了用于检测磺胺类化合物的组合检测试剂及其检测方法,所述组合检测试剂包括含有多种磺胺类化合物对照品的有机溶剂溶液和蛋白沉淀剂。本发明提供的组合检测试剂可以同时分析检测28种磺胺类化合物,检测范围广泛;样品处理中采用蛋白沉淀或液液萃取的方案,对生物样品中的28种磺胺类化合物进行净化和富集;应用本发明所述组合试剂的检测方法具有简便、准确、快速、稳定、样本量少的优点,而且无需衍生化、酶转化等复杂步骤,前处理过程应用的化学试剂少,绿色环保,检测结果不受内源性物质的干扰,假阴性假阳性率低,试剂成本低廉,适用于大量样本的快速分析。

标签:
化学分析
山东 - 青岛 来源:中冶有色网 2023-03-19
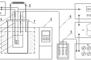
应力耦合作用下的电化学腐蚀实验装置

本发明公开了一种应力耦合作用下的电化学腐蚀实验装置,包括天平机构,所述天平机构的横杆一端向下设有伸缩连杆,所述伸缩连杆的下端连接可固定试样上端的试样夹头,设有伸缩连杆的横杆一端的下方设有能够盛放腐蚀溶液的容器,所述容器内设有铂电极和参比电极,同时所述容器内设有可固定试样下端的固定装置;所述天平机构的横杆另一端设有施力机构,所述施力机构上设有拉压力传感器,所述拉压力传感器检测施力机构对横杆的拉力或压力。能够实现试样在拉应力或者压应力作用下耐腐蚀性能的测试以及快捷的应力大小确定。

标签:
化学分析
山东 - 青岛 来源:中冶有色网 2023-03-19
电化学空调、用于控制电化学空调的方法

一种电化学空调,包括:用于传输和压缩氢气的电化学压缩装置,用于控制所述电化学压缩装置的供电电压的控制器和检测环境温度的第二温度传感器;其中,所述控制器用于根据环境温度与目标温度的温度差设置所述电化学压缩装置的供电电压。本发明实施例提供的新型电化学空调系统,结构简单易于控制,非常利于产品化。本发明还公开一种用于控制电化学空调的方法。

标签:
化学分析
山东 - 青岛 来源:中冶有色网 2023-03-19
用于控制电化学制冷系统的方法及装置、电化学制冷系统

本申请涉及空调技术领域,公开一种用于控制电化学制冷系统的方法,所述电化学制冷系统包括电化学氢泵和循环水泵;所述方法包括:检测墙体温度Tx;根据所述墙体温度Tx控制所述电化学氢泵和所述循环水泵的启动或关闭。该方法根据墙体温度控制电化学氢泵和循环水泵的启动或关闭,进而控制热辐射式电化学制冷系统的循环水管内循环水的温度,进而控制安装有循环水管的墙体的温度,减少墙体受潮。本申请还公开一种用于控制电化学制冷系统的装置及电化学制冷系统。

标签:
化学分析
山东 - 青岛 来源:中冶有色网 2023-03-19
上一页 38 39 40 41 42 ... 51 下一页
共51页    到第

中冶有色为您提供最新的山东青岛有色金属化学分析技术理论与应用信息,涵盖发明专利、权利要求、说明书、技术领域、背景技术、实用新型内容及具体实施方式等有色技术内容。打造最具专业性的有色金属技术理论与应用平台!

全国热门有色金属设备推荐
展开更多 +
全国热门有色金属技术推荐
展开更多 +

 

江西省隆恩特环保设备有限公司
宣传

报名参会
更多+

报告下载

有色专家
更多+

中国科学院赣江创新研究院
院长
中国瑞林工程技术有限公司
中国工程院院士
赣州江钨钨合金有限公司
工程师
中冶沈勘秦皇岛工程技术有限公司
原矿山院院长/教授级高工
北京科技大学
副院长/教授
赤泥综合利用研究报告2025
推广

热门技术
更多+

推荐企业
更多+

福建省金龙稀土股份有限公司
宣传

发布

在线客服

公众号

电话

顶部
咨询电话:
010-88793500-807