江苏苏青水处理工程集团有限公司
宣传

位置:北方有色 > 有色产品 >

> 力学检测设备

> 全电脑高温拉力试验机

全电脑高温拉力试验机

全电脑高温拉力试验机

343
规格/型号:暂无
品牌:泰昌仪器
应用领域:检测设备
产地:山东 - 济南
厂家/供应商:济南泰昌仪器有限公司
咨询电话::13370561747(请说明信息源自“北方有色网”)
更新时间:2025-08-04
级别:待认证

全电脑高温拉力试验机说明介绍

全电脑高温拉力试验机

全电脑高温拉力试验机


符合标准:

GBT228[1]-2010金属材料 拉伸试验:室温试验方法

GB/T 16491-2008电⼦试验机

GBT 10623-2008 金属材料 力学性能试验术语

GB/T 2611-2007试验机通用技术要求

GB/T8612-2015电液伺服试验机;

 GB/T228金属材料室温拉伸试验方法

 GB/T7314材料室温压缩试验方法

JJG 1063-2010 计量检定规程

GB/T 16825-2008静力单轴试验机的检验

JJF 1103-2003 试验机计算机数据采集系统评定

GB/T 22066—2008静力单轴试验机用计算机数据采集系统的评定

功能特点:

▼ 适用范围

本机主要用于检测各种金属材料、复合材料满足GB/T4338《金属材料高温拉伸试验方法》,HB5195《金属高温拉伸试验方法》GB/T2039《金属拉伸蠕变及持久试验方法》、中在高温环境下的强度检验试验。

还可用于检测各种非金属材料、防水卷材、电线电缆、纺织、纤维、橡胶、陶瓷、食品医药包装、土工布、薄膜、木材、纸张及复合材料的拉伸、压缩、弯曲、剪切、剥离、撕裂等力学性能指标的测试。

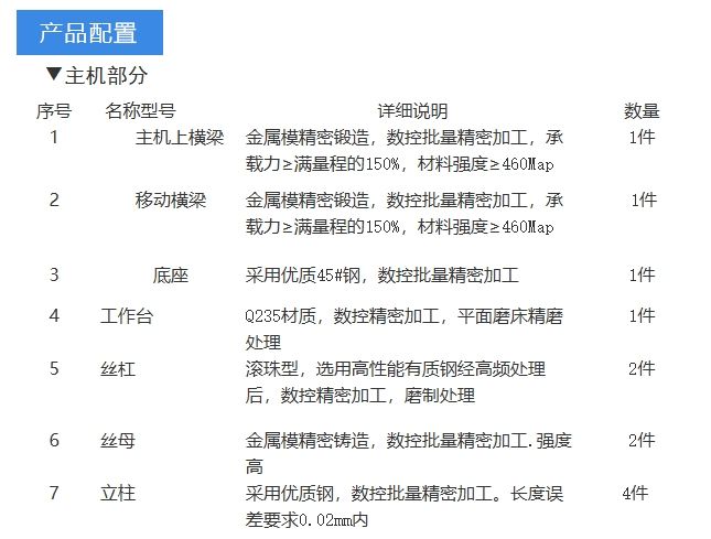
▼机械工艺结构:

1. 试验机主机的设计具有外形美观、操作方便、性能稳定可靠的特点,无污染、噪音低、效率高。辅具的设计与主机相匹配,结构为楔型平动式、手动旋转夹紧,试样不受附加力。夹持方便、可靠、不滑移。

2、主机架主要由底座、两根固定横梁、一根移动横梁和四根支撑光杠(不起导向作用,导向作用由高精度滚珠丝杠完成)构成门式框架结构;传动加载系统采用交流伺服电机及同步齿形带减速装置,带动高精密滚珠丝杠转动,再驱动移动横梁实现加载,稳定性好、刚性大,控制精度高、高效、噪音低等特点。

▼控制、测量系统:

1、本机采用全数字闭环控制系统进行控制及测量,并通过计算机进行试验过程及试验曲线的动态显示,和数据处理,试验结束后可通过图形处理模块对曲线放大进行数据再分析编辑,满足多个关于拉伸/压缩/剥离等试验规定中的各项力学试验标准,也可以按照行业标准实现对不同材料或产品的拉伸、压缩、弯曲、剪切等类型的试验,控制系统具有力控制、变形控制和位移控制三种控制方式,在试验过程中多种控制方式可以按照设定程序平滑切换。

2、软件可以自动求取Fm(力)ReH (上屈服强度)、ReL(下屈服强度)、Rp0.2(规定非比例延伸强度)、Rt0.5(规定总延伸强度)、Rm(抗拉强度)、E(弹性模量) 等20多项所需要的试验数据。还可实现等速率力加荷 保载、等速率变形 保载、等速率位移 保载 等多种试验要求;

3、准确、完善的数据分析功能,采用人机交互方式分析计算测试

材料的机械性能指标,也可人工干预分析过程,提高分析的准确度;

4、试验数据采用数据库管理方式,自动保存所有试验数据和曲线。

5、实现专用的位移、变形、力、速度闭环控制,试验过程中,可灵活

更改试验速度及试验曲线,以使试验方案更灵活、快捷;

6、多层保护:具有软件和硬件两级保护功能,可实现对试验机的过载

过流、过压、欠压、过速、限位等多种安全保护方式;

7、试验软件预留多个开放式的程序接口,用户可自主编写定制特殊的试验方法,缺省执行GB、ISO等多种试验标准;预留开放式数据接口传输网络端口,便于用户后期的联网数据上传,以及软件的升级。

 

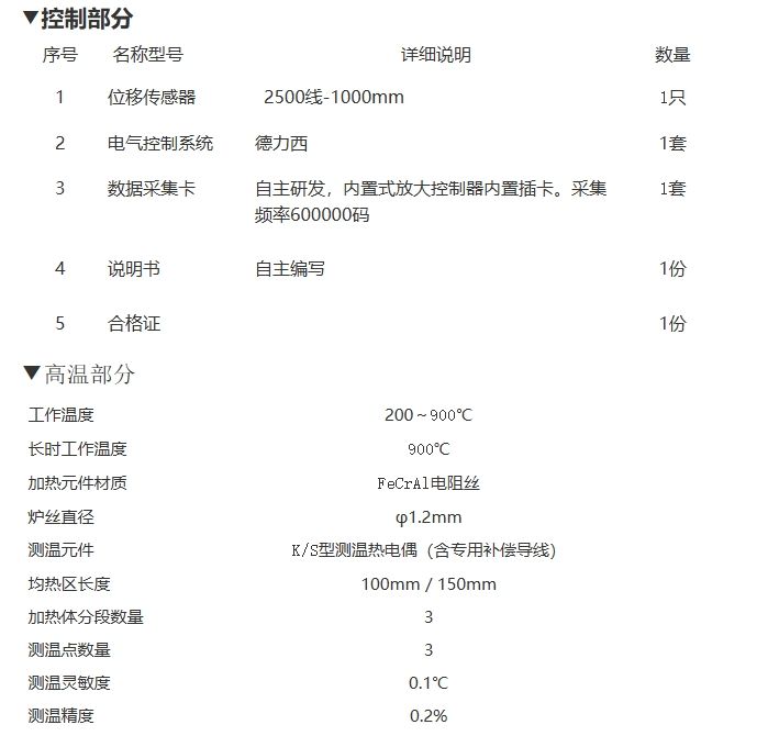
▼高温试验电炉部分

1、系统组成

 该电炉系统由:高温炉体、温度测控系统、加热元件、测温元件、可调支臂系统、高温拉伸夹具及连接附件、高变形测量装置、水冷循环系统等组成。

2、结构原理及特点

A高温炉体

  炉体采用对开式结构,外壁为优质不锈钢材料,内部采用耐高温氧化材质炉管,炉管与炉壁间填充保温陶瓷纤维棉,保温效果好,炉体表面温升小。

炉管内壁有沟槽,铁铬铝电阻丝根据均热带长度及温度梯度和波动度要求镶嵌于炉管内,炉体上下孔为小口结构,可减少热量散失。加热体分为三段控制。测温元件采用NiCr-NiSi(K型)热电偶,三段测量。

3、高温夹具及连接附件

 根据使用温度要求,高温夹具及高温拉杆选用K465材质的耐高温合金材料制作。

 棒材试样采用螺纹连接方式,不同规格试样,配置一一对应的高温夹具。

板材试样采用传销连接方式,夹持厚度由规格向下兼容:当夹持厚度小的试样时,试样两面增加不同规格的定位销,以保证试样处于拉伸轴线上。

高温拉杆及高温夹具:Φ30mm(约)

K465耐高温合金材料机械性能如下:

4、变形测量装置

高温变形测量装置根据试样的规格与标距设计,棒状试样变形测量装置需与试验规格一一对应,板材试样变形测量装置在δ1~4mm范围内共用一套,δ4~8mm范围内共用一套。

变形传感器采用北京钢铁研院的应变式平均值引伸计,直接输出变形量的平均值给变形测量模块。其尺寸较其他类型的传感器小,适合拉伸试验空间较小的情况使用。

5、水冷循环系统:由不锈钢水箱、循环泵、PVC管路等组成。

6、温度测控系统

温度控制系统由测温元件(热电偶)、厦门宇电808温度智能仪表(PID调节,带AT功能,仪表可以配485通讯模块与计算机通讯)等组成。

主要特点:

仪表采用先进的AI人工智能调节算法,无超调,具备自整定(AT)功能。

仪表输入采用数字校正系统,内置常用热电偶和热电阻非线性校正表格,测量精度高达0.1级。输出模块采用单路移相触发输出模块,控制精度高,稳定性好。

技术参数:

1、试验力          50KN(可定做)

2、试验力示值相对误差    ≤示值的±0.5%

力值分辨率:1/600000

3、试验力测量范围       试验力的0.4%~100%

4、等速应力控制范围       2~60 (N/mm2•S-1)

5、应力速率误差         ≤±0.5%

6、等速位移控制范围       0.002-500(mm/min)

7、位移速度相对误差       ≤±0.5%

8、钳口夹紧方式:        手动夹紧

9、圆试样夹持直径范围     4mm~Φ20mm

10、扁试样夹持厚度范围     0~14mm

11、横梁移动空间       1200mm

12、压缩试验空间       850mm

14、上下压盘尺寸        Φ120mm

全电脑高温拉力试验机

全电脑高温拉力试验机

全电脑高温拉力试验机

         
咨询底价

全国热门有色金属设备推荐

济南泰昌仪器有限公司
企业认证:
  
所属领域:
检测设备
企业性质:
-
经营范围:
-
联系电话:
13370561747
详细地址:
-

报名参会

湖北 - 武汉
2026年03月20日 ~ 22日
湖南 - 长沙
2026年03月20日 ~ 22日
广东 - 深圳
2026年03月25日 ~ 27日
河南 - 郑州
2026年03月27日 ~ 29日
碲产业报告2025
推广

推荐产品
更多+

厂家:徐州市科达水泥机械制造有限公司
厂家:徐州市科达水泥机械制造有限公司
厂家:徐州市科达水泥机械制造有限公司
厂家:洛阳钙丰工贸有限公司
标签:
厂家:洛阳钙丰工贸有限公司
山东省章丘鼓风机股份有限公司
宣传

推荐企业
更多+

最新更新产品

砂石选粉机
2026-01-23
高效双转子选粉机
2026-01-23
高效三分离选粉机
2026-01-23
SDS干法钙基脱硫
2026-01-23
轻质碳酸钙设备
2026-01-23
悬浮煅烧系统
2026-01-23
烧结板除尘器
2026-01-23
超细射流分级机
2026-01-23
安徽霍桐仪器有限公司
宣传

发布

在线客服

公众号

电话

顶部
咨询电话:
010-88793500-807
店铺认领信息登记